他把单品售价从$23提升至$39.99,仍维持在亚马逊日出60单+!
Adam是一位非常“理性”的服装类卖家。从五年前进入跨境电商,到两年前开启自己的店铺,他的每一个决策几乎都建立在数据反馈、风险控制、成本匹配与概率推演上。
Adam从2018年进入跨境电商行业,先后在两家公司担任运营,一家主营服装,一家主营玩具。服装的非标属性和玩具的标准化逻辑都让他“踩了很多坑”,也积累了大量实操数据。
但真正促使他创业的,是一种“对经验主义的无力感”。
在他任职的第二家公司里,某次他发现一款服饰转化率持续下降,凭借多维数据判断出是价格因素导致。他建议降价提效,却遭遇主管强硬否决:“别人卖40 美元,我们也不能低。”
“我把完整的数据链都呈现出来了,但他们不信数据,只信经验。”
他形容那类老板是“顺风也能飞起来的猪”——靠风口积累起来的经验,在当前流量红利见顶、用户偏好分化的背景下早已失效。
“我已经无法在一个不愿面对现实的人手下做理性判断了。”
2023年底,他开启了属于自己的服饰品牌。
服装类目的残酷,Adam很清楚。
他在访谈中坦言:“我今年有两个产品,被人原封不动抄了主图、尺码、颜色,连定价都一样。”
这其中,一款主打春夏套装的热卖款,在2月进入大类排名前一万后,4月便出现两个竞品:使用近乎一模一样的主图风格、定价从$39.99降至$34.99,甚至评论内容都出现雷同文案。
“他们不但抢词,还在广告上压CPC跟投我跑的大词。”
面对这类“正面对撞”的模仿攻击,Adam没有选择降价,而是采取组合策略:
最终,该款产品虽然短期销量有所下滑,但在两周内重新回到日销60单以上,并通过稳住高均价带来了更强利润支撑。
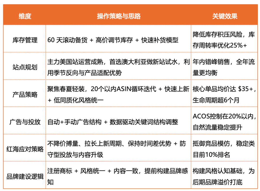
在服装这个压货严重的类目里,Adam没有回避“重资产”,反而建立了一套精妙的库存投放逻辑。
他的核心原则是:不追求利润最大化,而追求库存安全下的利润稳定。
他会根据过去60天的销售数据(包括日销量、退货率、广告转化)进行备货预估,不加大倍率、不押季度。即便日销达到80单,他也只按30-45天周期采购,不押三四个月的大单。
而一旦库存紧张,他的方式不是清货,而是——涨价。
“我和朋友开玩笑说,我这款产品是理财产品。”
有一款女装套装产品,从23美元涨到34、再到39.99 美元,销量不跌反升,最终在高价区间稳定出单。他靠这种“涨价减速、同步补货”的方式,完成了对库存的主动调节。
他不会为了销量去压库存,也不会盲目走量冲排名。库存与利润的平衡,是他对风险控制的最大坚持。
与多数靠爆品驱动的服装卖家不同,Adam是一个“防守型”操盘手。
与多数靠爆品驱动的服装卖家不同,Adam是一个“防守型”操盘手。
Adam:“我相信再小的品牌,也得有自己的节奏。”
目前,Adam的主力站点依然是美国。但在思考下一步拓展时,他首选考虑的是澳大利亚。
原因有三:
此外,澳洲站点目前广告成本可控,流量结构清晰,具备非常适合精细打法的环境。他计划在团队规模允许后,将澳大利亚作为第一目标站点落地。
他也提到,目前不做秋冬类目,是基于风险控制的考虑:
“秋冬的客单价虽然高,但竞争极强、库存重、备货周期长、风险不可控。我目前的节奏不适合。”
✦
预约直播
✦
抱团交流
一个集大神卖家与逗趣同行于一体的交流群,扫码添加客服微信(备注“进群”哦)。
目前100000+人已关注加入我们
下一篇:36氪出海·活动|中日联结Japan Jo!nting:中国机器人如何打开日本市场?
文章为作者独立观点,不代表AMZ520立场。如有侵权,请联系我们。
