2025 中东区域国别可进入性报告
2025年,中东地区正处于新旧增长模式交汇的关键时期。全球能源转型、技术革命与地缘政治再平衡,使这一传统资源型经济区迎来深刻的结构性重塑。油价周期对财政和增长的约束正在减弱,由国家战略主导、主权基金驱动的“制度化转型”新格局逐渐形成。
与此同时,区域地缘风险仍在持续演化,政治稳定性差异、财政结构分化与人口年轻化并存,使中东成为全球经济版图中风险最高、潜力亦最大的地区之一。
在这一背景下,各国政府纷纷以长期发展愿景为引擎,推动经济“去石油化”和产业本地化:沙特的 Vision 2030、阿联酋的 Centennial 2071、卡塔尔的 National Vision 2030、埃及的可持续发展战略……它们共同勾勒出中东经济向多元化、数字化与绿色化演进的清晰轨迹。在宏观转型与政策重构的背景下,出海中东的市场主体和企业行为将面临新的深层次变化。
中东各国正经历从“资源驱动”向“结构性改革驱动”的关键过渡期,能源价格波动与非油经济扩张并存,国家主权基金与政策主导的资本再配置成为核心特征。本报告系统分析中东地区在2025年的经济走势、政策取向与产业进入性格局,旨在帮助投资者把握区域转型的战略窗口。
报告以“宏观—国别—产业”三层逻辑展开,从趋势识别到路径设计,为企业进入中东市场提供系统化决策框架。
2025年,中东社会经济延续温和复苏态势。中东各国通过制度、财政与产业结构的系统调整,提升经济韧性和长期竞争力。经济增长动力来自非油产业扩张、基础设施投资加速及结构性改革落地。区域政治格局呈现“低烈度冲突长期化”特征,在不同程度上影响投资预期与能源供应链。社会层面,人口红利与基础设施投资将持续释放增长潜力。
2025年中东经济整体呈现“韧性增长+结构转型”并行的格局。GCC国家依托财政稳健与政策连续性维持中高速增长,而非GCC国家受通胀与债务压力掣肘,经济表现分化明显。区域非油产业成为增长新引擎,旅游、金融、ICT等高附加值领域正在成为政策扶持重点。这一轮转型不仅在产业层面重塑经济结构,更在资本流动、就业结构和外资准入制度上形成了中长期的治理红利。然而,高盈亏油价与通胀叠加仍制约政策操作空间,对投资者而言,中东各国财政韧性与主权资产缓冲能力,将成为中东市场进入的重要评估维度。
地区政治生态依然复杂,地缘紧张格局与战略稳定力量共存。以加沙—以色列冲突为代表的高烈度冲突持续,叠加美伊对抗与红海通道风险,使中东成为全球供应链安全的关键变量。部分国家凭借稳健的外交中立与高制度透明度,已成为区域“政治缓冲区”与“战略中介”。这些国家通过金融中介、产业平台和外交调解,强化了其在区域风险重构中的“秩序锚”地位。对于出海企业而言,应通过本地化合作与合规布局锁定稳定区位与政策安全。
中东社会结构展现出显著的“两极化趋势”:一方面,年轻人口占比高带来潜在消费与劳动力红利;另一方面,非GCC国家高失业率和公共支出压力使“人口红利”可能转化为“人口负担”。数字化转型成为社会重塑的核心驱动力,GCC国家正在从“数字接入”迈向“数字治理”,逐渐形成数字经济主导的社会形态。中东社会结构变革进程将持续深刻影响区域教育体系、劳动市场与社会契约结构。而对于出海企业而言,数字渗透率的提升意味着更高的市场透明度与营销效率,同时也要求对网络安全、数据主权与文化敏感度保持高度合规意识。
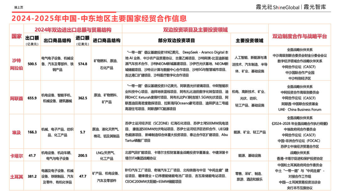
2024年中国与中东贸易额接近4900亿美元,呈现资源贸易额下降、高新产品贸易额上升的结构优化趋势。GCC国家通过主权基金与数字转型战略,逐步成为中国企业的投资与合作高地。双方经贸关系已阶段转向深度互联阶段。
一方面,自由区政策、PPP合作机制与投资保护协定为中企出海提供制度保障;另一方面,中东国家对中国在清洁能源、AI、制造业等领域的产业经验需求显著上升。未来,中国企业应通过股权投资、项目共建与本地孵化中心等方式深化区域嵌入,实现从贸易伙伴向战略合作者的转变。
各国正通过顶层国家战略,引导经济摆脱对石油的单一依赖,向更加多元、开放、创新的社会经济体系转型。
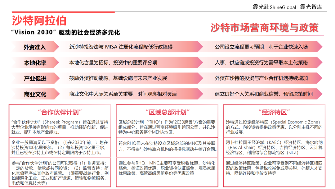
沙特正进入“改革兑现期”,政策重心从能源驱动向产业多元化转移,非油产业投资快速增长,制造业、数字经济和旅游业形成新动能,经济的可持续性显著增强。
九年前启动的 Vision 2030 计划已完成或推进超过九成核心指标,标志着国家治理体系和经济结构的系统升级。尤其在女性就业、外资吸引等方面成效显著,极大增强了市场对其改革承诺的信心。
沙特持续优化营商环境,使公司设立、外资审批和税务管理更趋透明化与国际化。基础设施、能源、制造、数字技术等行业均为重点开放领域。沙特政府鼓励以合资、PPP等形式推动技术转移与就业创造,外资项目享有政策激励,但必须遵守严格的本地化标准与宗教合规要求。
沙特国家基建战略维持高强度投入,涵盖交通、能源、水务与城市更新等板块。大型项目以主权基金和部委信用作背书,形成稳定的投资窗口。基础设施投资项目评审更重视技术本地化与社会贡献。中资企业在进入过程中需重点关注认证、雇佣比例、环保许可和知识产权合规,技术转移、就业承诺和ESG方案是获取政府订单和市场信任的关键。
阿联酋以制度透明度、资本流动自由和全球化营商环境,保持中东最具竞争力的经济体地位。阿布扎比和迪拜的双核心模式形成政策互补,一方面强化AI与绿色能源投资,另一方面通过自由区与数字政府吸引跨国创新企业。人口年轻化、互联网渗透率高、外籍劳动力结构多元,为消费与创新市场提供持续动能。
“We The UAE 2031”愿景展现了阿联酋谋求“全面领先”的雄心,不仅限于经济,更涵盖了社会包容、前瞻政府、全球外交和绿色可持续发展,旨在巩固其全球领导者而不仅是区域领导者的地位。政策体系强调“全球连接+人才开放”,政府运用前瞻性治理推动教育、医疗、社会保障数字化升级。
阿联酋在全球创新指数、物流绩效指数等方面的领先地位,以及庞大的非石油贸易额,实证了其经济多元化战略的成功。综合来看,阿联酋已形成兼具政策友好度与法治稳定性的外资生态系统。
阿联酋的核心竞争力在于其“自由、稳定、便利”的营商环境,实行高度开放的投资制度,自2021年起大多数行业允许100%外资控股,跨境资金流动基本自由化。税收友好、法律健全、资金自由流动、人才聚集等要素为企业的长期稳定经营提供了制度保障。
土耳其位于欧亚交汇地带,是区域供应链重构的重要节点。其核心优势在于其“枢纽定位与内生活力”。作为连接欧亚的战略通道,其庞大且年轻的人口、发达的基建网络与活跃的私人消费,共同构成了一个具有内在韧性的规模市场。
土耳其通过系统的国家战略推动产业升级,以外资优惠政策吸引资金与技术,并在交通、可再生能源、AI与制造业领域持续加码投资。中企出海土耳其要注意通胀与安全风险。
埃及作为北非与中东交汇点,凭借庞大人口与战略位置,正成为区域制造与基础设施投资的重要承接地。超过一亿的年轻人口带来巨大红利,但高失业率、贫困率、通胀和外债水平,也使其社会经济在“脆弱中复苏”,机会与风险都较为显著。
埃及社会经济结构性承压中脆弱复苏,政府正通过立法和设立特区等方式努力改善投资环境。
在中东各国推行经济多元化的背景下,企业应聚焦于各国“国家战略优先扶持”的行业。当前正是抓住“产业本土化窗口期”的关键时刻。
长期以来,MENA地区在全球经贸往来中充当着“世界油库”的角色,随着传统石油-美元-安全体系走向崩溃,地区社会经济结构多元化与国际化加速,MENA国家逐渐意识到能源转型的紧迫性。政治经济的嬗变中,各国顶层设计驱动成为清洁能源产业发展的重要推手。
先进制造业被视为推动中东经济多元化的关键引擎。各国通过产业集群、自由区和特区政策吸引全球制造企业,强化供应链安全与就业增长。中东各国正大力推动先进制造业的本土化布局。区域制造业正从“进口替代”向“本地创新”演进,产业政策普遍要求本地含量与知识转移,为中国出海企业提供了从本地扎根的战略机遇。
人工智能与数字经济正成为中东国家重塑竞争力的核心领域。沙特、阿联酋和卡塔尔已将AI列入国家优先战略,建立数据中心、云基础设施及AI治理框架。区域数据主权意识提升,推动数据本地化与跨境监管机制不断形成。产业投资集中在智慧城市和政府数字化服务等领域,资本市场与主权基金的投入加速推动相关创新生态成型。未来五年,中东将形成以“政策引导+资本投入+跨国合作”为核心的AI产业集聚带。
汽车产业在中东从消费市场走向制造基地布局,电动化与智能化浪潮推动各国布局本地生产。随着电池与车联网基础设施逐步完善,中东正形成从整车制造到车载智能的完整生态。沙特、阿联酋和土耳其均发布相关测试法规,为国际企业提供政策窗口。Robotaxi、无人巴士与智慧交通系统逐步落地,带动了传感器、芯片与软件系统需求扩张。
报告获取方式:
1、请点击“阅读原文”,查看历史全部报告;
2、霞光智库对话框回复“中东”,查看完整报告。
抱团交流
一个集大神卖家与逗趣同行于一体的交流群,扫码添加客服微信(备注“进群”哦)。
目前100000+人已关注加入我们
下一篇:泰国封杀电商低价进口,1泰铢起征点“掀翻”小卖家饭碗
文章为作者独立观点,不代表AMZ520立场。如有侵权,请联系我们。
