动物图片也中招!KEITH 律所代理怀旧动物插画速看!案件号:25-cv-3597
1
Karin Louise Taylor 版权画
●案件参数
起诉时间:2025/4/3
案件号:25-cv-3597
原告品牌:Karin Louise Taylor 版权画
品牌方:Karin Louise Taylor
律所:Keith
起诉地:美国伊利诺伊州
注册版权:
原告 Taylor 是一位自学成才的艺术家,她创作的设计充满怀旧之情,旨在激发人们与自然和他人的和谐感。她珍视童年的单纯和纯真,她希望她的画作能带来光明、和平和快乐。
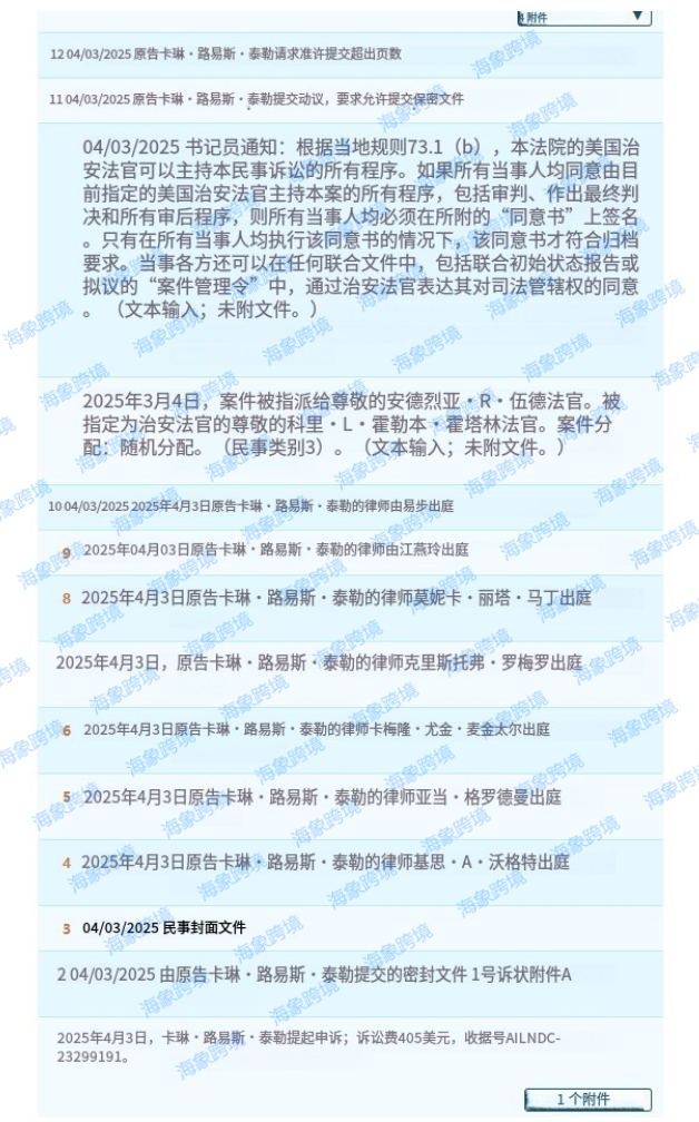
案件进展:
刊登实例:
1
2
3
抱团交流
一个集大神卖家与逗趣同行于一体的交流群,扫码添加客服微信(备注“进群”哦)。
目前100000+人已关注加入我们
下一篇:超60%美国企业CEO预计:美国将在6个月内陷入经济衰退!
上一篇:警惕!TRO案件避雷第79期: 2025-cv-03775RUBIK'S等商标
文章为作者独立观点,不代表AMZ520立场。如有侵权,请联系我们。
