给中国再次加征50%!这可能是特朗普最后的疯狂
特朗普不愧是“特离谱”
今天,他又开启“发疯”模式了!
据相关报道,针对之前的关税,我国于4月4日作出反击,结果特朗普直接在社交平台上放出狠话:“对中国加征50%的关税,且明天生效”。
这一消息瞬间登上各大平台热搜,广大网友纷纷说特朗普真的疯了。
卖家群里也“炸锅”了,有的卖家说要转移市场,有的卖家说可以通过注册本土公司降低关税风险……
如果你有加群需要,可扫描结尾二维码添加哟~
其实,自特朗普上台后,关税问题就一直热度不下,短短几个月,特朗普对中国增加关税累计已高达 54% 了。
如果再加征50%的关税,后果不堪设想啊!
01kin test
4月9日:加征50%的关税
近期,美中贸易领域因关税问题一直频频上热搜。
美东时间 4 月 2 日,特朗普于白宫签署两项 “对等关税” 行政令,宣布自 4 月 9 日美国东部夏令时间上午 12:01 起,对中国输美商品征收 34% 关税。
在此之前,2 月和 3 月美国已对中国商品加征 20% 关税,这使得中国输美商品累计关税高达 54% 。
面对美方的贸易挑衅,中国迅速且坚决地做出反击。4 月 4 日,中方作出反制措施。
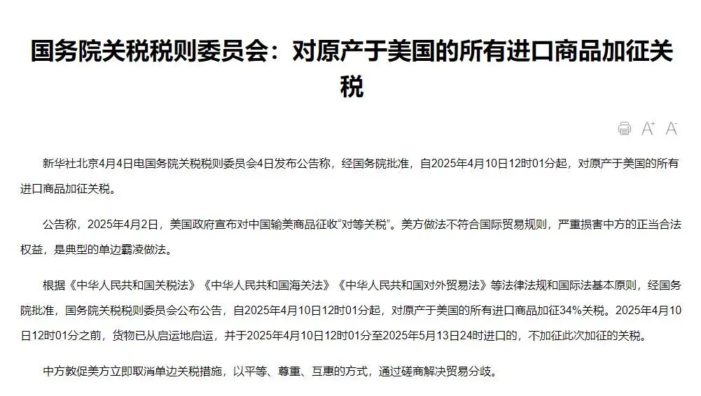
国务院关税税则委员会宣布,自 4 月 10 日 12 时 01 分起,对原产于美国的所有进口商品加征 34% 关税。
同时在世贸组织争端解决机制下起诉美方相关做法,将多家美国实体或企业列入出口管制管控名单或不可靠实体清单,对中重稀土相关物项实施出口管制,并暂停美国部分企业的禽肉产品、高粱以及禽肉骨粉输华资质等。
然而,特朗普并未就此罢休。
就在昨天,他再度放出狠话,宣称若中方不妥协,将对中国商品再加征 50% 关税,这无疑让本就紧张的美中贸易局势愈发严峻。
来源网络
特朗普此举,政治上是为展现其对 “美国优先” 政策的强硬推行,试图迎合部分美国选民对产业回流、增加本土就业岗位的诉求;经济上则期望借关税扭转美国长期存在的贸易逆差,推动美国制造业复苏。
但这一政策从出台就遭到多方质疑,美国国内诸多经济学家指出,关税无法从根本上解决贸易逆差,还会增加美国企业生产成本,最终转嫁至消费者,导致物价上涨,损害民众生活质量 。
这场美中贸易关税风波后续走向如何,全球都在密切关注。
02kin test
关税下中国卖家的困境
两国关税冲突,最后遭殃的还是咱们中国跨境卖家们。
成本方面
大幅提升的关税致使成本剧增。
就拿一款生产成本 100 美元的智能手表来说,原本 10% 关税时,进入美国市场成本为 110 美元,如今累计关税达 54%,成本飙升至 154 美元。
卖家若自行消化新增关税,利润将被严重侵蚀,甚至亏本;若转嫁给消费者,价格上涨会使产品在竞争激烈的美国市场销量锐减。
这对本就利润微薄的中小卖家而言,无疑是沉重打击,一些资金实力弱的可能被迫退场。
市场需求方面
美国消费者对价格敏感,中国跨境电商平台上大量低价小额订单靠价格优势吸引他们。
高关税推动商品涨价,消费者购买意愿大降。
来源网络
美国零售联合会数据显示,约 65% 的消费者会因价格 10% 上涨就放弃跨境购物,这导致卖家订单量急剧下滑,以薄利多销为主的卖家无单可接,稳定的供应链也因订单不稳定而陷入混乱。
清关方面
特朗普取消 800 美元以下商品的 “小额” 关税豁免政策后,商品需走传统外贸清关,流程繁琐,海关查验力度加大,清关时间从几天延长至数周。
这不仅影响消费者体验,增加退货风险,还延长卖家资金回笼周期,加大资金压力。
03kin test
卖家出路
面对关税困境,注册本土公司可以说是目前破局的最佳方案。
1
降低海关审查风险
以美国公司开展业务,海关清关时商品被视作美国国内企业流转,能规避因原产地问题引发的审查。
以往中国直发商品常因原产地标签问题,被海关扣押查验数周,致使货物难以及时上架,资金周转受阻。
注册美国公司后,清关流程顺畅,商品进入美国市场效率大幅提升,滞留海关风险显著降低。
美鸥跨境专注于海外公司注册多年,经验丰富,团队服务专业,有需要联系我们。
2
实现本土化运营,获取商品溢价
注册本土公司利于开展本土化运营,如申请 UL、FDA 等认证,提升商品在消费者心中的信任度与品质形象,实现商品溢价。
市场调研显示,经 UL 认证的电子产品,同等配置下价格比未认证产品高出 15%-20%,可有效缓解关税成本压力,拓宽利润空间。
3
利用美墨加协定优势
注册加拿大或墨西哥公司,利用美墨加协定(USMCA)为三国贸易提供优惠便利的优势。
卖家注册加拿大、墨西哥公司,业务符合协定规定,能享受免税或低关税待遇,像墨西哥部分汽车零部件出口美国零关税。
不过,企业要确保产品满足协定对原产地、生产加工的严格要求。
4
规避直接关税冲击
特朗普关税政策针对特定贸易伙伴,注册加拿大或墨西哥公司,卖家可先将货物出口至加、墨,再转运美国,规避直接关税冲击。
特朗普的关税大棒挥舞之下,中国卖家正面临前所未有的困境,但注册本土公司等方式或许能为卖家们打开一条新的通道。
卖家们可以结合自身情况,抓紧行动起来,继续在国际市场的浪潮中破浪前行。
·end·
关于美鸥跨境
ENTERPRISE
美鸥跨境深耕于海内外公司注册、美代、CPC、FDA认证等领域多年,经验丰富,团队专业,办理时效快,提供一站式服务,是行业内备受赞誉的专业品牌。
如果你有关于公司注册、美代、FDA认证等相关需求,别犹豫,请在评论区留言、私信或者扫码添加,我们将漂亮解决您的困惑!
想获取更多一手行业情报+美鸥专属福利
请扫描下方二维码
添加美鸥跨境经理微信1对1沟通咨询!
(添加微信时记得备注“公众号”哦~)
因公众号平台更新了推送规则,如不想错过最新内容,请点下“赞”和“在看”,这样每次更新文章推送,就会第一时间出现在你的订阅列表里啦~
抱团交流
一个集大神卖家与逗趣同行于一体的交流群,扫码添加客服微信(备注“进群”哦)。
目前100000+人已关注加入我们
文章为作者独立观点,不代表AMZ520立场。如有侵权,请联系我们。
