
在跨境领域,越来越多企业走向资本市场。在这股浪潮中,身处音响赛道的先歌国际,也于去年底迈出了这关键一步。
美国芝加哥的市场研究和商业咨询公司Maximize Market Research的数据显示,2023年,全球音响设备市场规模为360.1 亿美元,预计2024-2030年总营收增长率为6.73%,到2030年将达到近568.1亿美元。
音频市场行业壁垒高,欧美和日本的国际品牌占据了绝大部分市场份额,目前,能在这个市场分得一杯羹的中国品牌屈指可数。先歌国际另辟蹊径,选择通过并购国际品牌,巧妙整合各方资源,成功打造出独属于自己的核心竞争力。与此同时,近几年也有部分中国品牌不甘示弱,从细分赛道发力,精准定位目标客户群体,以差异化的产品突出重围,在国际音响市场中崭露头角。

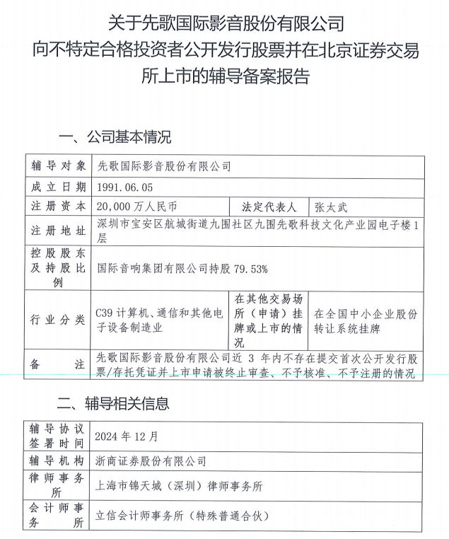
去年12月9日,先歌国际影音股份有限公司(以下简称“先歌国际”)在深圳证监局完成辅导备案,拟北交所IPO,辅导机构最初为东兴证券,后变更为浙商证券。事实上,早在一个多月前(10月23日),它就已经成功登陆新三板。
从时间线上来看,先歌国际的发展历史比业内许多卖家都长。早在上世纪90年代,先歌国际就已经成立,至今已有34年历史。目前,该公司由张太武和张光武两兄弟掌控,合计控制公司93%股份。
主营产品涵盖音箱、功放、播放器、解码器等家用音响系统,以及专业音箱、调音台、麦克风、舞台电脑灯光等专业音响系统。旗下拥有Wharfedale(乐富豪)、Luxman(力仕)、Audiolab(傲立)、QUAD(国都)、Mission(美声)等国际知名音响品牌。
不同品牌之间具有差异化的品牌定位及产品定位,形成了覆盖各类消费人群、覆盖高中低各级市场的完整品牌矩阵。如:Wharfedale品牌主要为音箱产品,定位于中端市场及追求性价比的音乐爱好者,Luxman、Audiolab品牌主要为功放等电子产品,定位于中高端市场的消费人群。
与那些凭借自身实力,一步步从萌芽走向成熟、逐步发展壮大的品牌有所不同,先歌国际的品牌是通过并购这一途径收入囊中的。这样的方式有三个好处:
其一,能快速突破市场壁垒,借助被收购品牌已有的成熟销售渠道与客户群体,迅速在市场中站稳脚跟,节省大量开拓新市场的时间与成本;
其二,收获品牌多年积累的技术专利、供应链资源等宝贵资产,为自身发展注入强大动力,实现技术与生产能力的飞跃;
其三,达成多元化战略布局,通过收购不同领域的品牌,拓展业务边界,增强抗风险能力,在激烈的市场竞争中占据更有利的地位。
据悉,先歌股份的这些品牌在英国、日本等国家都已经有数十年的历史,如Wharfedale、Luxman、QUAD分别创立于1932年、1925年、1936年,具有丰富的历史底蕴及品牌积淀,在全球范围内享有较高的品牌知名度及美誉度。
就音响行业而言,尤其是家用高保真音响领域,品牌历史、品牌知名度及认可度对消费者购买行为具有重大影响。
在销售方面,先歌国际凭借渠道建设的先发优势及品牌的历史积淀,已建立了覆盖全球数十个国家和地区的销售网络。
公开转让说明书显示,先歌国际2022年、2023年营业收入分别为4.13亿元、4.53亿元,净利润分别为3316.67万元、5371.09万元。外销收入在营业收入中占比较高,2022年、2023年,外销收入占营业收入的比例分别为80.07%和81.06%。境外收入主要来源于日本、英国、美国和德国,这四个国家的销售收入合计分别占其各期营业收入的36.81%和37.90%。
就产品类型而言,音箱对营收的贡献度最大,2023年该品类卖了1.83亿元,在总营收中占比40.52%。紧随其后的是功放和播放器,2023年功放贡献营收1.47亿元,播放器贡献营收5911万元。
根据 QYResearch 研究报告,在全球经济与收入水平不断提升的大背景下,消费类电子产品家用高保真音响系统市场增长迅猛。2022年,全球家用高保真音响系统市场规模为29.82亿美元,预计 2028 年全球市场规模将达45.88亿美元,2022-2028 年复合增长率为7.44%。
值得一提的是,在2022 年全球家用高保真音响排名中,先歌国际表现亮眼,销量市场份额达2.00%,位居全球第六、中国第一;销售收入市场份额为1.58%,位列全球第七、中国第二。

得益于完善的产业链,突出的技术能力和成本优势,我国已成为全球音响产品的主要制造国。Volza的数据显示,2023年3月至2024年2月,全球专业扬声器的前三大出口国是 中国、 墨西哥和 印度。中国以6568批专业扬声器出口量位居世界首位。
如今,全球音响市场的竞争格局已然成型。Harman(哈曼卡顿)、Bose(博士)、Yamaha(雅马哈)等欧美和日本的成熟品牌企业,凭借长期积累的品牌影响力以及庞大的用户基础,建立起强大的竞争优势,牢牢占据着中高端市场。
我国虽然是音响生产大国,生产企业数量众多,但多数企业没有形成品牌竞争力和规模化生产能力。多年来,也只有EDIFIER(漫步者)、Tonewinner(天逸)、HiVi(惠威)等少数品牌,在国际市场的激烈竞争中崭露头角。
值得欣喜的是,近年来,一批新兴品牌另辟蹊径,选择从细分赛道发力,精准定位目标客户群体,凭借独特的产品优势,逐步赢得了海外消费者的青睐。
尽管在短期内,这些后发品牌难以撼动国际大牌在整个音响市场的统治地位,但在细分领域,它们已成功突破重重阻碍,逐步站稳脚跟,开始塑造起独具特色的品牌形象,为中国音响品牌走向世界开辟出一条新的道路。
深圳摩科创新科技有限公司旗下品牌MIFA成立于2013年,2015年正式开启出海征程。彼时,旗下产品的定位尚处于摸索阶段,在激烈的国际市场竞争中,更多是凭借着对机遇的敏锐感知和勇往直前的冲劲,顺势而为,大胆投身其中。
MIFA发展历程的关键转折点,是首款产品的问世。这款音响设计独特,呈三角形,表面大面积的涂鸦充满“街头风”。产品推向市场后,MIFA在用户晒单评论中发现,很多买家都将它用于户外场景。敏锐的MIFA迅速捕捉到海外年轻群体对个性化、便携式户外音响的强烈需求,由此开启了深耕户外音响领域的发展之路。
多年来,MIFA不断拓展产品的应用场景,从登山、骑行,到攀岩、徒步,都能看到其产品的身影。如今,MIFA更是将目光聚焦到露营领域。在亚马逊店铺里,MIFA 正在主推一款约 170美元的自带露营灯的音响,它价格不菲,却依旧深受海外消费者的喜爱。一位来自美国的消费者评价道:“这款产品一下子就吸引了我,实话说,对我而言它价格偏高,但打开使用后,我觉得它完全值这个价。”
由于是在户外使用,MIFA 的产品具备出色的防水、防尘、防震性能,无惧户外的复杂环境。另一方面,MIFA 在设计美学上也下足了功夫,产品设计简约,却处处透露着精细的制作工艺,色彩运用大胆强烈,巧妙地将功能性与艺术性融为一体,在满足用户使用需求的同时,也能带来视觉上的审美享受 。
长期以来,摩科创新始终保持低调姿态。实际上,在早年间,它就曾做过三星、华为这类知名“大厂”的供应商,在行业内积累了一定的实力与经验。在国内,摩科创新旗下还有一个面向中老年群体的音响品牌“不见不散”,在该领域发展态势良好。
在国内外市场的共同发力下,摩科创新 的业绩增长显著,到2022年,其营收已成功突破4亿元。
MAO KING即猫王音响,是由中国音响设计师曾德钧于2015年推出的品牌。凭借复古设计和独特音质,MAO KING已成功打入欧美和日韩市场,成为小众高端品牌的代表。
曾德钧是我国最早从事高保真音响教学、研究人员之一。其研究成果在1980年代曾获国家科技进步一等奖。他也是发烧级电子管功放研究的专家中国高端台式收音机设计师、家用音响专家。他深耕音频行业四十余年,曾担任过多个国际、国内一线音响品牌的设计技术、管理高管,参与或主导了数百款的音响产品的设计。这些都为MAO KING的诞生奠定了基础。
品牌成立后,曾德钧很快将目光投向海外市场。2017年,MAO KING先是参加在摩洛哥撒哈拉沙漠举办的第一届电台复活节,随后又参加了在法国举办的M&O巴黎时尚家居设计展。通过这些活动,MAO KING得以在国际舞台上崭露头角,为进一步开拓海外市场奠定基础。
2018年,MAO KING在美国众筹平台Indiegogo发起众筹,并以 317% 达成率完成众筹目标,由此开启了品牌出海之路。不过,此后它似乎并没有持续在线上平台发力。就当前情况而言,在 Amazon、Lazada、eBay等海外主流电商平台上,虽然能检索到猫王产品的链接,但数量也十分有限,而且也没有开设店铺。
尽管 MAO KING 在电商平台的布局不够完善,线上渠道的拓展存在短板,但凭借着出色的产品创新能力,以及为用户带来的极致体验,品牌在设计领域获得了高度认可,先后斩获美国CES创新大奖、德国IF产品设计奖等一系列国内外知名奖项。
说起Tribit这个品牌,许多卖家可能会感到陌生,不过要是提到千岸科技,大家大概率都有所耳闻。事实上,Tribit正是千岸科技旗下专注于音响产品的品牌,创立时间是2017年。
若说Tribit的产品和其他音响品牌有什么不同,那必然是它出色的防水功能。早前,专业技术平台techradar对市面上数百款扬声器展开全面测评,从不同维度进行评估,最终评选出9款适用于不同场景的最佳防水扬声器。在这份含金量颇高的榜单中,Tribit有两款产品成功上榜。
尽管当下尚未有确切数据披露Tribit的年度销售总额,但从线上销售情况来看,其成绩斐然,表现相当亮眼。
在亚马逊平台,Tribit的核心产品长期稳居音频细分品类的畅销榜(BSR)前列。这些产品的用户评价均在四星以上,口碑出色。搜索“Tribit”关键字,能发现过去30天内,各产品链接的出单量表现良好。其中,订单销量超500的链接有5条以上,部分链接的销量更是突破了1000台。
独立站的表现同样出色。similarweb数据显示,Tribit网站的月访问量超过11万,其中将近88%的流量是来自于自然访问和直接搜索,说明Tribit已经赢得不少海外消费者的信赖,并且形成了稳定的用户群体。
当前,Tribit的销售足迹已经遍布欧美和东南亚,而且考虑到东南亚本土市场的特点,Tribit还采用了线下分销与线上B2C相结合的双渠道模式。
可以确定的是,中国音响品牌若想在竞争中崭露头角,就需让产品打入国际大牌尚未覆盖的市场,凭借差异化策略实现突围。那么,作为后来者,这些品牌能够抓住哪些潜力空间?又能挖掘出哪些消费需求?
现在,越来越多的消费者,尤其是年轻一代,倾向于选择环保和可持续的产品。调查显示,超过60%的消费者愿意为环保产品支付溢价。因此,中国出海品牌可以从中寻找创新方向。
比如,在材料上使用竹子、再生塑料、生物基材料等替代传统塑料和金属。此外,也可以利用回收的海洋塑料或电子废弃物制造产品,减少资源浪费。通过推出“碳中和认证”或“海洋塑料回收”系列产品,吸引环保意识强的消费者。
除了在材料上想办法,还可以在技术上进行突破,例如为户外音响集成太阳能充电功能,减少对传统能源的依赖。推出适合户外露营和户外活动的太阳能充电蓝牙音箱。
舞蹈与戏剧表演:针对舞蹈排练厅、戏剧舞台等场景,开发具有特殊音效处理功能的音响设备。例如,能够模拟各种环境音效,如风声、雨声、海浪声等,为舞蹈和戏剧表演增添更多的艺术感染力和表现力,帮助演员更好地进入角色,提升表演效果。
老年生活陪伴:为老年人设计的音响产品,可以集成丰富的老年娱乐内容,同时具备简单易用的操作界面和语音交互功能。老年人可以通过语音指令轻松播放自己喜欢的内容,丰富晚年生活,缓解孤独感。
健康管理助手:结合健康管理功能,音响可以定时提醒老年人进行体检、服药等,还能播放一些适合老年人的健身操、养生知识等音频内容,帮助老年人保持健康的生活方式。
景区导览:与景区合作,开发具有导览功能的音响设备。游客在景区游玩时,通过携带的音响设备,当到达特定景点时,音响会自动播放该景点的历史文化介绍、传说故事等内容,为游客提供更加丰富和深入的旅游体验,同时也减轻了景区导游的工作压力。
健康监测功能:集成健康监测功能,如心率监测、睡眠监测等,结合音乐疗法,根据用户的健康数据提供个性化的音乐方案。例如,当监测到用户心率过快时,自动播放舒缓的音乐帮助用户放松;根据用户的睡眠状态,播放有助于改善睡眠质量的白噪音或轻柔音乐,将音响产品打造成健康生活的辅助工具。
多模态交互功能:除了传统的语音和按键操作,开发手势识别、面部识别等多模态交互功能。用户可以通过手势控制音响的播放、音量调节等操作,或者通过面部表情识别来判断用户的情绪,自动切换合适的音乐,提升用户与音响产品的交互体验。
人工智能与音响的深度融合:进一步提升音响的语音交互能力,使其能够更准确地理解和处理自然语言,实现更复杂的操作指令,如根据用户的心情自动推荐合适的音乐、通过语音控制实现智能家居设备的联动等。利用人工智能算法对音质进行优化和个性化调整,根据不同用户的听力特点和音乐偏好,自动调整音频参数,提供专属的音质体验。
虚拟现实(VR)和增强现实(AR)技术:与 VR 和 AR 技术相结合,为用户打造沉浸式的音乐体验场景。例如,在欣赏音乐会时,通过 VR 技术让用户仿佛置身于真实的音乐会现场,感受舞台氛围和观众互动;在 AR 场景中,用户可以通过手机或其他设备扫描周围环境,让虚拟的音乐元素与现实场景相结合,创造出独特的音乐互动体验。
转载请联系:q614997978
商务合作:ennews8889
推荐阅读

>>6000万天价索赔!深圳卖家破产警钟敲响
>>浙江90后出海,销量做到全球第一
>>突发!亚马逊大牌歇业
>>重踩油门,一批卖家上架“回归套餐”
>>爆卖几个亿!小众类目在海外火出圈

抱团交流
一个集大神卖家与逗趣同行于一体的交流群,扫码添加客服微信(备注“进群”哦)。
目前100000+人已关注加入我们
下一篇:墨西哥站卖得最好的品是它!TikTok反超Shein、Temu
上一篇:亚马逊供应链智能托管服务正式上线!大幅提升运营效率!
文章为作者独立观点,不代表AMZ520立场。如有侵权,请联系我们。