亚马逊破局之道-如何定位到低竞争的细分市场
一、亚马逊选品的难题
二、细分市场的价值与意义
三、市场细分及操作步骤
|
|
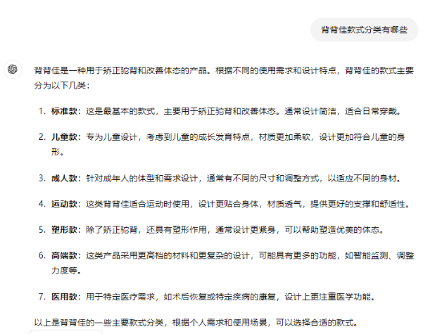
腰背结合型(作用于腰部和背部)
腰封型(作用于腰部)
腰封型“小分类”划分依据,根据款式特性划分,应对不同的使用场景和群体。
四、市场数据整理与分析
对每个产品库中的产品生成市场分析报告,得到各细分类目下产品的统计数据,并导出Excel表格,汇总各分类下的数据后通过数据透视表分析市场情况。
结合商机探测器数据来分析,“长背心”所在细分市场体量大,需求量大,新品成功率高
整体上架时间分析:
五、分析总结
END
开启新的第19期线上一对一付费指导培训小班课,已经成功孵化10000+个同学!有需求的同学可以扫码咨询!
粉丝福利!卖家精灵折扣码:包月9折:AD90/季度8.5折:AD85/单人包年7.2折:AD72/标准包年7.8折:AD78。
购买卖家精灵套餐时,输入该折扣码即可享受优惠,这是卖家精灵套餐购买地址:https://www.sellersprite.com/cn/price
优麦云下单专属优惠码:KJDSAD
包月/包年 均4折!
专业版 (包月)套餐:优惠后价格144 元/月
专业版 (包年)套餐:优惠后价格1440 元/年
服务版 (包年)套餐:优惠后价格2880 元/年
购买链接:https://www.sellerspace.com/price

粉丝福利!Helium 10
🥳H10全面覆盖亚马逊卖家业务🤜🤛
H10大促优惠:
🔸创业版(性价比高 单人优选)大促优惠价:$399/年,折扣码:CNYEN1YADX
🔸专业版(功能强大 专业之选)大促优惠价:$999/年,折扣码:CNYPR1YADX
优惠码使用方法和注意事项:
1. 打开无痕窗口,直达H10官网购买链接:
https://crushtrk.com/?a=9854&c=528&p=r&s4=ADXH10&s5=PURL-004655
2. 在方框里输入折扣码,点击右侧提交按钮应用折扣码
3. 价格减扣后,在相应的版本下点击立即购买,跳转到支付页面进行账户注册和购买(支持支付宝支付,且不会自动续费)
4. 此优惠仅限新用户,必须要全新账号(**注册购买同时进行,请不要先注册后购买,邮箱一旦注册不再是新用户**)









抱团交流
一个集大神卖家与逗趣同行于一体的交流群,扫码添加客服微信(备注“进群”哦)。
目前100000+人已关注加入我们
上一篇:亚马逊受限商品类目有哪些?如何快速判断所要上架产品是否受限?
文章为作者独立观点,不代表AMZ520立场。如有侵权,请联系我们。


