亚马逊启动新一轮合规审查,这3大品类需警惕!
近期,亚马逊在其美国和日本站点发布了商品合规政策的更新通知,特别针对“皮肤美白产品”、“眼科药品”以及“智能手表”这三个类别。
政策实施日期:自2024年10月23日起
产品受限日期:到2025年1月21日
一、政策适用产品
包括但不限于漂白霜、美白剂、亮肤剂和褪斑霜等,这些产品通常宣传具有美白和抗衰老功效,并能去除老年斑、雀斑、粉刺和皱纹。
禁止销售的成分:亚马逊严格禁止销售含有汞及其化学等价物的任何护肤品,例如汞、氯化氨汞、氧化汞、汞盐、氯化汞、Mercurio、氯化亚汞、朱砂、红粉以及水银等。
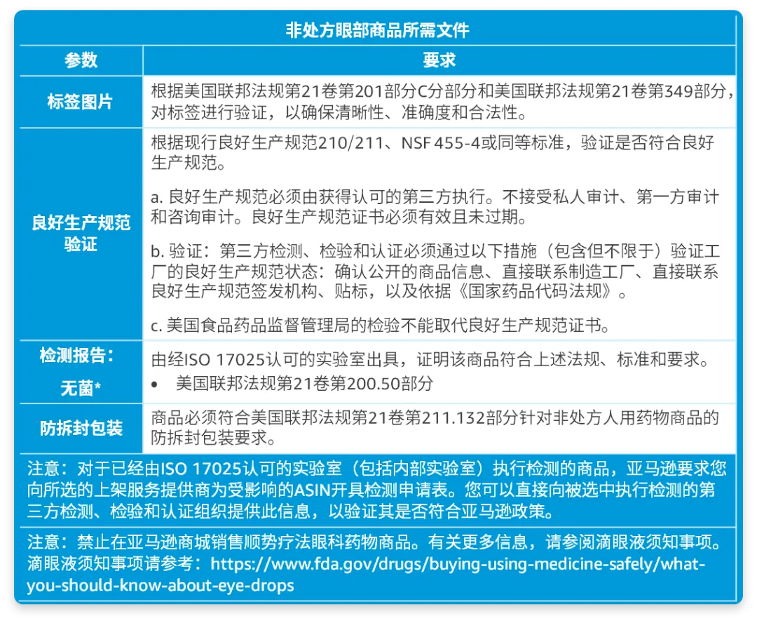
政策实施日期:自2024年10月16日
产品受限日期:到2025年1月14日
一、政策适用产品
眼科药物商品是指任何在眼内或眼外施用的产品,包括但不限于溶液、滴眼液、悬浮液、乳剂、凝胶、药膏或眼霜等。这些产品必须严格遵守亚马逊以及所有相关的法律、法规、标准和政策要求,特别是在制造、包装、贴标和储存等环节需遵循现行良好生产规范(CGMP)。
二、合规要求与标准
为了确保眼科药物商品在亚马逊商城的合规销售,卖家需要遵循以下标准和流程:
❗️ 第三方检测验证:
亚马逊要求卖家每年通过第三方检测验证眼科药物商品是否符合亚马逊的政策。
卖家需要选择亚马逊认可的第三方检测、检验和认证组织进行验证,这些组织包括但不限于Eurofins、UL、NSF International和瑞士通用公证行等。
❗️ 商品信息准确性:
商品详情页面和标签必须包含准确且完整的信息,包括药物名称、活性成分、非活性成分、药物用途、使用说明、任何必要的警告信息以及相关国家药品代码(NDC)等,商品标签必须采用英语,并符合亚马逊的贴标要求。
政策实施日期:自2024年10月16日起
产品受限日期:到2025年1月15日
一、政策适用产品
智能手表,作为以腕表或腕带形式呈现的可穿戴设备,具备多种功能,包括但不限于触摸屏、扬声器、麦克风(用于通话)、振动器(用于通知)以及电池。
根据具体型号,智能手表还可能配备心率传感器、加速度计、温度传感器、气压传感器、非接触式IC卡、GPS等功能。此外,能够通过蓝牙或Wi-Fi与智能手机连接的智能手表同样需要遵守此政策规定。
若智能手表附带有USB充电器作为配件,则该配件还需接受依据电气设备和材料安全法(PSE)进行的文件审核。
二、符合政策要求的标准
为确保智能手表在日本站的合规销售,亚马逊要求所有适用的智能手表必须经过检测,并符合以下法规、标准和要求:
❗️ 文件审核:
·制造商需准备并提交产品规格说明书、电路图和设计图、零件清单(特别是电池、电源部分的元器件)、安全测试报告(如电池的测试报告)、使用说明书(日文版)等技术文件。
·需在日本认可的测试实验室进行上述测试,并获取测试报告。
·将测试报告、技术文件及合格声明提交至日本的PSE认证机构进行审核。
❗️ 标签和标识:
·智能手表上需标示PSE标志,证明其产品符合日本的安全标准。
·使用说明书需采用日文,并包含所有必要的安全信息和操作指南。
·需要在文件内,标注相应的asin
卖家可以通过“管理您的合规性”控制面板来查看已经发布的、属于政策限制范围内的产品种类。为了遵守亚马逊关于检验验证的规定,请按照以下步骤操作:
·登录到“管理您的合规性”控制面板。
·找到并选中需要提交合规性文件或提出申诉的受限产品。
·点击该产品旁边的【提交合规性文件或提出申诉】按钮。
·选择【请求实验室服务】以完成必要的检验验证流程。
如果卖家认为其产品无需进行检验验证,可以按照以下步骤进行申诉:
·登录到“管理您的合规性”控制面板
·找到并选中相关受限产品
·点击【提出申诉】按钮>在申诉原因中选择合适的选项
·填写并提交申诉信息。
最后八戒提醒大家:如果您的商品在上述品类中,请留意邮箱提醒,及时提交合规文件,否则产品可能下架,避免影响正常销售。
本期分享就到这,最近运营有碰到什么问题吗?欢迎进群交流和吐槽。
欢迎关注八戒说跨境,进群获取一手资讯,从此跨境不迷茫~
各位卖家朋友碰到店铺、运营的难题,都可以找八戒沟通,了解具体问题以及解决方法。
八戒从事亚马逊行业八年有余,主要经营:影响者、站外推广、申诉、美国自营海外仓等、如有任何卖家朋友这方面遇到问题,可随时咨询八戒。
·影响者,至今已服务上千位卖家,拍摄了上万个视频,几百位红人任你挑选。
·站外推广,多种渠道进行推广,TK/FB/网站/INS等等,本着不出单退全款的诚意来接待每一位卖家朋友。
·申诉店铺/链接,至今累计已经帮助几百位卖家朋友解决了疑难杂症,救回了店铺链接,专业的申诉团队。
祝各位卖家全网大卖!
案例一:影响者视频
案例二:站外推广
案例三:店铺申诉
(点开放大图)
抱团交流
一个集大神卖家与逗趣同行于一体的交流群,扫码添加客服微信(备注“进群”哦)。
目前100000+人已关注加入我们
文章为作者独立观点,不代表AMZ520立场。如有侵权,请联系我们。
