GPSR生效一个月倒计时!欧洲站卖家如何完成合规要求?
-
GPSR概述
-
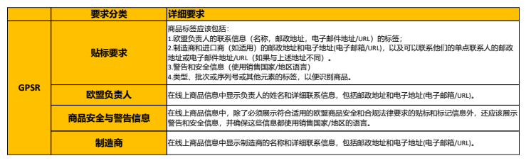
GPSR的法规要求
-
GPSR合规步骤
-
GPSR操作手册及模板
GPSR概述
GPSR对卖家的影响
GPSR的法规要求
完成合规的步骤
如果卖家是品牌所有者,
可以考虑以下选项:
如果卖家是《通用产品安全法规》(GPSR)
所监管商品的转销商:
➤第三步,及时上传法规要求信息到卖家平台:
您必须上传并在商品详情页中显示以下信息:
✓ 欧盟负责人信息(名称,邮政地址,电子邮箱/URL)
✓ 制造商联系信息(名称,邮政地址,电子邮箱/URL)
✓ 商品安全和警告信息(使用销售国家语言的商品安全文件/图片/证明)
*注意:以上信息需要和商品贴标的信息保持一致。
下载亚马逊【GPSR操作手册】
如果您需要欧代GPSR合规服务,无忧匠心将为您提供专业的帮助,欢迎联系我们!

扫码添加客服微信
一对一交流店铺详情
助力账号申诉无忧
欢迎关注果燃站外
获取爆款选品灵感
与站外推广小技巧
轻松掌握流量密码
欢迎加入知识星球
一对一专家问答咨询
高难度案例诊断
疑难杂症秒解决
派安盈Payoneer
全球支付的安心之选
复制注册链接:
http://tracking.payoneer.com/SH49X
抱团交流
一个集大神卖家与逗趣同行于一体的交流群,扫码添加客服微信(备注“进群”哦)。
目前100000+人已关注加入我们
上一篇:双11直播电商最全战报揭晓:GMV3325亿 同比大增54.6%
文章为作者独立观点,不代表AMZ520立场。如有侵权,请联系我们。
