下架该产品!Shopee、Lazada应泰国FDA要求;Shopee菲律宾新规:24小时内提供退货/退款证据丨东南亚日报
“
•
下架该产品!Shopee、Lazada应泰国FDA要求。
•
Shopee菲律宾新规:24小时内提供退货/退款证据。
•
中国海关总署拟推出四举措促进跨境电商出口发展。
•
506家非法电子烟经销商在菲律宾被抓。
中国海关总署拟推出四举措促进跨境电商出口发展。
11月6日消息,2024年前三季度,我国跨境电商进出口额达1.88万亿元,同比增长11.5%,高于外贸整体增速6.2个百分点。根据《公告》,为进一步促进跨境电商高质量发展,中国海关总署拟对如下跨境电商出口监管措施进行优化。具体如下:
一、取消跨境电商出口海外仓企业备案。无需向海关办理出口海外仓业务模式备案,不再执行海关总署2020年第75号公告第四条“在海关开展出口海外仓业务模式备案”的要求。企业只需完成报关单位备案和跨境电商企业备案后,即可直接开展业务。
二、简化出口单证申报手续。出口清单申报前,跨境电商企业、物流企业应当分别通过国际贸易“单一窗口”或跨境电商通关服务平台向海关传输交易、物流等电子信息,无需传输收款单电子信息,减轻企业申报负担。
三、扩大出口拼箱货物“先查验后装运”试点。在上海、杭州、宁波、厦门、青岛、郑州、武汉、长沙、广州、黄埔、成都、西安等12个直属海关开展出口拼箱货物“先查验后装运”监管模式试点。允许跨境电商出口货物以散货形式进入监管作业场所,先行接受海关查验,然后再根据实际需求灵活拼箱装运。
四、推广跨境电商零售出口跨关区退货监管模式。在北京、天津、大连、哈尔滨、上海、南京、杭州、宁波、合肥、福州、厦门、南昌、青岛、郑州、长沙、广州、深圳、黄埔、成都、乌鲁木齐海关等20个直属海关开展跨境电商零售出口跨关区退货监管模式试点。允许跨境电商零售出口(9610)退货商品跨直属关区退货,退货商品仅允许退至开展跨境电商零售出口业务的海关监管作业场所(场地)。
Shopee出台新政策规范产品虚假宣传。
11月6日消息,Shopee跨境店近期发布的关于摄像头及相机类产品的像素虚假货品及虚假宣传规范说明。
根据新规,Shopee要求卖家需要确保产品本身、商品详情页面、包装以及任何相关文档(例如说明书)上的信息完全一致,特别是像素等关键参数。所有上传至平台的文字描述、图片、视频等内容都必须准确反映实际产品的特性,不得含有夸大或虚构的信息。明确禁止任何形式的虚假宣传,比如在没有根据的情况下提高产品的性能指标或是使用误导性的图像来吸引买家注意。
若发现存在参数不匹配的情况(如产品标签、说明书等显示的数据与实际情况不符),仓库将会采取退货处理。卖家被给予一定期限(从11月1日起算起7天内)进行自查自纠;逾期未能改正者,其相关商品可能会面临临时下架的风险。此次说明主要针对全托管卖家,适用于所有站点。
下架该产品!Shopee、Lazada应泰国FDA要求。
图源:nationthailand
11月6日消息,应泰国食品和药物管理局(FDA)的要求,Shopee和Lazada已同意遵守规定,在24小时内将未获得FDA注册编号的食品从其在线货架上撤下。
FDA副秘书长Lertchai Lertwut说,从去年9月到今年9月,Lazada已经删除了9454种没有FDA注册编号的食品,并将30家违反法律的网店从其平台上撤出。他补充说,Lazada上的134家网店也因销售非法食品而面临法律诉讼。与此同时,Shopee也已承诺教育其卖家不要销售非法食品,如果发现此类商品,将下架此类商品。
Lertchai Lertwut表示,两平台还同意构建一个自动化系统,该系统与FDA的数据库与应用程序接口软件链接,以快速处理非法产品。他补充道,FDA官员接受过培训,可以使用在线渠道联系警方或其他机构,以确保对销售非法食品的人采取快速法律行动。同时,FDA将很快开发自己的人工智能系统,以识别在线平台上的非法食品。
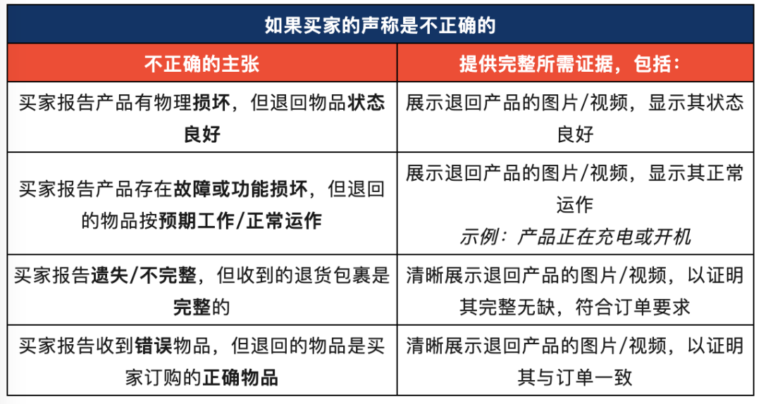
Shopee菲律宾新规:24小时内提供退货/退款证据。
图源:Shopee
11月6日消息,Shopee菲律宾本土店近日发布关于退货/退款政策的最新消息,强调这一功能在维护买家和卖家之间公平交易方面的重要性。一旦提交退货/退款请求,Shopee将对其进行审查,卖家将需要提供证据以进行公正判断。所需的证据将取决于买家退货/退款请求的原因代码。
Shopee的专员可能会向卖家收集额外的证据来支持他们的争议。卖家必须在24小时内提供证据(包括周末和节假日),否则Shopee专员将在没有支持文件的情况下做出决定。
注意:根据2012年的数据隐私法案,请确保通过谷歌云端硬盘附加或共享的每张照片和视频证据,或上传到YouTube上的内容都保持私密和受限。有时会要求提供发货前和退货证据以进一步调查退货/退款请求。未能提供可能导致争议被拒绝。请确保照片文件大小不超过10MB,视频文件大小不超过100MB并且时长不超过10分钟。如果卖家未能提供清楚显示有效期或“最佳食用日期”的照片/视频,买家的退货/退款请求将有效。确保证明与产品描述/规格上声明的有效期相符。
喜迎双11!TikTok Shop马来站狂撒百万美元代金券。
11月6日消息,TikTok Shop马来站宣布,在即将到来的11.11大促销期间(11月7日-11日)投入了总值1100万令吉(约249.7万美元)的代金券,旨在支持卖家的增长。这一举措被认为将是当地数字经济受益最大的在线促销活动之一。
活动期间,TikTok Shop马来站将提供一系列特别优惠,包括直播专属奖品如汽车,并首次推出全免费送货券,可与其他折扣券叠加使用。同时,还将于11月10日晚7点至11点,在TikTok应用程序上,举行长达4小时的11.11Mega Live Showdown直播节目。期间观众可以与喜爱的联盟创作者互动,完成任务赢取独家奖品,例如Myvi、Honda Wave、VIVO V40手机等。
506家非法电子烟经销商在菲律宾被抓。
图源:pna.gov.ph
11月6日消息,菲律宾国税局(BIR)局长Romeo Lumagui Jr.表示,自去年10月16日在全国范围内开展突击搜查行动后,截至今年10月,共抓获506家非法电子烟零售商和经销商。
在菲律宾,不缴纳消费税、无内部印花税票以及电子烟产品未在BIR注册是非法电子烟零售商和经销商的常见违规行为。而BIR开展该行动后,包括罚款在内的纳税金额已经达到1.8169亿比索(308.9万美元)。Romeo Lumagui Jr.表示,BIR将定期发布全国范围内打击非法电子烟零售商和经销商的最新情况,包括非法电子烟商店总数及其总纳税金额的更新。
印尼第三季度经济增长稳健,同比增4.95%。
11月6日消息,印尼统计局数据显示,2024年第三季度,作为东南亚最大经济体的印尼继续保持经济增长的步伐,尽管增速有所减缓。7月-9月,印尼的国内生产总值(GDP)同比增长4.95%,略低于前一季度5.05%的增长率,也略低于市场预期的5.00%。这一结果反映了国内外市场需求持续为印尼经济增长提供支持的同时,整体增速出现了轻微放缓。
值得注意的是,尽管同比增速略有下降,但印尼经济仍表现出强劲韧性,特别是在消费领域,消费者支出依旧保持活跃状态,成为推动经济增长的关键因素之一。此外,从季度环比角度来看,第三季度GDP较上一季度增长了1.5%,虽然与第二季度的3.79%相比增幅有所收窄,但仍表明该国经济保持着积极的发展态势。对于未来展望,经济学家们认为,鉴于当前全球经济环境存在诸多不确定性因素,印尼政府需要进一步采取措施来巩固其内部市场的稳定性和增强对外部冲击的抵御能力,以确保长期可持续发展。

抱团交流
一个集大神卖家与逗趣同行于一体的交流群,扫码添加客服微信(备注“进群”哦)。
目前100000+人已关注加入我们
下一篇:亚马逊、TEMU、SHEIN崛起,次日达不再是FedEx和UPS赚钱的金矿?
文章为作者独立观点,不代表AMZ520立场。如有侵权,请联系我们。
