掘金东南亚市场:TikTok Shop跨境入驻全攻略!
点击蓝字,关注我们
TikTok Shop跨境东南亚入驻指南
1
TikTokShop官方速通
目前首站可一键全开:菲律宾、马来西亚、泰国、越南、新加坡
官方链接:
https://seller.tiktokglobalshop.com/account/register?channel=Community2023
入驻要求:
针对不同经验的商家提供差异化入驻要求,致力于帮助不同类型的商家成功开店并将更多国货出口东南亚市场。
具备跨境&国内电商商家资质要求
拥有中国内地或中国香港合法企业营业执照或个体工商户营业执照;
产品符合当地出口要求及当地进口要求;
具有跨境电商平台运营经验。
温馨提示:
目前TikTok shop跨境需要缴纳保证金后才可以发品经营;
官方入驻通道不收取任何开店费用。任何通过第三方收费开店的行为都是违规行为,请商家谨慎选择。
2
TikTokShop商家自运营模式介绍
优势:
商家自主运营,可灵活选择商城及直播、短视频、达人合作等模式,并参与平台营销活动。
商家根据运营策略灵活定价,有更多自主空间。
适合有电商运营经验的各类商家。
招商标准:
1.有限公司资质或个人独资企业资质营业执照。
2.同执照或同法人名下主流第三方平台经营经验。
3.第三方平台店铺综合评分大于等于4.3或者90%。
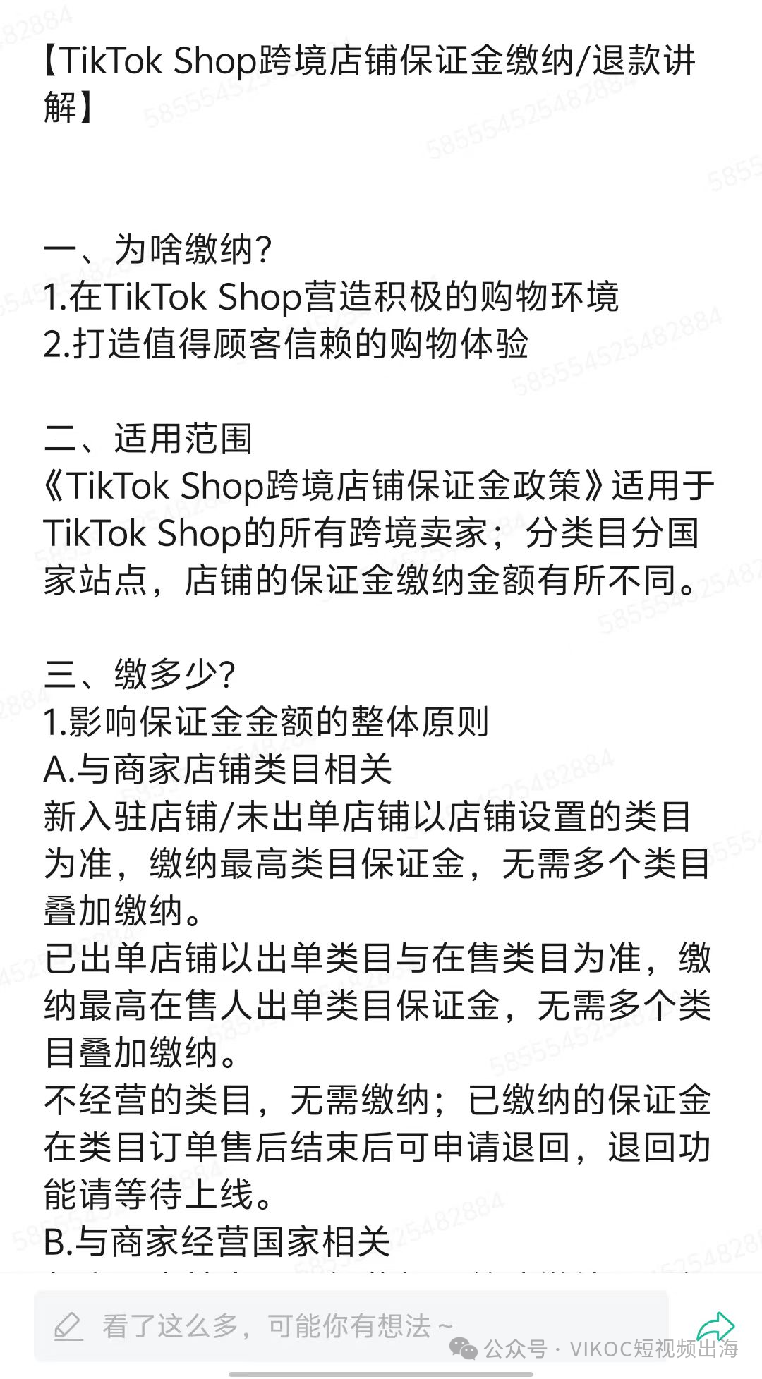
店铺保证金:
为啥缴纳?缴多少?怎么缴?不缴纳怎么样……这一系列问题都在此篇攻略:https://t.zsxq.com/2m4im
图源知识星球
佣金&手续费:
平台佣金&手续费怎么计算?规则、政策……这一系列问题都在此篇攻略:
https://seller.tiktokglobalshop.com/university/course?learning_id=7523709561112321&role=1&course_type=1&from=search&content_id=6173886299686658&identity=1
图源tk商家大学
开店后准备:请看上期文章
https://mp.weixin.qq.com/s/8yLeI9QkrvLwi0MwOWQizw
3
为什么入驻TikTok Shop?
1.平台优势:
趋势诞生地、爆款孵化器;自带流量高效转化;多场景卖货商城+内容双驱动。
2.生意模式:
内容场+货架场构成2种经营方式,高效链接用户加速转化,提高GMV。
内容场:直播→引流直播间→直播时短视频广告的呼吸灯可作为直播间入口,更多用户进入带来间接GMV。短视频→引流店铺→视频购物广告,扩大社群口碑,缩短购物路径高效带货。
货架场:TikTok Shop商城→引流商品页→支持商家通过商品购物广告推广形式向站内用户介绍更多商品以促进更高销量。
3.物流:提供多样化物流履约通路卖家可享更低成本、更高时效。
跨境卖家→五大转运仓→目标市场→买家地址
4.支付:保障跨境商家资金安全,快速打款,灵活提现。
买家付款:信用卡/银行转账/电子钱包第三方支付合作伙伴:Payoneer&LianLian Pay
5.专为跨境商家打造全球商家后台,多站点经营更便捷
一键自动翻译、一站式商品发布、一步式达人链接、一店售卖东南亚、一品多仓。
TikTok Shop跨境东南亚入驻FAQ
一、如果我的店铺评分不满足4.3/好评率不及90%,是否无法入驻?
如果你为个体工商户商家,且您的内贸/跨境电商店铺评分不及入驻要求,则暂时无法入驻。
二、个体工商户可以开店吗?
可以,但要求必须提供第三方电商平台的店铺资质为内贸/跨境电商平台资质(抖音、拼多多、Amazon、Shopee)。
三、有服务商推荐吗?(培训、ERP、代运营、MCN)
需服务商合作,可查看如下TikTok Shop官方合作伙伴列表进行沟通及了解,凡非官方合作伙伴主动与您寻求合作均为诈骗。
https://t.zsxq.com/BeHX0
四、跨境店铺冷启前的基础操作是否有官方指导?
完成店铺注册后请注意查看注册邮箱,官方会通过邮件对您进行邀约加入新卖家孵化群,基础操作快速上手,助您完成冷启。
五、开店提供三方资质时,是否需要三方店铺经营类目和申请店铺一致?
不需要。三方店铺审核阶段只看法人/执照是否一致,店铺综合评分是否达标(4.3&90%)。
六、店铺类目只能选择一个吗?
一个店铺注册环节只能选择一个一级类目进行经营,店铺下的每个站点都需要经营这个一级类目。
七、我想要入驻TikTok全托管模式,我应该怎么入驻?
全托管入驻:https://t.zsxq.com/WQ5On
图源知识星球
八、请问我选错了类目,或者想要新增类目,我应该怎么做?
可以在卖家后台自主进行类目更换,新开店卖家可以有1次更改的机会,路径为:
【店铺后台我的账号→资质中心→类目资质】处修改,此后需每6个月才可自主修改1次,请谨慎修改。
九、请问我如何判断我的商品是否可以在东南亚市场售卖?
关于商品是否可以在东南亚销售,可查看禁售商品规则:
https://seller.tiktokglobalshop.com/university/essay?knowledge_id=10009815&role=1&identity=1
图源tk商家大学
END
大家期待的《TikTok实战笔记》上线啦
感兴趣的老板,可以一起chat一下
更多详细内容请订阅知识星球《TikTok实战笔记》
链接:https://t.zsxq.com/VaPkf
也可扫描下方二维码&点击原文查看
图源知识星球:TikTok实战笔记
知识星球
爱看TK的熊猫(微信)
抱团交流
一个集大神卖家与逗趣同行于一体的交流群,扫码添加客服微信(备注“进群”哦)。
目前100000+人已关注加入我们
文章为作者独立观点,不代表AMZ520立场。如有侵权,请联系我们。
