AMZCFO「www.amzcfo.com」自2013年至今,专注跨境财税规范服务10年;旗下拥有专注跨境电商海内外税务的嘉德润沣税务师事务所、亚马逊财务管理公司等团队。AMZCFO携手海内外会计师、税务师、律师,依托多年一线实操经验,着力打造跨境财税全球合规化的生态圈,为跨境电商提供财税合规顾问、股权激励、课程培训、香港及海外财税、境内财税等服务。
2024年已行至一半,全球跨境电商市场在经历了一段时间的波动后,逐渐展现出恢复与增长的态势,作为跨境电商老板,上半年行业整体如何?有哪些新的趋势和机会点?作为企业的决策者,如何制定适合自己的策略和计划?有时候,制定计划会让我们觉得繁琐而不去实行,实际上这2%的时间常常有不亚于10%的效果,它不仅帮助我们节约了做任务时的边际时间,还带给我们一种踏实感。“先做了再说”和“胸有成竹”地做效率是截然不同的。
我们应该与雄鹰为邻,与白云做伴,与太阳为友;我们应该像风一样掠过天空。
我们应该与雄鹰为邻,与白云做伴,与太阳为友;我们应该像风一样掠过天空。——尼采《谁是谁的太阳》
Stocklytics最新数据显示,Temu下载量已超过7.35亿次,光8月全球下载量就达到近5500万次,相较去年同期增长42%,5~7月的下载量达到亚马逊的三倍。
继Temu8月底陆续开放日韩C端市场后,近期又公布,其半托管服务正式拓展到了欧洲市场,目前欧洲发货政策支持六国商家仓互发,接下来新站点9月29日上线捷克站,10月6日上线波兰站。为拥有欧洲注册实体的商家提供了新的商业机遇,也进一步拓宽了商家的国际市场。
下面从平台的内部机制、什么类型的卖家适合做TEMU哪种模式、以及平台的入驻规则来分析出财税资角度入驻Temu平台的最优方案:
做Temu的商家,日常报价拉锯战不可避免,能盈利的Temu商家,极少有一次性通过报价的,压价的过程中利润会降低,也要考虑到,如果审核一次性通过,有可能定价过低,利润过薄,没有下降空间。
所以在Temu平台报价中,要充分考虑自身的成本和期望的利润区间,在被拒绝报价时,能及时结合整体Temu的核对价格机制,从该商品的动态评估和定价的建议入手,评估新的商品定价,稳住整理的利润空间。
库存的实时更新也是一个关键因素,如果遇见销售的较好的商品缺货断货,造成未设置停产的违期或者自动取消,会直接影响商家评级。
商家评级的降低,也会直接的限制提现和没有运费补贴折扣,如果商家评级为C,也就直接影响回款时效了。
所以如果商家是精铺模式来爆单爆品的,那么一定要格外关注备货的情况和是否有设置停产、作废备货单等系统操作。
顺便一提,有部分商家进入Temu的初衷也是处理库存,如果以这种需求进入,就要考虑在商品动态评估中不占优势,可能属于过季或积压库存,那么免不了需要在销量下降和利润空间中拿捏一个平衡点,基本保持到不亏成本。
发货及时率
虚假发货率
(未按时到货/揽收的备货单数÷初始备货单数)×100%
暂时无货影响率
(暂时无法备货SKU影响GMV÷实际GMV)×100%
资金周转天数=应收款项周转天数+存货周转天数-应付账款周转天数
Temu半托管服务之所以受到众多卖家的青睐,是因为它在提供便利的同时,还赋予了卖家更多的控制权。
还是需要结合实际情况,Temu首创的全托管产品形态主要是小包或者快递件走空运的形式。
对于刚刚进入跨境出海的工厂型内贸商家比较合适,风险低流程简便,也正好契合最低限度豁免政策(金额低于800美元的包裹可以免缴关税和其他费用,直接进入美国市场,业内消息称:可能年底将全面改革该“小额豁免”政策)。
今年3月推出的半托管,又解决了之前全托管的体积问题,从商家的角度来看,我们的一些产品必须走海运,但物流时效又比较慢,那么半托管可以解决这类超大件的时效问题,也让消费者满意度更高一些。
除此之外,Temu半托管对于进入入驻的商家也有一定的流量和政策倾斜。
目前Temu的半托管因为商家会负责一部分内容,所以在出单速度上有先天优势,商品上架的灵活性和自主性大大提升,使得商家能够迅速响应市场变化,从而也提高了销售效率。
此外,由于商品直接从海外仓发货,物流配送的时效性也得到了显著提升,极大地增强了消费者的购物体验。
总结来说,在销售利润端口,Temu半托管的机会会更多一些,但实际上也是互补的模式,全托也不会被半托取代。
半托是基于非半托管的延伸,他的政策、逻辑、货盘,解决的问题都是不一样的,非半托管会一直做下去,比如轻小件,就更适合非半托管。
想要了解TEMU半托管招商,也可以添加我们,一对一咨询官方,最靠谱官方TEMU信息。
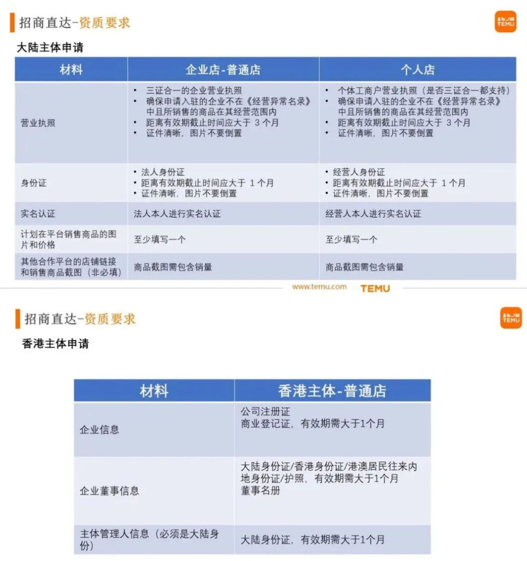
Temu目前入驻有两种资质,一种是大陆主体申请,另一种是香港主体申请:
大陆主体申请需要材料包括营业执照、身份证等约6份。
香港主体申请在流程上就简单很多,同时支持多种收款方式,比如香港银行账号收款、万里汇、连连、P卡等第三方支付。
成功入驻后,就会涉及资金回款的税务问题。那么我们先来看TEMU全托管模式的业务和资金流走向:
Temu在资金回款上,最大的挑战来自于财税合规问题。这张图片很清晰的可以看见:收款主体公司如果是大陆主体申请的店铺,那么资金回款需要回到国内公司对公账户或者个人账户。由于打款方为“拼多多支付”这一国内实体,而非境外公司,且资金以在岸人民币形式回流,这收入难以被认定为外汇收入。
但是这样的资金一旦在国内公户和个人户流转,就会直接产生企业所得税和增值税,如果进入个人户,还有个人所得税的问题。
由于境内主体公账收到的款项只能视作内销,这种回款方式不符合目前关于出口货物退(免)税政策的规定[2024年9月更新]
1. 属于增值税、消费税征税范围的货物。
2. 报关离境的货物。
3. 财务上作销售处理的货物。
4. 出口收汇并已核销的货物。
其次,香港的税收政策较为宽松,税率较低,尤其适合做跨境电商的业务,它能快速有效降低其税务风险。
总结下来,使用香港主体入驻Temu平台,在半托管模式下,可以实现境外交货、回美金,与常规的货物和资金路径基本一致,合规路径更加清晰。
使用香港主体入驻,卖家可以实现境外交货和回款,这不仅符合出口退税政策,也避免了增值税视同内销的风险,虽然增加了香港公司注册和审计的成本,但从长远来看,这是一项值得投资。
Temu半托管模式以其独特的优势和销售利润吸引了众多卖家,SHEIN和亚马逊都陆续开始退出了“托管”模式,亚马逊也将10月开始首先从美国开始相应的托管供应链业务。
然而,我们也应理性看待这一模式,特别是在财税合规方面,必须引起足够的重视。对于有意向拓展跨境电商业务的卖家而言,注册香港公司或许是一个值得考虑的选项。
香港公司除了在入驻Temu平台有优势外,在整体跨境出海贸易中也很有优势。
如果您也感兴趣,希望利用其优势拓展业务,那么不妨考虑联系我们咨询如何注册一家香港公司,以便顺利入驻Temu等平台,在多平台跨境电商出海的趋势下迈出第一步:
基于上面对于分析的考虑,我们也做了一套表格和香港公司对应公司类型优势和资料准备文件,下图是相关资料展示,欢迎扫码交流~
作为一家专业的财税服务机构,除了我们的公众号,我们还有《亿级大卖CEO业绩倍增训战会》。也期待小伙伴们可以来到我们的课程,一起学习~
我们课程将于10月18-19日开课,欢迎广大有兴趣的跨境小伙伴参与报名!
更多跨境电商财税服务咨询,请联系我们

抱团交流
一个集大神卖家与逗趣同行于一体的交流群,扫码添加客服微信(备注“进群”哦)。
目前100000+人已关注加入我们
下一篇:创意玩具成送礼首选!TikTok又带火一款玩具产品
上一篇:商务部:对原产于欧盟的进口相关白兰地实施临时反倾销措施
文章为作者独立观点,不代表AMZ520立场。如有侵权,请联系我们。