亚马逊搞“突袭”:账户存在停用风险!
【2024TikTok·日销万单卖家分享会】倒计时5天。数位TikTok Shop亿元俱乐部成员披露实战技巧,带来美区TikTok新玩法与选品策略全解析!剩余席位已不多,欲报从速!
这是侃侃跨境的第1168篇原创文章
国庆假期结束,节后上班第一天,伴随着飘红的A股,万众期待的亚马逊秋季会员日也终于来了。
图源:微博
然而,对于亚马逊卖家来说,节后复工的第一天本该是双喜临门的日子,大家却过得不太平。因为亚马逊秉持逢节假日必搞事的传统,发放了国庆节“大礼包”:许多卖家在国庆假期收到了一封来自亚马逊的邮件,称账户面临被停用的风险!
从目前的反馈来看,受到影响的大部分为美国站的卖家,也有日本站、巴西站、沙特站等站点的卖家。正值亚马逊秋季大促Prime Big Deal Days敏感时段,卖家本就神经紧绷,突然收到这样一份“惊吓”,让许多人都感到措手不及。
账户存在被停用风险?
纳税身份信息需更新!
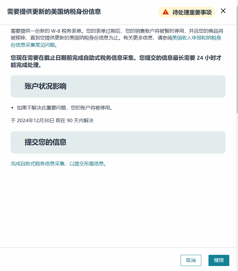
国庆假期期间,众多亚马逊卖家收到了来自亚马逊的邮件通知。邮件中,亚马逊明确指出,由于纳税身份信息需要更新,他们的账户面存在被停用的风险。这一消息如同一记重拳,重重击打在卖家的心上。
图源:卖家爆料
据了解,此次纳税身份信息更新主要针对的是国内账号。亚马逊要求卖家提供一份新的W-8税务表单,否则在表单过期后,销售账户将被暂时停用,同时商品也将被移除。这一要求给了卖家90天的期限,卖家需要在限定时间内完成自助式税务信息采集并提交所需信息。
卖家们的留言,充分反映了他们内心的焦虑与无助:“收到了,太吓人了吧!要怎么处理啊?蹲一个正确解决方式”“看来大家都收到了,亚马逊官方是发错了吗?”“一大早打开店铺就慌到我了,真的是放假都不安稳。”
图源:知无不言
那么,为什么亚马逊会突然要求更新纳税身份信息呢?原来,国内账号每三年需要更新一次W-8税务表单。这是亚马逊为了遵守相关税务法规,确保卖家合法合规经营而采取的必要措施。虽然卖家只需要按照要求完成信息提交,即可避免账户被停用,但是在具体填写环节,还是遇到了不少难题。
比如,签名处是填公司名还是法人名?公司名里面有括号怎么办?店铺法人换了,但是后台还没有更改营业执照,最后的签名该签谁的?永久地址和邮寄地址分别怎么填?是不是更新完就可以了?北美其他站点也要分别分开去填写吗?这些问题让卖家倍感困惑,不敢轻易行动。
收到邮件如何处理?
这样操作避免风险!
面对亚马逊的纳税身份信息更新要求,卖家们应该如何应对?收到亚马逊邮件后,卖家应该如何处理,才能避免账户被停用的风险呢?(添加kjwewe,获取亚马逊北美站点税务调查填写-W8.PDF文档)
首先,卖家需要仔细阅读亚马逊的邮件内容,了解清楚更新的要求和步骤。虽然账户存在被停用的风险,但只要按照亚马逊的要求,及时更新纳税身份信息,就可以避免这一风险。
其次,卖家需要提前准备好所需资料,并确保它们的准确性和完整性。在填写W-8税务表单时,需要提供公司名称、地址、法人姓名等必要信息。
图源:知无不言
在填写过程中,卖家们需要注意一些细节问题。比如,签名处应该填写法人姓名,而非公司名;如果公司名字中有括号,可以尝试去掉括号或者替换为其他字符;如果店铺法人已经更换,但后台还没有改营业执照,可以先按照老法人的信息填写,等营业执照更改后再进行更新;永久地址和邮寄地址可以根据实际情况填写,并确保其准确性;在提交表单之前,务必仔细核对填写的信息,确保没有遗漏和错误。
对于此次纳税身份信息更新要求,卖家们的看法各不相同。
有的卖家表示理解和支持,认为这是亚马逊为了遵守相关税务法规而采取的必要措施;有的卖家则表示不满和抱怨,认为亚马逊在假期期间突然发出这样的要求太过突然和不合理。但无论如何,卖家们都需要积极应对这一要求,确保自己的账户能够正常运营。
☆ TikTok干货盛会 ☆
EDITOR/编辑
DESIGN/设计
转载/爆料投稿
社群/干货资料
商务/渠道合作
阿荒
茂茂
kankan20190905
kjwewe
xixixi_28




抱团交流
一个集大神卖家与逗趣同行于一体的交流群,扫码添加客服微信(备注“进群”哦)。
目前100000+人已关注加入我们
上一篇:商务部:对原产于欧盟的进口相关白兰地实施临时反倾销措施
文章为作者独立观点,不代表AMZ520立场。如有侵权,请联系我们。

