突发!亚马逊多项新规已生效
十一假期转瞬即逝,这个假期对于很多亚马逊卖家来说过得并不愉快。亚马逊在节假日期间接二连三的搞事,让卖家应接不暇,甚至有卖家收到了亚马逊的封店通知,原因是触犯了《商业协议三》。

商业协议三”的全称,叫做The Section 3 of Business Solution Agreement,指的就是“商业解决方案协议的第三条”。这个协议,卖家必须要签,别无选择。简要概括一下,其实就三点内容。
1、卖家对亚马逊平台做出的合规承诺。
2、亚马逊对卖家做出的平台的职责承诺。
3、亚马逊可以依据该协议对卖家采取的措施。
如果卖家触发的是上面这三点,那亚马逊就可以依据该协议的规定,不经警告而直接封闭你的店铺。有些卖家收到了这个封店的通知,但是只看到了“商业协议三”和下方的“涉嫌欺诈等活动”这几个字,除此之外再也看不到任何的有效信息,所以申诉起来也是并不容易。
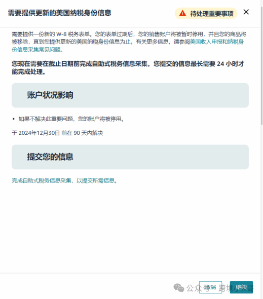
也有卖家近期账户显示存在被停用风险,需要提供更新的美国纳税身份信息的通知。亚马逊要求卖家提供一份新的W-8税务表单,如若不然,表单过期后,销售账户将被暂时停用,并且商品也将被移除,直到卖家提供更新的美国纳税身份信息为止。

亚马逊给了卖家三个月的期限解决这个问题,即在2024年12月30日前都可以。在截止日期前,卖家需要完成自助式税务信息采集,并提交所需信息。卖家提交的信息,亚马逊最长需要24小时才能完成处理,所以如果完成信息提交后绩效没立即消息,卖家也不需要太着急,据悉,国内账号每三年需要更新一次W-8税务表单,卖家只需要根据要求完成信息提交,都不会有什么大问题。有卖家分享实操通过的步骤:
后台信息是之前已经填写的,默认了。(已验证,重新选择业务,后面的信息会全部抹掉需要重填,证明点开的页面所存在的信息是之前已经录入过被默认了)。个人,非美国人,受益人公司,签名复制公司名字字母+勾选实体签字。秒过,首页账户状况显示美国等4个风险,刷新页面几次,就会恢复正常。
账号安全性是每个卖家都需要关注的首要问题,除此之外十一长假期间,有不少卖家注意到自己的店铺被延期付款了,根据反馈,部分卖家从10月2日就看到了这一变化,此后陆续有更多人遇到,目前并不是所有账号都出现这一变化。

目前来看这是亚马逊一项新的政策,和送达日期政策有关,但是亚马逊没有任何的公告和邮件通知,也没有给出具体原因,就直接给全部订单延迟付款,以前是直接预留一笔资金,现在预留资金为0 但是订单要送达后结算,这样意味着ERP系统的利润报表不准确了。欧洲是9月10日开始,有卖家找亚马逊客服,需要下载后台“交易“+“延迟交易”2个报表汇总就是之前的总表,但是erp那边更新数据抓取源,卖家表示这样利润和订单少了三分之一,提成都不知道怎么算。
截止目前,亚马逊官方论坛也有本土卖家陆续在反映这个问题,业内人士猜测,接下来平台会逐步实施,应该所有账户都会这样。
亚马逊2024 Prime会员秋季大促已正式拉开帷幕。每次亚马逊上的大促活动都是几家欢喜几家愁,对于运营而言,不是prime day要做什么,能做什么,而是会员日前做了什么,亚马逊没有临时抱佛脚之说,平时不努力,想要在会员日突然爆发可能性很小。运营需要注意以下几点:
1. 看好价格,管好促销设置,制定好价格策略
2. 做好广告预算规划,自动广告提前预热
3. 做好库存管理,算好安全库存上限,别搞断货
4. 记录好秒杀前后排位变化,转化率点击率变化等核心数据,后面做复盘
5. 盯好自己链接和竞品的广告位,自然位,秒杀位
最后分享60+份好用的广告资料,包含【各类广告相关表格】及【广告优化方案】,有需要的加我个人微信领取!
1.品牌推广关键词策略

2.广告透视表

3.品牌推广优化模板

4.广告组表格模板


5.亚马逊点击转化率自动计算同类比较表






抱团交流
一个集大神卖家与逗趣同行于一体的交流群,扫码添加客服微信(备注“进群”哦)。
目前100000+人已关注加入我们
文章为作者独立观点,不代表AMZ520立场。如有侵权,请联系我们。
