中餐出海东南亚,如何走出华人圈?

近几年,越来越多的中国餐饮企业加速海外市场扩张及国际化战略布局。研究数据表明,截至2023年末,累计超过80家中国餐饮品牌进入海外市场。随着全球对中餐的接受度和喜爱度不断提高,国际市场对中餐的需求持续增长,越来越多的中餐品牌开始计划出海或加大海外门店布局。
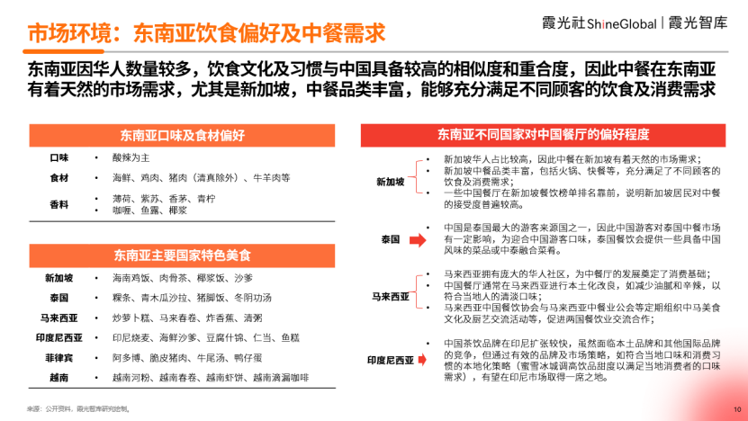
作为海外华人最为集中的地区,东南亚具备得天独厚的市场优势,成为中餐出海的天然首选,据不完全统计,中国餐饮出海杨帆率中,东南亚以32.7%位居首位,其次为欧美。
基于此,霞光智库对东南亚宏观环境、餐饮市场特征、竞争格局及经营模式等几大维度展开研究分析,以期为中国餐饮品牌出海东南亚提供借鉴参考。








2、霞光智库对话框回复“东南亚餐饮”,获取完整报告内容

抱团交流
一个集大神卖家与逗趣同行于一体的交流群,扫码添加客服微信(备注“进群”哦)。
目前100000+人已关注加入我们
文章为作者独立观点,不代表AMZ520立场。如有侵权,请联系我们。
