安全警报又拉响!收到买家安全性投诉,链接被下,怎么办?
上个月,有多款产品被美国消费品安全委员会(CPSC)宣布召回。包括Thule RideAlong后置式儿童自行车座椅、Mainstays 电动迷你切碎机、Fischer RC4 青少年滑雪靴、GhostBed 品牌天然床垫、Gasaciods 儿童多用途头盔……等多种产品。
PART/1
产品安全不容忽视
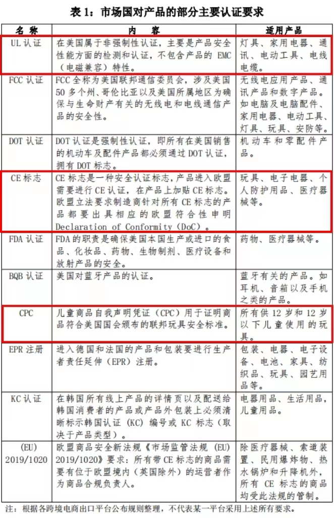
PART/2
产品安全性投诉申诉指南
-
供应商发票以及采购合同
-
品牌证书或授权书
-
产品图片
-
包装六面图
-
产品使用说明书
-
产品安全调查问卷
-
产品测试报告
(1)不是所有产品都需要认证,不同产品需要的认证类别有差异,并且各个国家要求的认证标准也有所不同,卖家需根据自身情况判断;
(2)某一产品在该国可能通过认证,但不一定代表亚马逊允许在该站点售卖,因此卖家需提前了解亚马逊对应站点的受限商品政策;
(3)在做相关认证之前,必须要保证产品包装、产品及产品测试报告上的产品名称和型号、制造商等信息与后台保持一致。否则很容易导致本次认证失效,因为亚马逊会认为认证的产品并非被投诉的产品;
(4)千万不要p测试报告/认证证书。
。
左右滑动查看更多
扫码添加客服微信
一对一交流店铺详情
助力账号申诉无忧
欢迎关注果燃站外
获取爆款选品灵感
与站外推广小技巧
轻松掌握流量密码
派安盈Payoneer
全球支付的安心之选
复制注册链接:
http://tracking.payoneer.com/SH49X
抱团交流
一个集大神卖家与逗趣同行于一体的交流群,扫码添加客服微信(备注“进群”哦)。
目前100000+人已关注加入我们
下一篇:电商周报|Nubank计划推出电商平台;中东北非地区货到付款交易量减半;新加坡风投公司推出1亿美元中东北非基金...
上一篇:TikTok这下玩大了,年初定的GMV相差甚远,还得要我们中国卖家来救场!
文章为作者独立观点,不代表AMZ520立场。如有侵权,请联系我们。
