3个测试主图效果的方法,比亚马逊A/B测试更好用!

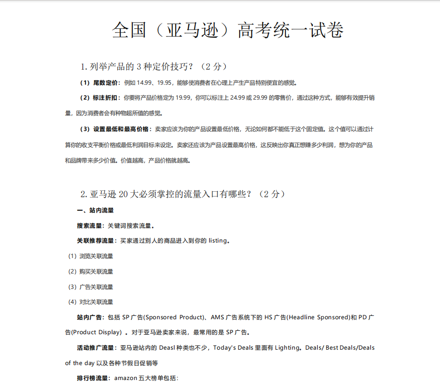
▶ 卖家精灵&跨境小蚂蚁折扣码
KJXMY72:单人版72折,1928元/年
KJXMY78:标准版78折,3445元起
购买链接:https://www.sellersprite.com/cn/price
▶ sif专属优惠码 :xmy(全网最低价)
旗舰版&高级版—全场88折,续费86折!
高级版会员:单人版781元/年 、3人版2277元/年
旗舰版会员:单人版1661元/年、3人版4741元/年
套餐购买地址:https://www.sif.com
▶ 优麦云专属优惠码:XMY(全网最低价)
创业版1440/年&企业版2880/年,包年均享4折优惠
购买链接:https://www.sellerspace.com/price
亚马逊主图是影响我们listing点击和转化的最重要的因素,对亚马逊卖家的重要性不言而喻,所以很多卖家在用主图的时候都会特别谨慎,各方参考,也会让其他人看一下有没有需要修改的地方,大多数卖家想到的方法就是亚马逊的A/B测试功能。
但A/B测试并不是所有卖家都适用,所以葫芦娃今天分享3个主图测试的方法和工具~
?什么是亚马逊A/B测试?
具体不放在今天详解,简单说一下:亚马逊A/B测试能够测试的内容有很多,包括图片,标题,A+等等,卖家可以根据测试的数据来决定我们用哪个版本的图片或者文案,这种方法可以基于数据和实验证据来做出决策,使得产品展示更符合用户需求且具有最佳的销售效果。
但是!并不是所有的产品和卖家都能使用A/B测试这个功能。
A/B测试要求包括:
-
你必须是注册品牌的所有者。
-
你的产品必须有足够的流量。
-
一次只允许测试一个 ASIN。
亚马逊认为没有足够流量的 ASIN 将不会显示为符合测试资格。

对于新品来说,是没有资格参加测试的,只能等销售之后才可能有条件进行测试。A/B测试的试验结果数据也没有准确时间,因为亚马逊是每周或每两周计算一次,甚至有时还会延迟,对新品前期的打造产生影响,所以这种方法有优势也有弊端。
?如何知道产品是否可以参加A/B测试??
查看方法可以在后台listing的编辑页面左侧看到你的产品是否符合条件。

如图所示的这个产品因为流量低所以不符合参加A/B测试,你可以通过点击“查看符合条件的商品”来查看自己店铺内符合条件的商品。按照页面提示就可以创建测试了。
在主图测试上,因为它直接决定了我们的点击率和转化率。所以很多卖家是在产品打造前想要知道在亚马逊前台显示的效果,跟竞争对手的主图进行优势对比,那有没有其他更加简便的方法呢?今天葫芦娃给大家分享几个图片检测的方法和工具~
?分享3个主图测试工具
?主图测试工具一:“Amazon Image Testing Tool”
先在谷歌浏览器里面添加“Amazon Image Testing Tool”这个工具,然后打开亚马逊前台搜索结果页面。


按照这个操作流程就可以在产品打造前知道主图在前台的显示效果,我们还可以把图片放在竞争对手对手图片的旁边,这样就可以做一个对比,帮助我们优化自己的主图。

官方功能介绍:该测试工具会帮助亚马逊卖家在产品首次发布之前对其进行测试,并通过请求目标受众提供反馈来减少任何不确定性。我们的平台可让您针对竞争对手模拟和测试您的产品形象、定价、评级和标题。

?主图测试工具二:图片AI工具
打开工具后上传图片就可以直接进行AI解析,工具会的图片进行AI评分,评分越高的图片AI工具认为越优秀。

比如选择这个产品的两个链接,这两个产品的主图款式是相同的,但是图片展示有一定差异。我们看看AI工具觉得哪个产品图片更好呢。

同样上传图片就可以直接进行AI解析,我们一起看下结果。如下:
当然这个AI工具进行图片检测不能完全代替亚马逊A/B测试,但是对于图片优化还是有一定帮助的。
?主图优化工具三:Pickfu.com
这个投票工具Pickfu.com,可以帮助卖家测试这种亚马逊主图的市场接受度。
它是在亚马逊站外进行操作,通过 PickFu ,找到50个真实的亚马逊 Prime 买家,通过买家的真实反馈为主图做 A / B 测试,选出更符合当地消费者审美的主图,从而提升 isting 图片方面的竞争力。


据使用过的卖家反馈,相较于A/B测试的反馈周期来说,这个工具可以让他在每次创建调查后几分钟内就开始收到反馈,他能够快速进行迭代并进行新的测试。
But,虽然工具挺好,唯一缺点是一个投票要1美刀。(不介意的卖家可以去尝试一下)
做亚马逊,卖家要学会随机应变,也可以通过数据分析、用户反馈等,来测试自己的产品图片的效果,看看哪些图片能够提高点击率和转化率,哪些图片需要改进或替换。最后根据测试的结果,来优化自己的产品图片,让自己的产品图片更符合消费者的喜好和需求。
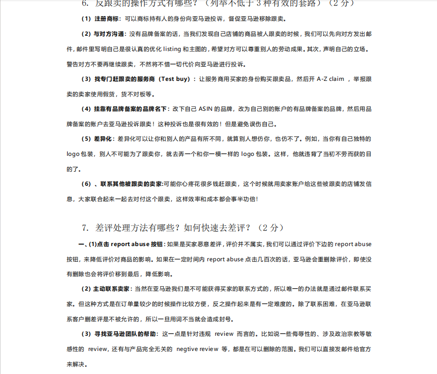
全国(亚马逊)高考统一试卷+答案
要清晰完整版本朋友,可以分享公众号文章到朋友圈或
发到2个250人以上的亚马逊卖家交流群
24小时后找苏苏领取








抱团交流
一个集大神卖家与逗趣同行于一体的交流群,扫码添加客服微信(备注“进群”哦)。
目前100000+人已关注加入我们
文章为作者独立观点,不代表AMZ520立场。如有侵权,请联系我们。
