亚马逊退货政策,卖家:是个好消息

出品:卖家之家
作者/编辑:bysand
“因为我在营的类目产品质量问题或者买家不满意退货挺多的,导致有很多退货到不可售状态,商品成本都还挺高的,要十几二十几美金,我们又没有海外仓,感觉很亏。”小A卖家说道。
退货于亚马逊卖家而言不仅仅是一件麻烦事,更是一种巨大的损失,让卖家早前为产品、运输、推广、FBA仓库等付出的烧得钱打了水漂。后期不论是产品退回中国还是弃置处理,都是增加运营成本。
小A卖家突然想到亚马逊上有一个物流评级与转售计划,但又有些许担心上架之后的售卖情况。
物流评级与转售计划
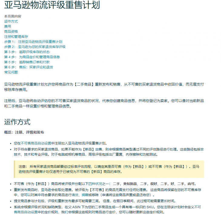
亚马逊推出新的物流评级与转售计划(Grade and Resell),将赋予产品二次生命,为平台上退回的产品更好的进行二次销售,使卖家得以更容易的转售退货商品。
参与该计划后,当一件商品被退回时,卖家可以选择新的亚马逊 FBA 计划自动将其分配到新流程。
然后,亚马逊将评估该商品并为其分配四个标准条件之一:二手 - 像新品、二手 - 非常好、二手 - 好和二手 - 可接受。
需要注意的是,提交商品参与计划后,评级和重新发布最多可能需要三周。
然后,亚马逊会在父ASIN下针对您的二手商品生成一个SKU。卖家可以根据二手状况设置商品的价格,并使用现有流程管理定价、广告和销售。
被评为不可售的已提交商品无需支付任何处理费,反之需要支付处理费。这些商品将保留在您的不可售库存中,您可以对这些符合要求的商品进行清货处理、捐赠或者申请将这些商品退还给您。
图片来源知无不言
上述是来自官方的解释,一定程度上是有利于卖家,减少退货损失。那卖家们实际运用中使用感受如何呢?
卖家:适合高货值产品
不少卖家在使用了物流评级与转售计划之后,都有直观的感受。
一些卖家认为该计划并不好用,一位卖家表示:“试过,销售的出去。但不咋好用。他会要求你给这些翻新品重新定价(原价的百分之几),然后这个价格会抢到购物车,让我们原来的asin丢掉购物车。”
不少卖家在使用后,认为该计划更适合高货值且质量达标的产品。
一卖家称:“有试过,我们去年加入的,适合高货值的卖家,一百多美金的这样,像我们这种低货值、产品质量又确实不过关的卖家来说,感觉多花了钱。顾客退回来的产品改装一下再低价销售,然后二次顾客又退回来,这样导致我们多次付FBA fee最终产品还未必就能卖出去,后台的链接也很乱,多了很多乱七八糟的链接。
如果你是做高货值并且产品质量又还可以的卖家,可以试下,低货值、对产品质量没信心的建议不要加入。”
图片来源知无不言
另一位卖家赞成道:“买家退货的不可售当二手卖,如果产品价值比较高的可以考虑,同时也是需要支付销售佣金和配送费用以及仓储费用。”
当然也有卖家认为,本着能回本一些是一些的心态,这位这个计划还是非常有意义的。有卖家这么理解物流评级与转售计划的意义:
“这个看你自己的情况适不适用,如果选品多量大,且容易有积压库存或者大量销不出去的,可以试试,他这个本身就针对这类卖家的,那些卖不出去的货作为二手商品销售,不需要付移除库存的费用。
其实有点像二手回收商城,亚马逊会评估商品状况再次销售,如果你有更好的清库存途径和资源,并且回收价格也不错那不需要开通这个,毕竟价格这个你和其他商家他们还有商量的余地。如果你觉得能回一点本是一点,并且不想去操心移除库存一些麻烦事,想省事可以选这个试试。”
不同的卖家使用感受不同,大家还是根据自己的产品情况进行综合考虑。
本文相关信息仅供参考,不作为投资决策依据
抢占出海先机
TK 合远汇社群已启动招募
欢迎有志于 TikTok 生态发展的卖家、服务商伙伴加入,安排一手资源对接,一站式快速进入 TK 快车道,新手会员享受特殊权益,美区店铺操作、账号起号等从0到1半天现场速成指导。如果您是紫鸟用户,另外享受特别优惠,更多信息,欢迎扫码了解!







商务合作:anchor6633(微信号)
转载授权:mjzj333
卖家之家构建一站式跨境电商资讯平台
精准布局内容矩阵

抱团交流
一个集大神卖家与逗趣同行于一体的交流群,扫码添加客服微信(备注“进群”哦)。
目前100000+人已关注加入我们
下一篇:速戳!菲律宾预扣税填报详情出炉!不缴漏缴或将“自食”三大后果!
上一篇:威速易丨以色列专线重磅上线!时效快价格优,可走货产品丰富
文章为作者独立观点,不代表AMZ520立场。如有侵权,请联系我们。
