对手万般恶搞,深圳卖家报案成功获赔数百万,肇事者将罪责全推给员工
最近,一位深圳卖家爆料,其朋友Cathy遭遇类目竞争对手雇佣服务商在亚马逊多个站点持续攻击恶搞一年多,损失巨大。Cathy忍无可忍,通过向警察报案,积极取证,接连起诉“帮凶”的服务商和肇事卖家。最终,服务商被定罪,而肇事卖家也赔偿了Cathy数百万的金额。可惜,肇事卖家将责任全部推给了一线操作的运营员工,老板并没因此受到应有的惩罚。
而这个案例,对广大卖家具有非常重要的意义,因为这表明,卖家如果遇到同行的恶意攻击,是可以通过法律手段,获得应得的赔偿。发动“恶搞”的肇事者和服务商,均有可能触犯国内刑法,受到法律的制裁。这会大大降低亚马逊行业内国内卖家恶意竞争的风气,让卖家能专注于产品和运营。
根据这位卖家的介绍,Cathy过往在产品开发和精细化运营中有了多年的积累,因此从创业开始,公司旗下多个listing,在亚马逊美国、德国等站点,都进入了小类前五十。出单量好,初期评论分数基本也能达到4.7以上,形成了增长飞轮,因此在类目中很快站稳了脚跟,公司发展速度非常迅速。
没想到,从2022年开始,Cathy发现自己的多个listing,每隔一段时间都遭到恶意攻击。行业内能想得到的恶搞手段,例如添加违禁词、版权投诉、专利投诉、恶意退货、上差评等,Cathy的店铺竟然无一幸免,全部中招。起初Cathy以为是产品和运营出了问题,做了大量评论分析和运营策略调整,但是类似的攻击从未间断过。
直到从2022年某个时间开始,她的店铺开始收到站内私信,有服务商一再在信息里声称,“XX卖家让我给你上差评,如果你想删掉差评,请和我联系”。
本来对于这种信息,Cathy是不会理会的。但由于每个月都出现了离奇差评,实在蹊跷,出于好奇,Cathy添加了对方微信,想套套对方的信息。
这位服务商,暂且称为DK吧。通过多次沟通,Cathy发现,有一个类目中的中大型卖家W,定期向DK发布任务,让DK给同类目中的卖家上差评。大概是W和DK之间发生了纠葛,DK开始向这些差评受害者群发信息,让他们付费进行删差评。这些差评本来就是DK上的,DK作为中间商,因此可以两头吃,上评赚一通,删评再赚一通。
由于Cathy的差评量实在不少,已经影响了多个listing的表现了。在DK的游说之下,Cathy开始委托DK删除部分差评,以稳住listing。但是,光是删除少部分的差评,Cathy前后已经花费了好几万元。
在删评过程中,Cathy也就成为了DK的客户,双方有了更多的话题。DK也有了更大的胃口,希望Cathy能付出更大的费用,DK斡旋W不要再恶搞Cathy店铺了。为了达成目的,DK提供了大量截图和“证据”,以证实W的幕后黑手,且DK有足够的能力,将恶搞终止。
此时W的店铺,listing的排名却已开始占据了主导位置,成为了类目的头部。而Cathy看到自己及一些同行的店铺,除了差评以外,还遭到版权、违禁词的攻击,甚至是来自所谓行业协会的“威胁”,她知道,W绝对不会轻易对同行收手的。而从DK交流中,Cathy获得了大量有用的信息,她认为,反击的时机,已经成熟了。
于是,Cathy向不同的律师求助,并且到向深圳警方报案。接报的民警提到,这已经不是第一次收到类似的案件,但是多半都不能让作恶者坐实落网。这当中,证据非常关键。
Cathy在律师的指导之下,对肇事者W和服务商DK做了大量锁定证据的工作。在铁证之下,警方抓获了服务商DK。而肇事者W,则把所有的责任,都推到了公司一线执行的员工之上,老板始终否认了恶搞的行为。至于最后结果,据说是W为此员工支付了数百万的赔偿金额。
对于Cathy来说,这个七位数的赔偿金额,对于一系列店铺遭遇的损失,依然是不足以弥补的。但是,她通过法律的途径,最终解决了行业内恶意攻击的顽疾,正好为同样受困于此的卖家提供了指引。运用法律的手段,是可以解决亚马逊运营过程中遭遇的不正当竞争行为的。
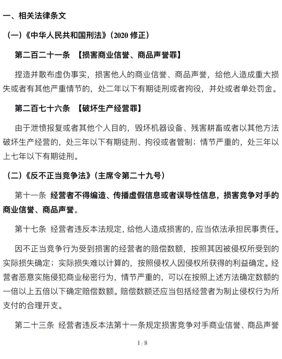
这里也特别提醒大家,Cathy这个案例中,涉及的法律条文,包括刑法第二百二十一条的损害商业信誉、商品信誉罪,第二百七十六条的破坏生产经营罪,以及反不正当竞争法中的相关罪行,涉案人员是有可能被判刑入狱的。
而在实际判例中,过去2年,国内已经有多个跨境电商刷单的案件被公安通报,处罚都不轻。
2023年,江西省上饶市弋阳县公安通报了一起案件,当地一个跨境电商团队,制作了一款App,帮助跨境电商平台卖家刷单,提高店铺及商品的排名和好评率。涉案人员多达11人,涉案金额超过1000万。
而在厦门集美区,两名亚马逊平台刷单服务商,从2021年3月起,为牟取利益,在多地通过微信群发布广告,为他人提供亚马逊平台刷单服务,然后根据商品的定价,以每条评价至少人民币180元的价格收取费用,对商品进行好评、差评,从而提升或降低指定商品在亚马逊网站的排名。由于被告以营利为目的,通过信息网络,有偿提供发布虚假信息等服务,在“亚马逊”电商平台上共计完成刷单评价至少938条,扰乱市场秩序,非法经营数额达16.8万余元,情节严重,根据《中华人民共和国刑法》第二百二十五条之规定,构成非法经营罪,两名被告人获有期徒刑二年六个月,缓刑三年,并处罚金。
各位卖家老板,乃至一线运营员工,可千万要意识到恶搞对手的严重性,不要以身试法,身陷囹圄。而对于行业内绝大多数用心经营店铺的卖家来说,遇到恶意竞争时及时取证,找到肇事源头,用好法律手段,保护自己的合法权益。
在此案例过后,卖家可以更加信赖法律的武器。大家都能把心思放回到产品研发、供应链管理和本地化运营上,中国制造出海,才能建立真正的国际影响力,在全球舞台中有一席立足之地!(Cathy, DK, W, 均为化名)
各位卖家如果对跨境电商运营、供应链、人力资源管理等话题想做更多深入了解,可以添加跨境屋小编微信进行交流。
中国出口跨境电商行业到达全新发展阶段,尤其对于在行业中的中大型卖家来说,现在需要为未来3-5年,制定长期的升级发展战略,布局当下,赢在未来。
跨境屋联合跨境电商行业内最强大的讲师团队,一起复盘华为、复星、环球易购、安克创新和致欧家居等全球化经营的中国品牌的业务成长和战略进化历程,帮助企业构建业务持续增长飞轮和驱动业务发展的核心竞争力,同时实现业务目标的高效落地并通过数字化赋能业务。张克一老师曾担任致欧科技首席运营官,安克创新首席战略官,石开元老师曾在环球易购和致欧科技担任高级运营岗位。两位老师会把行业内最前沿的战略思想和执行方案倾囊相授。
感兴趣的朋友,现在扫图中二维码报名:
新的一年,打造精品模式,加大研发投入,逐步形成优秀出海品牌,将会成为越来越多卖家的战略。如何减少产品研发试错成本,找到适合跨境电商卖家的产品研发方法论,逐步建立起公司内部的研发团队,提升产品力,带动业绩增长,值得老板长期的布局!
开年之际,跨境屋力邀有多年跨境电商研发辅导经验,在比亚迪等世界五百强企业,以及多家亿级跨境电商大卖均有从业或项目经历的Jeffry老师,为跨境电商卖家详细讲述产品研发管理之道,帮忙卖家从0-1、从1-N搭建研发团队,在产品端建立长期竞争力。特训营的同学基本都是行业内的高段位卖家,同学间思维的碰撞和深度交流,也是特训营非常大的亮点!
感兴趣的卖家,现在就与海报下方小编联系,锁定2月课程名额:
3月18日,跨境屋将继续联合中国家博会,举办跨境电商家居高峰论坛。本次论坛,嘉宾阵容非常强大,包括前致欧科技首席运营官张克一、前泽宝及浩方高管孟玥圻、前华为财务负责人现任多家跨境电商大卖财务顾问周颜、深圳大卖沃尔玛运营总监Linda、Shein三方平台招商负责人Sky、亚马逊广告投放专家Wells、跨境电商数据运营专家卫凯锋等等,演讲内容质量非常高,是一次跨境电商高端交流盛宴!
感兴趣的朋友,现在就扫图片中二维码报名:
新年爆单!亚马逊运营问题不时出现,推荐各位卖家和运营朋友,加入跨境屋亚马逊运营知识星球,共同交流疑难问题,在运营、推广、供应链、产品、财务等各个方面获得建议。
知识星球目前聚集了大量优秀卖家,很快就要涨价了哦。扫描一下,立马入圈:
抱团交流
一个集大神卖家与逗趣同行于一体的交流群,扫码添加客服微信(备注“进群”哦)。
目前100000+人已关注加入我们
上一篇:【TRO 24-cv-1297】Keith律所代理Laura Diehl版权起诉,涉及41张图片,速看避雷!
文章为作者独立观点,不代表AMZ520立场。如有侵权,请联系我们。
