震惊!深圳大卖被伪造公章实施诈骗
不法分子手段猖狂。
戴着“朝阳产业”的帽子,跨境电商行业内各种骗局层出不穷。最近,深圳跨境电商大卖通拓科技发出公告,有不法分子冒用公司名义、伪造公章进行诈骗。
通拓科技的公告提到,近日,公司接到举报,有不法分子冒用本公司名义并伪
造公司公章,以提供跨境店铺开店运营等培训为由实施诈骗。
不法分子制作假章、私印合同,行为恶劣,上述行为严重侵害了通拓科技品牌声誉和广大消费者的合法权益,通拓科技的声明如下:
一、公司没有以“通拓跨境学院”名义对外进行培训招生,也未曾授权过任何第三方和个人开展相关业务。任何个人或第三方机构声称代表公司进行的培训活动均属非法行为,与公司无关。
二、公司对外合作均使用对公账户收款,不会使用对私账户。
三、针对不法分子冒用公司名义实施培训、运营、招生诈骗的行为,公司下一步将依法向公安机关报案,追究相关人员的法律责任。
四、本公司郑重提醒广大消费者和客户,注意提高防范意识、仔细甄别对方身份,不要轻易转账,谨防上当受骗,造成财产损失。
树大招风。实际上,不止通拓,过往深圳好几家大卖,例如易佰,也曾声明过公司曾经被不法分子利用公司名义、伪造公司执照等方式进行诈骗。
亚马逊具备光环,行业内的头部企业,容易被不法分子看上,借此行骗。除此以外,最近非常火热的TikTok,前段时间也被发现了多个诈骗案例。
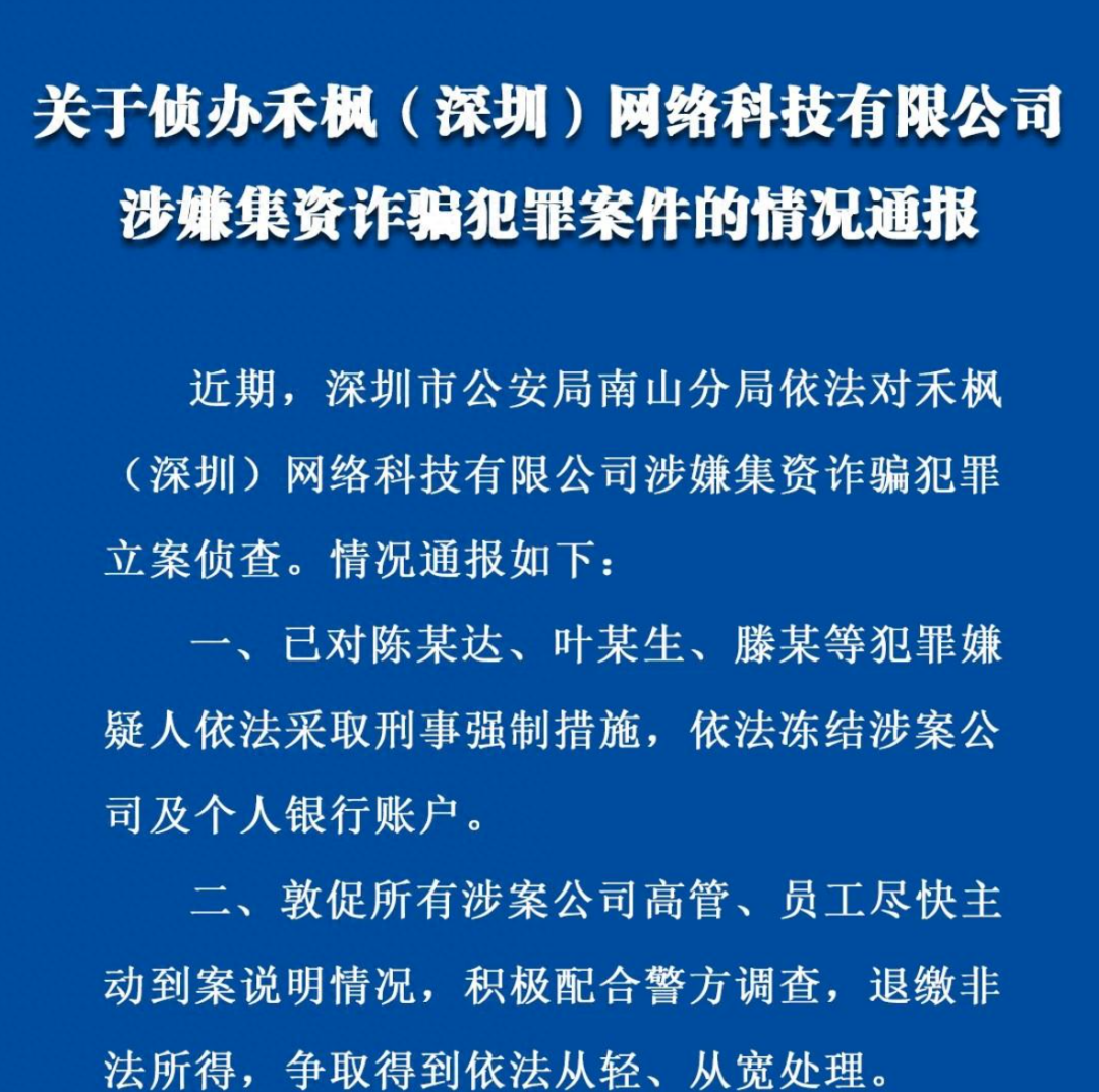
一家曾多次开办大型跨境电商活动的“禾枫跨境”,此前被立案侦查,涉嫌集资诈骗犯罪。
在对外宣传材料中,禾枫跨境将自己定位为“TikTok跨境全域生态服务平台”。
去年,禾枫跨境在不同城市办了多场大型活动和论坛。
此公司在品牌包装方面功课做足,甚至还给高铁专列冠名过。
本来做TikTok生态服务是没有问题,但此公司在对外的宣传材料中,却在重点推广“T-BOX创富盒子”。
在核心盈利方式上,根据此公司向其会员的介绍,主要是利用T-BOX,通过TIKTOK平台上抢钻石获得收入,类似在微信群里面抢红包,收益非常可观。
有会员提及该公司推广人员的话术,大致是,在此公司投资100万,一个可以有20万的静态收益;还可以发展他人(下线)进行投资,这样还能通过下线的投资额获得分成,例如5%。假设下线投资额有1000万,自己可以分成50万。
这个模式,也就是典型的集资诈骗犯罪。但是,由于这个公司的介绍中颇为“专业”地结合了跨境电商和高科技,营造出一个在新兴行业的赚钱机会,还是吸引了一批“投资者”入局。
这里,总结几种跨境电商骗局的常见手法,无论是新手还是老手,避免当局者迷:
跨境电商骗局常见作案手法
利用行业头部平台(如亚马逊,TikTok)或龙头企业名气招揽客户
诈骗团伙会将跨境电商行业包装成前途无量、门槛极低的朝阳行业,同时用亚马逊、TikTok或者跨境电商行业内龙头企业的幌子招揽客户,从而进行签约投资行为。
引诱开店
诈骗团伙会以“低成本”甚至“零成本”的噱头来吸引用户,随后推荐对方买入不同等级的电子店铺。
要求进货
经过一段时间的运营后,用户就会发现电子店铺未能如愿盈利。“客服”会以开店需要进货为由,引导用户交钱“囤货”。
花钱买流量
用户一段时间后发现东西仍卖不出去。这时“客服”就会建议用户购买流量。但实际上平台并没有开展实际交易,销量靠后台操作。
“被违约”
为了稳住用户,平台会将“收益”返回部分。当用户发现猫腻想要关店时,对方就会以“违约”为由吞没所有资金。
大额投资,发展下线获得分成
设计出“一本万利”的盈利路线,建议用户进行大额投资,同时推动用户发展下线,借此获得下线的分成。
跨境电商行业前途无量,但身在行业中深耕的从业者自然知道,要赚海外的钱,其实门槛颇高,并没有外界说的遍地都能捡到黄金。尤其是骗子已经盯上这个行业,各种推广鱼龙混杂,创业者需要谨慎判断,再进行投资!尤其如果涉及到签合同、支付投资金额,务必要对公司的真实性、运营资质做多方考察,擦亮眼睛,谨防受骗。
跨境电商全托管和半托管模式盛行,这两种业务模式中,运营的作用被淡化,供应链成为重中之重。在面对当下Temu、Shein、TikTok Shop等热门平台的全托管、半托管模式,卖家如何增强供应链竞争力,成为这波托管浪潮中成功的关键。跨境屋推出专门面向托管卖家的供应链管理课程,通过建立适合跨境电商的柔性供应链管理方法论,接住这波红利!
感兴趣的卖家,现在就与海报下方小编联系,锁定课程名额:
跨境服务商赞助
AI进入亚马逊广告领域,行业内已经出现了强大的AI广告系统和投放方法论,协助卖家大大提高推新成功率,获得更高的ROI。
现在,亚马逊广告能力已成为站内流量推广到胜负手,结合亚马逊当前最新广告竞争形势,跨境屋特别邀请了在上市人工智能企业有着多年全栈开发工程师经历,兼备亚马逊广告投放5年实战经验的老师,推出全新体系化高阶广告培训课程,以推新作为重点,建立最全面的关键词库流程化搭建,打造高投入产出比广告方法论,以当下最前沿的运营打法,为卖家提供强力的广告运营支持。
感兴趣的卖家,现在就与海报下方小编联系,锁定1月课程名额:
新年爆单!亚马逊运营问题不时出现,推荐各位卖家和运营朋友,加入跨境屋亚马逊运营知识星球,共同交流疑难问题,在运营、推广、供应链、产品、财务等各个方面获得建议。
知识星球目前聚集了大量优秀卖家,很快就要涨价了哦。扫描一下,立马入圈:
抱团交流
一个集大神卖家与逗趣同行于一体的交流群,扫码添加客服微信(备注“进群”哦)。
目前100000+人已关注加入我们
下一篇:国人维权电动切割机以及隐藏案件360度摄影装备终是漏出真面目,有销售相关产品的速看了!!!
文章为作者独立观点,不代表AMZ520立场。如有侵权,请联系我们。
