为什么运营者和开发者的意见标准无法达成一致?开发者应不应该承担属于运营的风险和责任?

注意:公众号发布内容来自卖家朋友们的创作,知无不言无法确保卖家朋友们所发布的经验方法和观点的有效性、最新性、正确性、完整性,仅供卖家朋友们互动交流讨论学习,请大家自行甄别。
做产品的Jim
我的C位
作为一个老ASS的开发,和运营进行新品的选品交流是我日常工作的重要部分,也是我工作中最容易出现问题的部分。
如果就一个产品的市场和选品的标准无法达成一致的话,往往会出现各种浪费时间的碎片交流。
所以今天主要聊聊怎么和运营沟通最不容易出现反反复复导致产品开发无法进行的问题。最后顺利地选定工厂,产品,下单
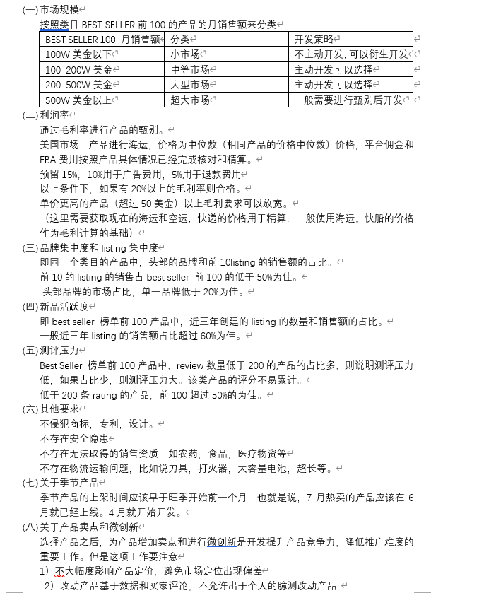
1. 产品开发流程
所以我建议各位在开发的一开始要明确的就是,产品开发流程

2. 产品开发标准

这里我用一份文件和主管级运营沟通后发现,他们对于review数量没有特别大得关心,那么测评压力就可以去掉了
而对于产品销售数量很关心,那么月销低于3000的产品就不用开发了。
大家要注意,运营往往在东西写下来之前,以为自己知道自己想要什么样的产品,其实,并不如此。
如果不把标准量化的话,很容易出现,满足了市场和利润要求,又觉得竞对的数量太多这种扯皮的事情。
3. 关于如何和运营进行博弈
常见的问题是,运营虽然说自己想要做新品,但是在真的去采购新品的时候还是容易产生各种疑虑,这种时候不能以顺从运营思路的心态去沟通,而是要紧紧抓住之前大家都认同的产品开发标准去回应并推动运营最终做出决定,承担属于运营的风险和责任。
1. 如果产品选择了一个相对新颖并且利润高的款式,运营往往会回复担心该产品没有同类产品数据验证。
驳斥法:那么请选择同样利润高,但是竞争更激烈的款式,竞争激烈程度和产品的成熟程度中,请选择一个,不要想什么都要
2. 如果产品是一个季节产品,运营会担心无法掌握运营和补货节奏而导致滞销
驳斥法:先少量采购并运营,今年以卖断货的方式试探市场,明年才能有下单的数据支撑去做季节产品
3. 如果一个产品是大路货的产品,但是利润尚可,运营要求做差异化
驳斥法:产品大差异化需要耗费大量时间和成本,是否可以接受一个月的产品开发的时间都投入到该产品中,并会影响其他产品的开发,请问是否接受,还是想要直接先用现有产品去上架销售,测试市场为先
4. 运营担心产品的退货率过高,或是有质量问题
驳斥法:拿出产品的评分数据,看平均分数,是否是不可接受的,同时告诉运营,很多产品的结构导致他不可能没有任何不良产品的。只要市面上产品的不良率和退货率在我们的接受范围内,就不要以此作为理由放弃这个产品。
以上是我近期遇到的一些问题,以后遇到了会继续更新。
「 精彩回帖 」
放牛的Felix - 踏遍天下功禄门,难寻半隅隐残身,梦得桃花盛开处,神仙作伴看茶人。
赞同来自: 海的味道 、 zjhmkex 、 Beiqing
首先要搞清楚你这个公司是以运营为主还是开发为主。
如果是运营为主,我会根据运营的需求去找相关的,相当于给运营打下手,少出意见,满足需求即可。
因为最后你再怎么努力,公司领导都是听取运营的基于目前市场的表现所得到的结果去判定,这种就是别人卖得好了,才去介入。
如果是开发为主,我会根据我自己所积累的经验对某个产品市场未来预期做出判断,以及对该产品的了解判断是否进行差异化,并在推广节奏以及打法上去做出相关的建议。
做产品的Jim • 苏州 • 2 天前
说句实话,让开发主导产品的情况其实很少,而且开发除非是长期做某一垂类的,否则也很难说能给出特别预测性的建议
香芋呀 • 长沙 • 2 天前
运营和开发应该是共同完成一款产品的选品销售,而不是单纯的依靠某一方的想法去开发
当然了,做垂直类目的运营或开发可以占主导意见
123道即墨 • 汕头 • 2 天前
运营和开发看问题的角度会有所差异,如果我是运营我会向开放提供一些建议,毕竟每天都在运营着店铺,哪些好卖哪些不好卖自己还是清楚的
卤蛋头 - 90后电商小韭菜
其实如何统一运营和开发的判断标准的难点在于,目前市场同时满足运营和开发的判定因素的产品不是特别多,所以就会掰扯。
其实一个产品的判断标准基本就是以下几点:
*供应链资源;
*利润空间;
*流量成本;
*知识产权风险;
*市场格局和市场变化情况
*主要对手综合实力;
*差异化空间及差异化是否有带来用户想要的价值。
*类目潜在风险:比如高退货,整体低评分,公司资源是否有能力解决
*达到目标所需资金;
假如这些点的评估都是可以做的,运营不同意,那就得真的看看公司谁说了算了,或者看看公司想不想做新品了。
当然很多时候产品不能把上面的条件都满足,所以就得看看公司把上面的因素中哪几个看的最重了。
匿名用户
运营和开发都是为了共同的目标去努力的,应该互相取长补短,而不是博弈。如果开发事先对产品有一定的了解并说出个一二三的优势出来,那运营要接或者不接这个产品也要一一说出自己的看法和数据证明。
有时候很多开发和运营都是半桶水互相在那扯皮。有的开发连自己产品的材质、做工、优势都说不出来。有些运营只看评论,不做普货,广告需要的资金,竞争难度说不出来,就容易各种问题,最后丢给老板,老板也不想干活理你俩,只想甩手掌柜。
所以我认为这个问题还是要双方有足够的沟通和数据证明,心态要平和,不要像辩论一样针锋相对。然后开发在产品研发过程也要和运营有沟通,运营上架后也要定期反馈推广中的问题,互相知道产品进程如何,下次才可以避免很多问题。
城市备忘录
赞同来自: YRUsodiao 、 元沧国际海外仓(欧美加专业海外仓库) 、 风雨无阻S 、 小梁打怪中
这不是公司层面的运营模式决定的吗?
如果一个公司想要走品牌精品路线,那就是不管是从运营端的数据调查,验证,还是开发端的产品差异化,升级迭代优化,都是需要严谨和同时花费时间比较久的。
那如果是普通的精铺路线,或者是涉及多品类的模式,那还是以时机快为好一些,确实是不应该把时间花在到底是以运营端的决策为准还是以开发端的决策为准。
匿名用户
赞同来自: Eason0618 、 元沧国际海外仓(欧美加专业海外仓库)
看了开发大神分析的开发和运营的交流策略,让我们小公司开了开眼。
产品销售选好品是关键,产品质量好是前提。
我们目前还处在选品困境期,如何选择可以进入的类目如何选择适合我们的品对我们来说是个问题。
羡慕大厂的成熟模式,我们还在学习中。
小哥我
一个没有做过运营的开发我觉得不是一个合格的开发,我在这个行业10年了,从小做到大,也亏损过一套房子,现在做了职业经理人,和更强大的资源和资金合作,也接触过很多开发。有些开发看到的数据或者现在市面上软件能够看到的数据都是很片面的,包括最后的利润预算等等,所以我觉的产品开发至少需要是一个中等水平的运营。当然小公司里面,老板自己肯定就是开发,因为开发产品是方向。
peipei54 • 深圳 • 1 天前
说的很对,很赞同你的观点,我们公司就是这样,老板就是开发,一开始他是运营,后面意识到产品开发的重要性之后,学会了供应链那一套操作,后面找产品开发,测试了竞品又分析了竞品问题,又了解了诸多工厂情况,最后让内部优化再生产...我们现在十八个人的公司,23年销售额是三个多亿,品类都是小众不用怎么烧广告的,就是前期需要投入的资金比较多
猎人猎人猎人
应该把专利侵权问题放第一位,有些人就是钓鱼执法,先注册专利,等你上架了再去投诉你,然后问你拿和解费。一旦被投诉成功,哪怕是停了一个星期你的链接都会受到影响。另外我觉得一个运营ta应该是抱着只要这个产品有钱挣,ta就应该上心去思考去做的。如果ta没这样的开拓思维,有很多可能,比如说是不是公司待遇不行、是不是ta目前的精力分配分散跟不上节奏做不了新品,等等。楼主的这几个策略都挺不错的,有理有据
滑到底部点“在看”
腾讯公众号算法才会及时推送最新文章到您的订阅列表

知无不言・出海电商人的科学世界
出海 │ 品牌 │技术 │ 方法 │ 趋势 │ 人物 │ 故事
往期文章
▼ 上下滑动查看往期内容
抱团交流
一个集大神卖家与逗趣同行于一体的交流群,扫码添加客服微信(备注“进群”哦)。
目前100000+人已关注加入我们
文章为作者独立观点,不代表AMZ520立场。如有侵权,请联系我们。


