小心被偷窥!2023年这些APP违法被通报 网络购物 移动出行 数字教育通通在列


导读:2023年,工信部、网信办、各省通信管理局等多个单位接连发出相关APP侵害用户权益专项整治行动的通知。身处大数据时代,用户隐私面临威胁,APP的迅速普及也让大众在享受便捷生活的同时饱受个人信息泄露的困扰。
对此,网经社法律消保台(LAW.100EC.CN)通过第三方视角对相关APP侵权情况通报进行梳理。(详见网经社专题:这些APP因侵犯用户权益被通报 你手机里有吗?http://www.100ec.cn/zt/appyhqy/)

出品|网经社
作者|吴夏雪
审稿|云马
1.E微学堂 运城智慧教育 润物智运等19款APP因侵犯用户权益被山西省通信管理局通报
12月25日,山西省通信管理局依据《网络安全法》《个人信息保护法》《电信条例》《电信和互联网用户个人信息保护规定》《规范互联网信息服务市场秩序若干规定》等法律法规,按照工业和信息化部《关于开展纵深推进APP侵害用户权益专项整治行动的通知》(工信部信管函〔2020〕164号)《关于进一步提升移动互联网应用服务能力的通知》(工信部信管函〔2023〕26号)相关部署,持续开展APP侵害用户权益检测工作。
近期,山西省通信管理局对省内第三批27款APP进行复测,已责令其限期整改,截至目前,仍有E微学堂、运城智慧教育、角色上门按摩、大昌出行政企、润物智运、唐通快运司机端、西席家校、智诚和酒行、中贸物流司机版、同城二手群等19款APP未整改通过,现予以通报。

山西省通信管理局表示,为切实维护用户合法权益,上述APP应在2024年1月5日前完成整改落实工作,逾期未整改的,将依法依规进行下架处理。
2.蚁丛旅游攻略 欢太手机搬家 快乐购等24款APP因侵犯用户权益被工信部通报
12月20日消息,工业和信息化部依据《个人信息保护法》《网络安全法》《电信条例》《电信和互联网用户个人信息保护规定》等法律法规,持续开展APP侵害用户权益专项整治行动。近期,工业和信息化部组织第三方检测机构对群众关注的实用工具、本地生活、网络游戏等移动互联网应用程序(APP)及第三方软件开发工具包(SDK)进行检查。发现网上厨房、蚁丛旅游攻略、智通三千司机APP、掌上看家采集端、欢太手机搬家、e家安、三翼乌、Timi记账、蔚来校园、连线来了、亿万人生、葫芦国球、快乐购、受齿商城、微步矩阵、智慧树园丁版、恋爱记等24款APP、SDK存在侵害用户权益行为予以通报。


工业和信息化部表示,上述APP及SDK应按有关规定进行整改,整改落实不到位的,将依法依规组织开展相关处置工作。
3.阿里拍卖 一淘 云集 闲鱼等App涉违规收集个人信息被浙江网信办通报责令整改
11月28日,据网信浙江微信公号消息,浙江网信办依法查处MarryU相亲交友等违法违规App156款,存在未公开收集使用规则、未明示收集使用个人信息的目的方式和范围、未经用户同意收集使用个人信息、违反必要原则收集等问题,责令限期15日完成整改。
据悉,阿里拍卖、贝店、一淘、淘宝联盟、淘粉吧、义乌购、云集、有赞微小店、蜂享家、慢慢买、点淘、玩物得志、粉象生活、亲宝宝、微拍堂、闲鱼、有赞微商城等APP被点名。

4.达人直播 票圈视频 美食小当家等13款APP因侵害用户权益被工信部通报
11月21日消息,工业和信息化部依据《个人信息保护法》《网络安全法》《电信条例》《电信和互联网用户个人信息保护规定》等法律法规,持续开展APP侵害用户权益专项整治行动。近期,工业和信息化部组织第三方检测机构对群众关注的实用工具、在线影音等移动互联网应用程序APP及第三方软件开发工具包(SDK)进行检查。发现番茄ToDo、购物返利联盟、玫瑰返利联盟、计划大师、光速虛拟、达人直播、票圈视频、美食小当家、佳量动力、4399聚合广告SDK、Mintegral Android SDK、云直播推流端sdk、Top0n SDK-Android13款APP、SDK存在侵害用户权益行为并予以通报。


工业和信息化部表示,上述APP及SDK应按有关规定进行整改,整改落实不到位的,将依法依规组织开展相关处置工作。
5.音乐壳教育 蓝图教育 人人保等17款APP因违规收集个人信息被安徽省通信管理局通报
11月14日消息,依据《中华人民共和国网络安全法》《中华人民共和国个人信息保护法》等法律法规,按照工信部有关工作部署,安徽省通信管理局近期对省内APP进行了拨测检查,检测发现27款APP存在违法违规收集使用个人信息问题,2023年10月10日对上述违规APP企业下达了责令改正通知书,要求限期完成整改工作。

截至目前,尚有音乐壳教育、蓝图教育、火花学院、人人保、来帮养老等17款APP未完成问题整改,相关APP企业应在2023年11月15日前落实整改要求。逾期不整改的,省通信管理局将依法依规组织开展相关处置工作。
6.橘送快运司机端 天府行 诊宝倍 霸王用餐等因侵犯用户权益被重庆市 四川省通信管理局通报
11月6日消息,依据《中华人民共和国个人信息保护法》《中华人民共和国网络安全法》《中华人民共和国电信条例》《电信和互联网用户个人信息保护规定》工业和信息化部《关于开展纵深推进APP侵害用户权益专项整治行动的通知》《关于进一步提升移动互联网应用服务能力的通知》有关要求,重庆市通信管理局和四川省通信管理局组织第三方检测机构对川渝两地主流应用商店移动互联网应用程序(APP)进行了检查。截至目前,仍有掌上健康、掌厨商城、放置海域、橘送快运司机端、天府行、诊宝倍、霸王用餐等21款APP未按要求完成整改。
重庆市通信管理局和四川省通信管理局表示,上述APP应在11月13日前完成整改落实工作,逾期不整改的,将依法依规进行处置。
7.全民K诗 海信爱家 天天趣刷 快递100等22款APP侵害用户权益被工信部通报
10月27日消息,工业和信息化部高度重视用户权益保护工作,依据《个人信息保护法》《网络安全法》《电信条例》《电信和互联网用户个人信息保护规定》等法律法规,持续开展APP侵害用户权益专项整治行动。近期,工业和信息化部组织第三方检测机构对群众关注的在线影音、网上购物等移动互联网应用程序APP及第三方软件开发工具包(SDK)进行检查。发现全民K诗、今日影视大全、海信爱家、达人直播优艺版、天天趣刷、快递100、nice等22款APP、SDK存在侵害用户权益行为(详见附件),现予以通报。



上述APP及SDK应按有关规定进行整改,整改落实不到位的,工业和信息化部将依法依规组织开展相关处置工作。
8.美天停车 团万家业主 有车云车生活等6款APP因侵犯用户权益被重庆市通信管理局通报
10月23日,重庆市通信管理局依据《中华人民共和国个人信息保护法》《中华人民共和国网络安全法》《中华人民共和国电信条例》《电信和互联网用户个人信息保护规定》工业和信息化部《关于进一步提升移动互联网应用服务能力的通知》有关要求,前期对存在侵害用户权益行为的APP进行公开通报。
截至目前,仍有美天停车、桃桃到家商家代理、团万家业主、有车云车生活等6款APP未按要求完成整改。重庆市通信管理局现决定对上述6款问题APP进行下架,请相关应用商店和平台立即组织对名单中应用软件和小程序进行下架处理。
9.乐拼用车司机 秒吖健康 禾适外卖等12款APP被黑龙江通管局通报
10月23日消息,黑龙江省通信管理局依据《个人信息保护法》《网络安全法》《电信条例》《电信和互联网用户个人信息保护规定》等法律法规,近期组织第三方检测机构对移动互联网应用程序(APP)进行检查,截至目前,尚有乐拼用车司机、秒吖健康、可约上门按摩、禾适外卖等12款APP和小程序未完成整改,现予以通报。

被通报的APP和小程序应在10月31日前完成整改及反馈工作。逾期不整改的,黑龙江省通信管理局将依法依规组织开展相关处置工作。
10.趣法律 潮车邦上门洗车等8款APP侵害用户权益被浙江通管局通报
10月13日消息,浙江省通信管理局高度重视用户权益保护工作,依据《个人信息保护法》《网络安全法》《电信条例》《电信和互联网用户个人信息保护规定》等法律法规,开展浙江省移动互联网应用服务能力“浙里跃升”专项行动,持续整治APP侵害用户权益行为。近期,我局组织第三方检测机构对群众关注的本地生活、求职招聘、实用工具等类型APP进行检查,并书面要求违规APP开发运营者限期整改。

截至目前,尚有8款APP未按要求完成整改(详见附件),现予以通报。请上述APP开发运营者在10月18日前完成整改落实工作,整改落实不到位的,我局将视情采取下架、关停、行政处罚等措施。
11.大众点评 饿了么 平安健康 一嗨租车 流利说 怪兽充电等因违规收集个人信息被通报
10月10日消息,上海市网信办微信公众号“网信上海”近日发布《上海市网信办对属地46款App收集使用个人信息情况开展专项检查》。
为规范App个人信息处理活动,保护公民个人信息合法权益,根据《个人信息保护法》《App违法违规收集使用个人信息行为认定方法》《常见类型移动互联网应用程序必要个人信息范围规定》等法律法规,结合12345市民服务热线、市民来信举报等线索,2023年4月至9月,上海市网信办对属地下载量较大及投诉较多的小红书、喜马拉雅、哔哩哔哩、大众点评、饿了么、安居客、Soul、盒马、智行、叮咚买菜、蜻蜓FM、平安健康、薄荷健康、拍拍贷、美团众包、一嗨租车、达达快送、流利说、洋码头、上海停车、怪兽充电等46款App开展了收集使用个人信息专项检查,共发现160余项问题。经过通报和跟进指导,截至目前,各App运营单位均已完成问题整改。

12.中公教育 虎扑 悦通行等23款APP侵害用户权益被工信部通报
9月27日,工信部网站27日通报23款侵害用户权益的APP(SDK),工信部表示近期组织第三方检测机构对群众关注的公共服务、休闲娱乐、酒店餐饮等移动互联网应用程序(APP)、小程序、第三方软件开发工具包(SDK)进行检查。发现中公教育、虎扑、悦通行、看护家、联享家、穷游锦囊、育学园、北京希尔顿逸林酒店等23款APP(SDK)存在侵害用户权益行为,现予以通报。



工信部指出,上述APP及SDK应按有关规定进行整改,整改落实不到位的,工信部将依法依规组织开展相关处置工作。
13.浙江省通信管理局通报河狸家 淘全 植小保 东杭州等12款侵害用户权益行为APP
9月13日消息,浙江省通信管理局高度重视用户权益保护工作,依据《个人信息保护法》《网络安全法》《电信条例》《电信和互联网用户个人信息保护规定》等法律法规,开展浙江省移动互联网应用服务能力“浙里跃升”专项行动,持续整治APP侵害用户权益行为。近期,浙江省通信管理局组织第三方检测机构对群众关注的网上购物、实用工具、即时通信等类型APP进行检查,并书面要求违规APP开发运营者限期整改。
截至目前,尚有河狸家、东经易网、淘全、植小保、宝宝起名、计划表、随喵、SPAX、东杭州、有播、小时尚、追耽漫画等12款APP未按要求完成整改,现予以通报。请上述APP开发运营者在9月13日前完成整改落实工作,整改落实不到位的,浙江省通信管理局将视情采取下架、关停、行政处罚等措施。

14.因未按规定传输运营数据 高德 胖哒 神州 妥妥 搭顺 携华等被通报
9月13日消息,网经社移动出行台(DCX.100EC.CN)获悉,厦门市运输事业发展中心对接入高德聚合平台日活接单车辆比例存在异常情况的五家网约车平台企业开展暗访抽查,通过高德打车共抽查25单,其中有18单未按规定向行业监管系统传输运营数据,漏传比例达72%,严重违反了“网约车聚合平台及合作网约车平台公司按照有关规定,向网约车监管信息交互系统实时传输有关网约车运营信息数据,确保数据传输质量”以及“严格数据安全保护和管理,采取有效措施防止驾驶员、约车人和乘客等个人信息泄露、损毁、丢失”等要求,造成行业底数不清、监管真空的恶性后果。
厦门市运输事业发展中心表示,网约车运营服务关系乘客的生命财产安全,实时、全量、准确传输运营信息数据至行业监管系统是聚合平台和网约车平台的法定职责,应当在行业主管部门的监管下合法合规开展运营。暗访抽查情况反映出以上平台无视政府有关规定,线上服务能力严重欠缺,存在重大安全隐患,特别是高德聚合平台,接入的网约车平台大面积出现此类问题,说明其无论在管理模式还是信息工具方面都存在系统性漏洞。
15.保备商城 易动体育 初中教学等10款APP侵犯用户权益被贵州省通信管理局通报
8月29日,贵州省通信管理局依据《中华人民共和国网络安全法》《中华人民共和国电信条例》《电信和互联网用户个人信息保护规定》《工业和信息化部关于进一步提升移动互联网应用服务能力的通知》(工信部信管函〔2023〕26号)等法律和规范性文件要求,贵州省通信管理局持续开展APP隐私合规和数据安全专项整治行动。
针对2023年第2批次仍存在侵害用户权益和安全隐患问题的APP,贵州省通信管理局已予以公开通报并要求其限期整改。截至通报规定时限,经核查复检,尚有保备商城、易动体育、知知贵阳、大总管、初中教学、贵州百灵、贵州人才网、遵义人才网、优剪辑、快老火等10款APP未按照要求完成整改反馈(详见附件)。为严肃处理上述APP的违规行为,贵州省通信管理局决定对上述APP予以下架,相关应用商店应于8月31日前组织对名单中的APP进行下架处理。

16.浙江省通信管理局通报个税管家 点点畅行 俏管家等8款侵害用户权益行为APP
8月18日,浙江省通信管理局高度重视用户权益保护工作,依据《个人信息保护法》《网络安全法》《电信条例》《电信和互联网用户个人信息保护规定》等法律法规,开展浙江省移动互联网应用服务能力“浙里跃升”专项行动,持续整治APP侵害用户权益行为。近期,我局组织第三方检测机构对群众关注的实用工具、问诊挂号、学习教育等类型APP进行检查,并书面要求违规APP开发运营者限期整改。

截至8月16日, 尚有个税管家、点点畅行、Thi nkHome、俏郎中、交通安全课堂、大眼绍兴麻将、中塑在线、想遇8款APP未按要求完成整改,现予以通报。请上述APP开发运营者在8月25日前完成整改落实工作,整改落实不到位的,我局将视情采取下架、关停、行政处罚等措施。
17.悦出行 高考直通车 美省等53款APP被广东省通信管理局通报
8月16日,广东省通信管理局依据《个人信息保护法》《网络安全法》等法律法规,按照工业和信息化部《关于进一步提升移动互联网应用服务能力的通知》(工信部信管函〔2023〕26号)等工作部署,广东省通信管理局持续开展APP隐私合规和数据安全专项整治行动,近期共监测发现278款APP存在侵害用户权益和安全隐患问题,发出《违法违规APP处置通知》责令APP运营者限期整改,并通知相关应用商店协助督促APP运营者整改。
据网经社法律消保台(LAW.100EC.CN)了解,截至目前,尚有广东大厦微商城、广东喜顺酒店管理有限公司、佛山南海瞻云酒店、大家乐餐厅、珍之宝酒楼、曼顿电博士Pro、粤广味美食、遇见小面+、莫老鸭新派鸭血粉丝汤、创维创新谷广场、易捷国际、悦出行、互联急救、脸名管理、DT美发店、广百到家、赛吧、番禺民生卡、高考直通车、广州交通行讯通、羊城通X穗康生活、悟家、赛名师、微著成语进宝、Roadcam、百里大客栈、汽车保姆、澳康达二手车、好省钱包、地心探险、每日乐看zzzz、波比的游戏时间2、揭阳、球球赛跑、千千达人、枫车门店、百顺宝、僵尸生存大战、欢乐披萨店、数联智能、才宝学生版、美好约定、厂拉拉、迅宝、农财畅、创保网、美域甄品、油葱、魔法泡泡Magik、众安学院、CMSK总部电子名片、萃茶师点单、美省等53款APP未完成整改,现予以通报。
18.四川重庆曝光第7期APP名单 同城鲁班 掌尚生活 重药云商等16款APP被通报
8月3日消息,四川省通信管理局和重庆市通信管理局依据《个人信息保护法》《网络安全法》《电信条例》《电信和互联网用户个人信息保护规定》《关于开展纵深推进APP侵害用户权益专项整治行动的通知》《关于进一步提升移动互联网应用服务能力的通知》等法律法规和规范性文件等有关要求,组织第三方检测机构对川渝两地主流应用商店移动互联网应用程序(APP)进行了检查。(详见网经社专题:这些APP因侵犯用户权益被通报 你手机里有吗?http://www.100ec.cn/zt/appyhqy/ )
截止目前,仍有奇游手游加速器、蜜糖视频聊天交友、同城鲁班、强基未来、天富一生约、盼盼上网管家、劳保之家、掌尚生活、度客、北碚信息网、沙师弟司机、重药云商、喵喵记账、团万家业主、狄普医生、实验室管家16款APP(小程序)未按要求完成整改。
四川省通信管理局和重庆市通信管理局表示,上述APP(小程序)应在2023年8月7日前完成整改落实工作,逾期不整改的,将依法依规进行处置。

19.好易购 礼帽出行 口语星球 熊直播等17款“有害”APP被官方通报 或被下架
7月26日消息,浙江省通信管理局高度重视用户权益保护工作,依据《个人信息保护法》《网络安全法》《电信条例》《电信和互联网用户个人信息保护规定》等法律法规,开展浙江省移动互联网应用服务能力“浙里跃升”专项行动,持续整治APP侵害用户权益行为。近期,浙江省通信管理局组织第三方检测机构对群众关注的实用工具、网上购物类、学习教育等类型APP进行检查,并书面要求违规APP开发运营者限期整改。

20.好医生 悦活运动 此行 马蜂窝等31款APP侵害用户权益被工信部通报
7月7日,工业和信息化部高度重视用户权益保护工作,依据《个人信息保护法》《网络安全法》《电信条例》《电信和互联网用户个人信息保护规定》等法律法规,持续开展APP侵害用户权益专项整治行动。近期,工业和信息化部组织第三方检测机构对群众关注的休闲娱乐、实用工具、出行服务等移动互联网应用程序(APP)及第三方软件开发工具包(SDK)进行检查。发现31款APP(SDK)存在侵害用户权益行为(详见附件),现予以通报。

上述APP及SDK应按有关规定进行整改,整改落实不到位的,工业和信息化部将依法依规组织开展相关处置工作。
21.懒猪快送 美天停车 易租通 咕咚等40款APP等侵犯用户权益被四川 重庆通管局通报
6月27日,重庆市通信管理局、四川省通信管理局依据《个人信息保护法》《网络安全法》《电信条例》《电信和互联网用户个人信息保护规定》《关于开展纵深推进APP侵害用户权益专项整治行动的通知》《关于进一步提升移动互联网应用服务能力的通知》等法律法规和规范性文件等有关要求,重庆市通信管理局和四川省通信管理局组织第三方检测机构对川渝两地主流应用商店移动互联网应用程序(APP)进行了检查。截至目前,仍有懒猪快送、美天停车、易租通、咕咚、华金教育、凡虎出行等40款APP未按要求完成整改 。

22.更美 动因体育 尚德自考 大鹏教育 更美等因侵犯用户权益被北京市通信管理局通报
6月5日消息,据网经社法律消保台(LAW.100EC.CN)了解,依据《网络安全法》《数据安全法》《个人信息保护法》《网络产品安全漏洞管理规定》等法律法规,按照工业和信息化部工作部署要求,北京市通信管理局持续开展APP隐私合规和网络数据安全专项整治。现将存在侵害用户权益和安全隐患等问题的APP通报如下:
一、近期,北京市通信管理局通过抽测发现本市部分APP存在“违反必要原则收集个人信息”“未明示收集使用个人信息的目的、方式和范围”等侵害用户权益和安全隐患类问题。截至目前,尚有27款APP未整改或整改不到位,现予以公开通报。
二、2023年4月26日,北京市通信管理局通报本市部分存在侵害用户权益行为的APP并要求整改。截至目前,仍有1款APP未整改或整改不到位,现予以下架处置

23.贝店 粉象生活等14款APP因侵害用户权益被浙江省通信管理局通报
5月25日,浙江省通信管理局发布关于侵害用户权益行为14款APP的通报。浙江省通信管理局高度重视用户权益保护工作,依据《个人信息保护法》《网络安全法》《电信条例》《电信和互联网用户个人信息保护规定》等法律法规,开展浙江省移动互联网应用服务能力“浙里跃升”专项行动,持续整治APP侵害用户权益行为。近期,我局组织第三方检测机构对群众关注的网上购物、学习教育、网络社区等类型APP进行检查,并书面要求违规APP开发运营者限期整改。
据网经社法律消保台(LAW.100EC.CN)获悉,截止5月25日,尚有贝店、粉象生活等14款APP未按要求完成整改(详见附件),浙江省通信管理局现予以通报。请上述APP开发运营者在6月5日前完成整改落实工作,整改落实不到位的,将视情采取下架、关停、行政处罚等措施。

24.成丰货运司机端 美特好 汇通启富12款APP因侵害用户权益被山西省通信管理局通报
5月26日,山西省通信管理局依据《网络安全法》《个人信息保护法》《电信条例》《电信和互联网用户个人信息保护规定》《规范互联网信息服务市场秩序若干规定》等法律法规,按照工业和信息化部《关于开展纵深推进APP侵害用户权益专项整治行动的通知》(工信部信管函〔2020〕164号)《关于进一步提升移动互联网应用服务能力的通知》(工信部信管函〔2023〕26号)相关部署,持续开展APP侵害用户权益检测工作。近期,对侵害用户权益行为26款APP进行通报,要求限期整改,尚有迷你像素世界、日语翻译、阳泉公交通、守护者、拼图咖、成丰货运司机端、健康山西、山西银行、晋享生活、美特好、晋商银行、汇通启富12款APP未完成整改,现予以通报。
被通报的APP应在5月29日前完成整改落实及反馈工作,逾期未整改的,我局将依法依规进行下一步措施,切实维护用户合法权益。

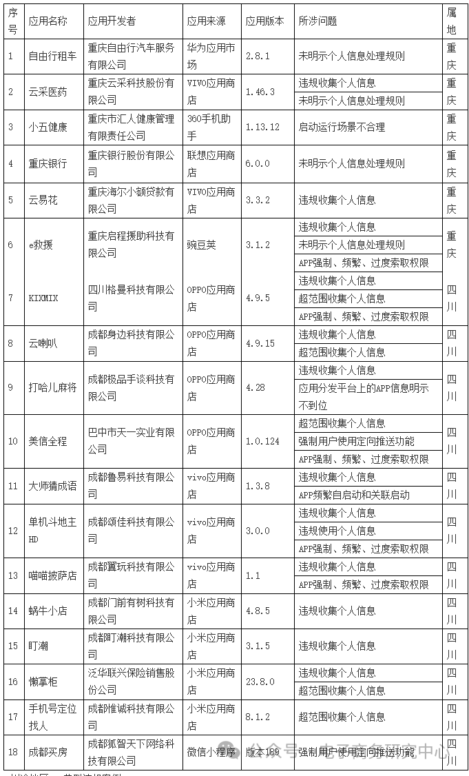
25.自由行租车 云采医药 小五健康等18款APP因侵犯用户权益被四川 重庆通管局通报
4月24日,依据《个人信息保护法》《网络安全法》《电信条例》《电信和互联网用户个人信息保护规定》《关于开展纵深推进APP侵害用户权益专项整治行动的通知》《关于进一步提升移动互联网应用服务能力的通知》等法律法规和规范性文件等有关要求,重庆市通信管理局和四川省通信管理局组织第三方检测机构对川渝两地主流应用商店移动互联网应用程序(APP)进行了检查。截止目前,仍有自由行租车、云采医药、小五健康、重庆银行、云易花、e救援、KIXMIX、云喇叭、打哈儿麻将、美信全程、大师猜成语、单机斗地主HD、喵喵披萨店、蜗牛小店、盯潮、懒掌柜、手机号定位找人、成都买房
据网经社法律消保台(LAW.100EC.CN)了解,重庆市通信管理局和四川省通信管理局表示,上述APP应在5月6日前完成整改落实工作,逾期不整改的,将依法依规进行处置。

26.网约车宝典 哈啰识字 7MA出行25款侵犯用户信息被通报
4月24日消息,江苏省通信管理局依据《个人信息保护法》《网络安全法》《电信条例》《电信和互联网用户个人信息保护规定》等法律法规,持续开展APP侵害用户权益专项整治行动。

27.麦卡出行 享约车聚合司机 合肥停车等19款APP因违法收集个人信息被安徽省通管局通报
3月28日,安徽省通信管理局依据《中华人民共和国网络安全法》《中华人民共和国个人信息保护法》等法律法规,按照工信部有关工作部署,安徽省通信管理局近期对省内APP进行了拨测检查,共检测到27款APP存在违法违规收集使用个人信息的问题,于2023年3月2日对上述违规APP企业下达了责令改正通知书,要求限期完成整改工作。
据网经社法律消保台(LAW.100EC.CN)了解,截至目前,尚有F1赛程、岭雁智家、解锁通、吉他谱搜索、云上和田、文分宝、福恋、慧换电、西西语音、神农口袋、南瓜影视大全、修仙家族、模拟器、麦卡出行、阜阳在线、享约车聚合司机、逸路安司机、急速跑酷王、合肥停车等19款APP存在未整改问题,相关APP企业应在2023年4月10日前落实整改。逾期不整改的,省通信管理局将依法依规组织开展相关处置工作。

28.职堆堆兼职 成都出租车PAIR Taxi 创序医考等19款APP因侵犯用户权益被四川 重庆通管局通报
3月28日消息,依据《中华人民共和国个人信息保护法》《中华人民共和国网络安全法》《中华人民共和国电信条例》《电信和互联网用户个人信息保护规定》《关于开展纵深推进APP侵害用户权益专项整治行动的通知》等法律法规和规范性文件有关要求,四川省通信管理局和重庆市通信管理局组织第三方检测机构对川渝两地主流应用商店移动互联网应用程序(APP)进行了检查。
据网经社法律消保台(LAW.100EC.CN)了解,截止目前,仍有恋爱球球、职堆堆兼职、一点智慧、人人猜成语、超级美食外卖、慧农易保通、惊奇超人英雄、公主恋爱派对、成都招聘Job、劲浪官方商城、风云再起成都、成都出租车PAIR Taxi、乐乐学情通、涪陵教育、云极客修、创序医考、医护之家、菜宠天气19款APP(小程序)未按要求完成整改。
四川省和重庆市通信管理局表示上述APP(小程序)应在2023年4月4日前完成整改落实工作,逾期不整改的,将依法依规进行处置。

29.首汽约车 369出行 泊寓 YY等55款APP因侵犯用户权益被工信部通报
3月22日消息,工业和信息化部依据《个人信息保护法》《网络安全法》《电信条例》《电信和互联网用户个人信息保护规定》等法律法规,持续开展APP侵害用户权益专项整治行动。近期,工业和信息化部组织第三方检测机构对群众关注的生活服务、休闲娱乐、实用工具等移动互联网应用程序(APP)及第三方软件开发工具包(SDK)进行检查。
其中,叮功出行、宜天行、南阳码上行、369出行、首汽约车、航班管家、小五订、泊寓、租房通、掌上华医、歧黄医官医生端、华益糖管家、大家中医、医考帮、考研帮、历趣市场、齐装、跳跳招聘、简书、华人头条、花间、金鹰生活、易煤资讯、追书神器、得间小说、2345浏览器、壁纸多多、悟空遥控器、小米穿戴、GG大玩家、琵琶网游戏、泡泡手游、攻城天下、王牌机战、会说话的汤姆猫、吉林银行、星图金融、叨叨记账、极简记账、赖永初酒、黄油相机、蜜兔直播、YY、酷狗铃声、当乐网、单机SDK、实时语音识别SDK、海马云游戏SDK、智石科技、室内地图SDK、智石科技室内定位SDK、应用联运SDK、铠甲移动广告SDK、MintegralSDK、QuickSDK、易分析SDK、GrowingloSDK等55款APP(SDK)存在侵害用户权益行为。

30.八戒金服 医事通医生端 兼个职等因侵害用户权益被通报
3月1日消息,据网经社法律消保台(LAW.100EC.CN)获悉,重庆市通信管理局依据《个人信息保护法》《网络安全法》《电信条例》《电信和互联网用户个人信息保护规定》《关于开展纵深推进APP侵害用户权益专项整治行动的通知》等法律法规和规范性文件的有关要求,重庆市通信管理局和四川省通信管理局组织第三方检测机构对川渝两地主流应用商店移动互联网应用程序(APP)进行了检查。截止到目前,仍有刹一脚、可乐折、巫山、医事通医生端、八戒金服、软饭圈、蚂蚁进化器3D、整形报价器、辰东群侠传、糖糖餐厅、兼个职、i车保护神、虚拟恋爱、众盈融宝、成都万象城15款APP未按要求完成整改。
重庆市通信管理局表示,上述APP应在3月7日前完成整改落实工作,逾期不整改的,将依法依规进行处置。

31.华为阅读 美菜商城等46款APP违法违规被工信部“点名”通报整改
2月8日,工信部公布了46款存在侵害用户权益行为App,工信部表示上述App及SDK(软件开发工具包)应在2月15日前完成整改落实工作。逾期不整改的,将依法依规组织开展相关处置工作。
46款APP包括墨迹天气极速版、掌上公交、华为阅读、米读极速版、消灭星星全新版、小初高同步课堂、iGola骑鹅旅行、导航卫星地图、醉美青海、本地出行、空铁管家、直播地球、懒人驾考、贝聊家长版、同桌100、宝宝日常安全、宝宝玩数字、票牛、冰纷万象、大地影院、德信影城、保利票务、E票电影、有票、趣满满、太平洋影城、卢米埃影城、光大云生活、Travelzoo、票星球、鱼眼、京造穿戴、中国移动云盘、屈臣氏、块团团、便利蜂、手机定位微关爱、话本小说、美菜商城、EayAR Sense、智石科技Beacon扫描、虹软人证核验、虹软人脸识别、测速sdk、深链等。
工信部表示上述App及SDK(软件开发工具包)应在2月15日前完成整改落实工作。逾期不整改的,我部将依法依规组织开展相关处置工作。

32.麦卡出行 小巷约车司机端 123招聘网等17款APP因违法违规手机个人信息被安徽省通管局通报
2月3日消息,近日,安徽省通信管理局依据《中华人民共和国网络安全法》《中华人民共和国电信条例》《电信和互联网用户个人信息保护规定》等法律法规,按照工信部有关工作部署,安徽省通信管理局近期对省内APP进行了拨测检查,共检测到26款APP存在违法违规收集使用个人信息的问题,于2023年1月5日对上述违规APP企业下达了责令改正通知书,要求限期完成整改工作。
截至目前,尚有蜂狂购客户端、建信尊享、明日大亨、麦卡出行、药都农商行、新安银行、天天美剧、猫猫惠、成鱼返利-购物、徽商期货投资开户、寻梦鲜花、中徽畅言、小巷约车司机端、C30学生端、凤台小鱼网、123招聘网、泰邦健康管家17款APP存在未整改问题,相关APP企业应在2023年2月10日前落实整改。逾期不整改的,省通信管理局将依法依规组织开展相关处置工作。
33.蜜蜂出行 阳光出行 AA出行司机 人民出行等因侵犯用户权益被通报
2月2日消息,1月30日,北京市通信管理局依据《网络安全法》《数据安全法》《个人信息保护法》《网络产品安全漏洞管理规定》等法律法规,按照工业和信息化部工作部署要求,北京市通信管理局持续开展APP隐私合规和网络数据安全专项整治。
据网经社法律消保台(LAW.100EC.CN)获悉,奥维互动地图、测亩易、乐速通、蜜蜂出行、地铁通、阳光出行、阿那亚、劳动者港湾、百斗导航、超级指南针、AA出行司机、手机定位易关爱、尚高速、蔚蓝地图、人民出行、去哪钓、战迹、马上来、亿景智图、度小镜、寰运天下、悠游云驾、第四记、三只眼、趣驾25款APP存在不同类型问题需整改。北京市通信管理局表示请相关APP运营企业立即整改,并于2月15日前提交整改报告。逾期不整改或整改不到位的,将依法依规予以处置。
此外,VOA英语听力、口语侠、小学英语同步辅导3款APP因之前问题整改不到位,北京市通信管理局拟通知应用商店予以下架处置。
34.群阅书声教师端 拓诊医生 贝贝旅行等因侵犯用户权益被通报
1月31日,重庆市通信管理局、四川省通信管理局依据《个人信息保护法》《网络安全法》《电信条例》《电信和互联网用户个人信息保护规定》《关于开展纵深推进APP侵害用户权益专项整治行动的通知》等法律法规和规范性文件的有关要求,组织第三方检测机构对川渝两地主流应用商店移动互联网应用程序(APP)进行了检查。截至目前,仍有群阅书声教师端、云知印、拓诊医生版、智慧建造云、智慧之家、睿食尚、放学别跑、史莱姆独角兽彩泥制作、红码管家、芒小豆、雨日天气、贝贝旅行、越吃越有、芙蓉、智汇家、成都欢乐谷16款APP未按要求完成整改。

除以上APP存在侵害用户权益的行为,还有众多电商平台疑似存在退款问题、发货问题、网络欺诈、商品质量、售后服务、网络售假、霸王条款、虚假促销、信息泄露等问题。
关于我们
浙江网经社信息科技公司是我国数字经济综合服务商,运营网经社WWW.100EC.CN。面向数字经济企业提供媒体、投融资等服务;面向政府、商协会、高校提供咨询规划、游学培训;面向企业卖家提供供应链金融解决方案和银行贷款。057187756579

》》点击“阅读原文”,了解网盛供应链金融解决方案

原创发布
可惜我文笔平平,写不尽这一年……一份来自网经社的年终总结 请查收!
复盘2023年网经社直击会议:数贸会 博览会 对接会等数十场大型会议高潮迭起
舒畅 陈志朋被曝光 网红“秀才”被封禁 复盘2023直播电商十大偷税漏税事件
扫描关注
获取一手靠谱资讯
抱团交流
一个集大神卖家与逗趣同行于一体的交流群,扫码添加客服微信(备注“进群”哦)。
目前100000+人已关注加入我们
下一篇:中国互联网出海一周头条 我们一起看真相聊大事儿 | 白鲸出品294期
上一篇:确认|必维国际检验集团大健康及可持续发展事业部总经理刘浩 将出席「第三届数字营销商业大会暨品牌数字化创新发展年会」
文章为作者独立观点,不代表AMZ520立场。如有侵权,请联系我们。
