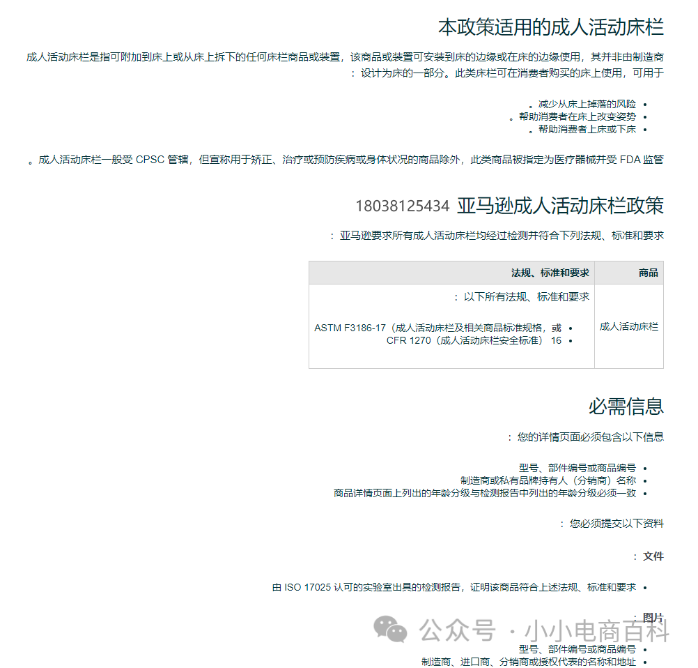
Temu平台和亚马逊美国站成人床栏安全认证标准要求ASTM F3186-17测试

成人床边架/成人便携式床栏的营销是为了防止老年人和其他弱势消费者意外滚下床并伤害自己,并经常用于养老院,以确保老年居民的安全。然而,近年来,由于与卡住相关的设计问题,可能会导致窒息死亡和伤害,制造商已经发布了几次大规模的便携式床栏召回。

近日,美国消费品安全委员会(CPSC)确定了在2003年1月至2021年12月期间的284年起涉及成人便携式床栏的卡住死亡事件。

为了解决卡住风险,并减少跌倒和其他成人便携式床栏危害造成的死亡和伤害,美国消费品安全委员会(CPSC)于2023年7月6日采取行动,投票通过了这些设备的强制性安全规则16 CFR 1270。16 CFR 1270规则建立了强制性的性能要求和测试程序,以降低与使用成人便携式床栏相关的卡住和其他危害的风险,并要求在美国销售并在生效日期后制造的所有APBR符合标准的性能和ASTM F3186测试的要求。
16 CFR 1270规则的生效日期是在《联邦公报》上公布三十天后。该生效日期预计将于 2023 年 8月21日。
新规则的要求
16 CFR 1270规则通过引用纳入自愿性标准ASTM F3186-17成人床边架/成人便携式床栏和相关产品的标准规范,并进行了修改。
新规则中对ASTM F3186-17标准的修改提供了清晰度并提高安全性,如下所示:
●添加新定义以确保整个规则的一致性。
●提高对制造商的要求,告知消费者床垫厚度范围,以确保产品的安全使用,并为测试人员在测试设置期间选择正确的床垫厚度提供指导。
●更新诱捕测试的要求,使之与已知危险保持一致。
ASTM F3186-17 将 "便携式床栏及相关产品"描述为由消费者安装的产品,"并非由床制造商设计为床的一部分"。一般来说,在美国消费品安全委员会管辖范围内的 APBR 包括由消费者在床边安装或使用的产品,其目的是降低从床上跌落的风险,帮助消费者在床上调整位置,或帮助消费者过渡到床上或从床上下来。
制造商必须为每种 APBR 型号颁发一般符合性证书 (GCC),证明产品在最终规则生效后符合该规则的要求。
什么是成人床边架/成人便携式床栏?
成人床边架/成人便携式床栏是一种安全装置,旨在为可能需要帮助上下床或需要额外保护以防止在睡眠中意外跌倒的个人提供支撑、稳定性和防跌倒。这些床栏通常供老年人、行动不便的人或手术后康复的人使用。以下是成人便携式床轨中常见的一些功能和组件:
●框架:床栏的主要结构,通常由耐用材料制成,如钢、铝或坚固的塑料。
●可调节性:许多床栏的高度、长度或角度都可以调节,以适应不同的床尺寸和用户偏好。这允许定制以满足个人和床的特定需求。
●把手或把手:床栏杆通常有把手或把手,个人上下床时可以抓住把手或把手进行支撑。这些手柄提供了稳定的抓握,有助于运动。
●连接机构:便携式床栏通常使用夹子、带子或其他机构牢固连接到床架上。重要的是要确保正确的连接,以防止轨道移动或变得不稳定。
●折叠机构:许多便携式床栏设计为折叠或折叠,以便于储存、运输或不使用时使用。此功能增强了它们的便携性和便利性。
●安全带:一些床栏配有额外的安全带,可以连接到床架的另一侧,以防止移动或移位。
●衬垫或覆盖物:床栏的抓握表面可能有衬垫或覆盖件,以提供舒适感并防止滑动或滑动。
●兼容性:无论是标准床、病床还是可调节床,都必须选择与所用床类型兼容的床轨。
●重量容量:床栏有重量限制,因此选择一种能够安全支撑个人重量的型号很重要。
●安全标准:一些床栏可能遵守特定的安全标准或法规,以确保其对用户的有效性和安全性。
●安装和使用说明:正确的安装和使用指南对于确保床轨按预期运行且不会造成任何风险或危害至关重要。
●手提箱:一些成人床边架/成人便携式床栏配有手提箱或袋子,便于运输和存放。

关注公众号:小小电商百科

抱团交流
一个集大神卖家与逗趣同行于一体的交流群,扫码添加客服微信(备注“进群”哦)。
目前100000+人已关注加入我们
文章为作者独立观点,不代表AMZ520立场。如有侵权,请联系我们。
