又一家!跨境大卖启动IPO辅导
家居是一个大类目,包括了家具、家纺、餐厨用品、灯具、装饰品、建材等多个类别。许多跨境电商大卖都有所涉及,比如傲基、跨境通、通拓、泽宝、三态等均有在亚马逊、eBay等跨境电商平台销售家居产品。
在亚马逊,家居是仅次于服装的第二大品类,2021年以前的数年间,一直是该平台的第一大品类。Jungle Scout数据显示,在亚马逊2020年最受欢迎产品类别排名中,家居(Home & Kitchen)高居榜首,且销售该类目产品的卖家也最多(45%)。亚马逊官方数据显示,2022年家居品类线上销售额增长31.1%,预计在2024年增长37.4%。
致欧家居和乐歌股份是这个细分赛道跑出来的优秀代表。不仅成功在A股上市,且营收持续增长。比如今年的A股“新人”致欧科技,2020年至2022年,营收分别为39.71亿元、59.67亿元和54.55亿元。
截止到2022年,全球大家居市场规模已达到1.42万亿美元,而且这一市场仍然保持6.4%年的复合增长率(CAGR)。家居品类的后劲依然十足,因此在3C品类市场已经饱和的状态下,家居市场俨然有着更多机会。
在这种背景下,越来越多专注于这个赛道的实力大卖进入人们的视野,与此同时其中一些“优等生”陆续冲击IPO。

又有企业启动IPO辅导,上市大卖要添“新人”
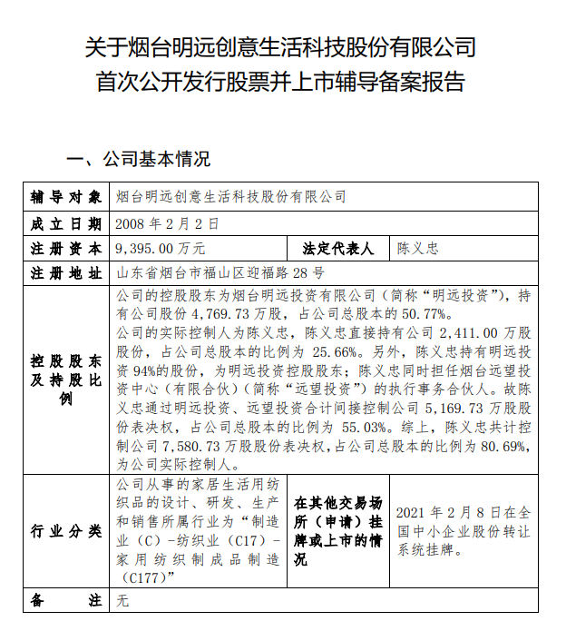
日前,家纺跨境大卖杰西亚家居科技股份有限公司启动IPO辅导在跨境圈引发广泛关注。随后不久,亿恩网获悉,另一家纺跨境大卖烟台明远创意生活科技股份有限公司(以下简称“明远创意”)也已启动IPO辅导。辅导机构为民生证券股份有限公司。
和杰西亚一样,成立于2008年的明远创意是家居赛道的一名“老兵”。旗下拥有PHF、David's home、David's kids、戴维斯、优棉雅居、伊兰图、帛丝菲珂、造布集等品牌。
这样一家老牌家纺企业,在国内却鲜有耳闻,是因为它的绝大部分销售都在境外(接近90%),主要出口国有澳大利亚、英国、美国和加拿大等。去年来自海外的收入约为10.62亿元。其纯棉床上用品出口额已经连续多年排名全国第一。
2020年,该公司开始布局亚马逊,积极拓展线上销售渠道。目前已经在美国、德国、中东、英国等多个站点销售。在平台销售步上正轨后,还搭建了自己的独立站“明远国际站”。目前该网站已经上线了近百款产品,在全球范围内可实现自主下单。
明远创意生活跨境电商部副总监武凤金表示,该网站可无缝对接国际电商平台,打造高效数字化供应链,为“出海”提供有力支撑。
目前,其部分自主品牌正执行以亚马逊销售为主,独立站销售为辅的策略,例如PHF。PHF是其旗下销售枕套、床垫、被套、婴儿睡袋、毯子等产品的品牌。在亚马逊上,PHF的一款棉质华夫格枕套拿下了枕套细分类目BS榜头名。
目前该款产品已经累积超过7000条评价,综合评分4.5星,其中超过70%的人打出了5星。颜色舒适,质量好,价格不贵是大多数消费者选择它的原因。来自美国的一名消费者评论道:“这款枕套不仅兼具了柔软触感,而且华夫格图案也很引人注目,非常值得这个价钱。我还要买一个备用。”另一名消费者也表示,总的来说这款枕套是一个不错的产品,没有“照骗”,颜色很真实,棉质的触感也很好,设计也有趣且具有过渡性。
由于起步不久,跨境电商业务在明远创意总业务中的占比还不是太高(10%:以去年的营收12亿元来算,约为1.2亿元),但凭借着生产能力和研发能力,在面料、颜色、款式等环节做差异化,每年都能实现营收的翻倍增长。2022年财报显示,其跨境电商销售额(人民币)较上年同期增长了127.05%。
因此明远创意多次在财报中强调,其将在保障海外销售规模的稳固基础上,重点加强亚马逊等跨境电商平台的销售力度,加快形成线上、线下销售双格局,打造具有知名度的自有品牌。
事实上,家居类目一直是近几年资本市场重点关注的赛道。
比如,DTC家居品牌Newme,成立不到2年就陆续拿下了三轮融资,成为中国出海家居赛道里风头最盛的仔。在Newme拿下第三轮融资的同一年(2022年),深圳家居大卖征鸟出海也从因赛集团拿到了一个“小目标(1亿元)”的融资。还有收纳袋大卖太力科技不久前已经成功过会,而在家居类目有深厚积累的致欧科技更是成功登上A股创业板。
这些企业在出海过程中,亚马逊通常是首选的销售渠道。包括明远创意、杰西亚这类跨境大卖在开始布局线上渠道时,也是同样的选择。

品牌不断涌现,亚马逊成集合地
虽然,服装于2021年超越家居成为了亚马逊第一大类目,但家居类目在亚马逊上仍占有非常重要的地位。根据Kantar和Google的最新报告,在亚马逊美国站中,家居类在市场份额品类占比为9%,位居第三。
在今年的黑五网一大促期间,美国市场的家居和园艺是亚马逊平台最畅销的品类,销售额占比27.6%,排名第一。表现优于3C电子产品(15.2%)和时尚品类(12.3%)等。
平时,这一品类也是平台热销“常客”,而一些品牌也开始崭露头角:
家纺品牌:Bedsure
该品牌来自无锡尚佰环球电子商务有限公司。产品涵盖了床上用品、毯子和披肩、浴室用品以及一些宠物用品等多个类别。其产品可以满足大部分家庭对家纺产品的需求。
亚马逊是Bedsure进入海外市场的起点。从2015年进军亚马逊以来,品牌一直保持高增长态势,稳居床上用品类目Top 1。目前,它的业务从亚马逊美国、欧洲和日本站点,慢慢延伸到了印度、新加坡和中东等新兴站点。
现在Bedsure已经是一个TOP级家居品牌,在海外形成了一定的品牌效应。事实上,一直以来,Bedsure都拥有比较强的品牌意识。因为,在出海过程中,它并非只顾在平台上埋头卖货,而是同时通过YouTube、Instagram、tiktok等社交媒体以及KOL的推广,让更多海外用户能够快速认识品牌和产品。
床垫品牌:MOLBLLY/delandis
MOLBLLY来自佛山市爱意家居用品有限公司。仅靠一张床垫,该公司今年的营收就有可能超过30亿元。
2022年,爱意家居推出床垫出海品牌MOLBLLY。虽然是一个新品牌,但表现十分优秀。去年品牌全渠道收入达13.7亿元,今年一季度同比去年增长超70%。在亚马逊床垫类目BS榜TOP10中(截止10月26日),MOLBLLY占了两席,其中一款10英寸的记忆泡沫床垫冲到了第四名。
现在,除了亚马逊、阿里国际站和速卖通等平台,爱意家居也搭建了自己的品牌独立站MOLBLLY.com。Similarweb数据显示,最近三个月,该网站的总访问量为26.46万,月平均访问量为8.82万。
在家具行业独立站中排名,它还在1000名以外,而且网站流量有一半(47.55%)都是花钱获取的,自然搜索(20.78%)较少。说明MOLBLLY的名气还没有打开,其主要影响力还是集中在亚马逊平台上。
delandis来自于泉州玺堡家居科技有限公司。玺堡家居成立于2011年,2018年,将51%的股权以4.24亿元出售给上市公司顾家家居。玺堡家居是国内床垫出口领军企业,delandis品牌曾有产品在亚马逊美国站、英国站等渠道销售。
家具品牌:Costway/Homary
Costway品牌来自于豪雅集团。豪雅集团成立于1998年,在2011年推出了Costway品牌。该品牌涵盖家具、户外用品、厨房设备、电器、装饰品、婴儿和儿童用品、健康与美容等数十种产品类别,拥有超过1万个SKU。
初期,Costway主要在亚马逊和eBay等大型第三方平台上销售,2017年前后,独立站开始运行,当前每月访问用量接近80万,在家居类目的排名为50名。
这些流量的一半来自直接访问,表明Costway在海外市场已经有着广泛的用户基础和较高的品牌知名度。根据最新的Kantar BrandZ排名,Costway被评为中国50大全球品牌之一,持续巩固品牌在市场上的强大地位。
Homary品牌来自广州爆米科技有限公司。Homary旗下产品涵盖客厅家具、户外家具、花园家具、卫浴家具、厨房家具等多个类别,而时尚客厅家具和户外家具系列为最畅销的类别。
与MOLBLLY一样,Homary做的也是大件家居,但其崭露头角的时间较早,2021年已经上线海外独立站,并入驻了亚马逊、wayfair等线上平台。2023年,该品牌首次登上了谷歌和凯度联合发布的中国全球化品牌50强名单。
疫情让该品牌获得了快速发展,最终在2021年助推爆米科技实现了300%的GMV增长。2022年,Homary的全球净销售额达到新高,总计1.363亿美元。
经过多年发展,Homary在海外已经具备相当程度市场份额和知名度。根据similarweb显示,Homary独立站每月的访问流量接近400万,品类排名13名。现在,Homary的触角已经延伸至北美、英国、欧洲和澳大利亚等10多个国家和地区。
户外家具品牌:JARDINA
该品牌来自宁波欧陆创意家居股份有限公司。主要产品包括户外桌、椅、蓬、伞及编藤系列休闲用品。产品销往欧洲、美洲、澳洲等国外市场。去年底有消息显示,欧陆创意已启动上市辅导。
JARDINA在亚马逊上有开设旗舰店,主要销售户外组合式沙发。虽然产品留评数不多,但评分却出奇的高。JARDINA同样建立了独立站,不过目前该网站的流量并不大。
智能家居品牌:Govee/eufy
这两个品牌都与安克创新有关联。其中,Govee来自于安克创新投资的深圳市智岩科技有限公司。深耕于智能灯具的“场景适配”,研发控制氛围彩光的相关技术,生产出了适配不同场景需求的定制化灯具。
2018年,Govee产品便已在亚马逊美国站销售。近几年来,Govee在亚马逊平台的市占率持续增加,连续3年复合增长率超过了300%。去年黑五网一大促活动期间,Govee的产品获得了众多海外消费者的青睐,销量得到突破,在美国站较前一年增长117%,在德国站增长56%。
eufy则是安克创新旗下品牌。eufy分为两大产品线,一是主打家庭清洁产品的eufyClean,二是主打家庭安防产品的eufySecurity。eufy在亚马逊上表现不俗,2021年,其明星产品扫地机器人中的一款产品,1月至6月的月均销量增速高达137.5%。

品类后劲足,智能、适老成爆单商机
现在人们对于居家环境美观和舒适度的重视程度正在不断增加,因此家居品类市场具有很大的潜力。
据Euromonitor数据显示,2020年全球家居用品市场规模为6772.78亿美元,到2025年,其市场规模将达到8519.84亿美元。欧美是主要消费市场,有数据显示,截至2030年,家居类市场规模在北美和欧洲地区,预计将超过1万亿美元(2023年约为8000亿美元)。
中国是家居产品出口大国,拥有完善的产业链和产业集群。
全球家居看中国,中国家居看佛山。依托深厚的制造业基础,佛山已成为全球最大的泛家居和建材产业链集群制造基地,拥有最完善的家居配套产业链。根据公开可循的数据,佛山泛家居产业的工业总产值已经超过1万亿元,主要来自顺德区,涵盖了家具、五金等26个细分行业。
而且,由于家居用品涵盖了广泛的产品,因此每种产品都有自己独特的产业带。例如,江苏南通的家用纺织品,浙江绍兴的窗帘,天津的地毯,高阳的毛巾,浙江义乌的家具陈设。
在这种背景下,中国家居企业出海具有巨大优势。不过,目前这个类目头部大多已经被牢牢占据,后来者很难与之竞争,若想进场瓜分蛋糕,少不了另辟蹊径。
以下一些变化为家居企业提供了新的市场机会:
绿色环保家居:随着人们对环保意识的增强,对于可持续、绿色环保的家居产品的需求也越来越高。在海外市场,可以开发推广使用可再生材料、低碳排放、节能环保的家居产品,满足消费者的环保需求。
智能家居产品:随着物联网技术的飞速发展,智能家居产品在海外市场也呈现出了快速增长的趋势。可以推出具备智能控制、远程监控、节能环保等功能的智能家居产品,满足消费者对于高科技生活的需求。
定制家居产品:消费者对于个性化定制化家居产品的需求也日益增加。可以推出定制家居产品和服务,通过提供个性化设计、材料选择、风格定制等服务,满足消费者追求独特、个性化家居生活的需求。
老年人适配家居产品:随着老龄化趋势的加剧,老年人适配家居产品的需求也大幅增加。可以开发推出方便老年人使用的家居产品,如适用于老年人的智能床、坐便器、无障碍设计的浴室等,满足老年人在家居生活中的特殊需求。
租赁家居产品:在一些长期居住海外的人群中,租赁家居产品的需求也逐渐增加。可以通过提供家居产品租赁服务,为这些人群提供灵活、方便的家居解决方案。
值得一提的是,海外市场的需求和趋势因地区和文化背景的不同而有所差异,针对具体市场进行市场调研和定位是非常重要的。
不仅如此,现代家居产业兴起于欧洲,因此中国家居品牌出海相当于学生挑战老师。进入全球市场前,要做好与对手比拼的准备,同时也需要学会适应不同的市场环境和消费者需求。
目前在这个类目卖家间的厮杀十分激烈,自去年开始多个知名家居品牌接连倒闭,如Bed Bath&Beyond、Miller Knoll旗下的Fully等,与此同时,不少家居电商平台也宣布停止运营,如Made.com、Brosa等。就连亚马逊都已经宣布淘汰其自营家居品牌。
亚马逊在过去几年中不断扩大了自己的家居品类,并上线了一系列自有品牌,希望通过这些品牌提供高性价比的产品,吸引更多消费者。然而,现在市场上存在大量的竞争对手和品牌,这导致自营品牌无法获得足够的市场份额和销售额。最终只能忍痛砍掉。
Fully停止运营的原因也大抵如此。Fully成立于2003年,是全球领先的高端家居产品在线销售平台,提供从家具到灯具等多种产品,服务于设计师和消费者。然而,在高通胀和持续的成本危机的影响下,家居产品的需求也在持续下滑,最终只能在今年4月黯然离场。
毫无疑问,家居行业正进行一轮大洗牌,这个过程中局势会有动荡,但同时也意味着更多的机会。

end
·
未经许可不得以任何形式进行转载
转载请联系:yujie@enec.net
商务合作:ennews8889
推荐阅读
抱团交流
一个集大神卖家与逗趣同行于一体的交流群,扫码添加客服微信(备注“进群”哦)。
目前100000+人已关注加入我们
文章为作者独立观点,不代表AMZ520立场。如有侵权,请联系我们。
