避免下架!亚马逊美国站2大品类开启售前审核
12月29日消息,亚马逊近日向美国站卖家发送了合规政策要求邮件。邮件显示,针对“衣物收纳商品”和“泳池和水疗设施排水盖”品类的合规要求有更新,请卖家及时关注。
据了解,衣物收纳商品是指带有抽屉或铰链门的家具商品。此政策不包括货架商品,如书柜或娱乐家具、办公家具、餐厅家具、珠宝首饰柜、床底抽屉收纳商品、非卧室使用的临时或特殊家具、洗衣收纳或整理商品、床头柜或永久附在建筑物内的内置商品或“衣物收纳箱”。

图源:亚马逊全球开店公众号
值得注意的是,亚马逊要求所有衣物收纳商品均经过检测并符合下列法规、标准和要求:《美国联邦法》第16卷第1261部分或美国材料实验协会F2057-23(衣物收纳商品安全标准);《美国联邦法》第16卷第1303部分(油漆和表面涂层测试中的铅含量);《美国联邦法》第40卷第770部分(复合木制品的甲醛标准);《消费品安全改进法》(铅和邻苯二甲酸盐,如果用于儿童使用)。卖家需要在2024年2月15日前提交合规文件并成功通过审核,否则将面临下架风险。

图源:亚马逊全球开店公众号
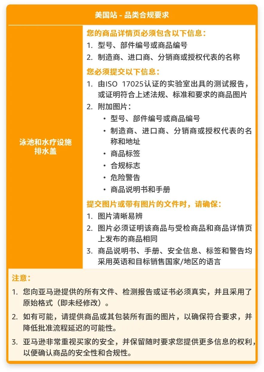
另外,亚马逊要求所有泳池和水疗设施排水盖均经过检测并符合下列法规、标准和要求:《美国联邦法》第16卷第1450部分(《弗吉尼亚州格雷姆·贝克泳池和水疗设施安全法》法规);ANSI/APSP/ICC-162017。
卖家需要在2024年2月16日前提交合规文件并成功通过审核,否则将面临下架风险。

图源:亚马逊全球开店公众号
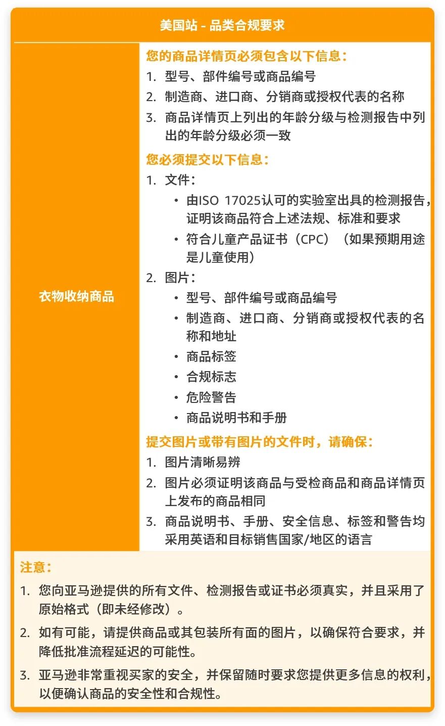
在上述品类商品所需提交的合规文件信息方面,卖家的商品详情页必须包含以下信息:型号、部件编号或商品编号;制造商、进口商、分销商或授权代表的名称;商品详情页上列出的年龄分级与检测报告中列出的年龄分级必须一致。


图源:亚马逊全球开店公众号
卖家还必须提交另一部分的信息。文件有由ISO17025认可的实验室出具的检测报告;证明该商品符合上述法规、标准和要求;·符合儿童产品证书(CPC)(如果预期用途是儿童使用)。图片有型号、部件编号或商品编号;制造商、进口商、分销商或授权代表的名称和地址;商品标签;合规标志;危险警告;商品说明书和手册。
“阅读原文”领跨境学习资料与干货视频
抱团交流
一个集大神卖家与逗趣同行于一体的交流群,扫码添加客服微信(备注“进群”哦)。
目前100000+人已关注加入我们
文章为作者独立观点,不代表AMZ520立场。如有侵权,请联系我们。
