36氪出海·新能源|充电桩2024:向海外、拼渠道、解规则


油换电,是汽车产业已经无法改变的前进轨迹,但在欧洲和美国,作为基建的充电桩似乎还没有“跟上脚步”。OECD 去年曾做过一个调查,欧洲部分国家1/3的受访者表示,其住宅3公里范围内没有充电站。
车多桩少,对围绕着充电做生意的企业来说是个好消息,从卖元器件、硬件,到做充电桩、运营充电桩,甚至开发找桩的第三方平台,这中间充斥着大量机会。
对出海企业,亦然。
但相对于燃油车,电车仍然属于新生事物,行业风向还在快速变幻之中,电车出海淘金的前景尚有不确定性,充电桩出海又如何在挑战与机会之间寻找平衡?
车越来越多,但桩不够
电车与充电桩,像是“鸡与蛋”。
油车换电需要足够的充电桩,电车增加会带动充电需求的上涨,充电更方便又让消费者更愿意买电车。
AFID(Alternative Fuel Infrastructure Directive)建议,每座公共充电桩服务10辆电车,即公共车桩比10:1,然而大部分欧洲国家都没有达到这一标准,美国车桩比甚至更高——16辆车用1座充电桩。
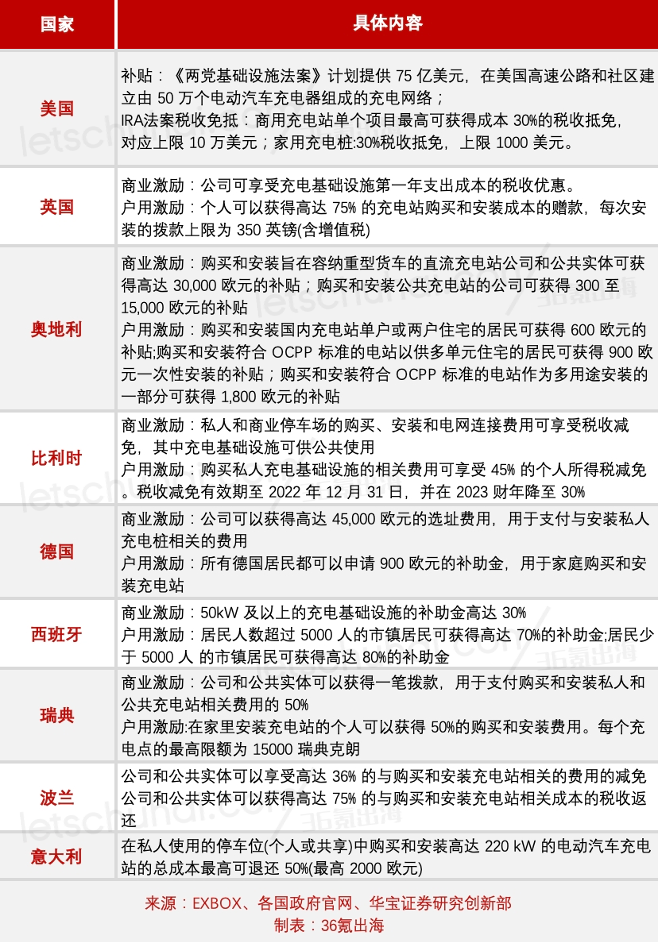
为了让“油换电”提速,早在2019年,欧洲和美国就对充电桩建设发布了政策指引,比如欧盟计划到2025年部署100万个公桩。
然而,欧美市场对充电桩产品的要求严苛,且产品认证周期漫长,加之前期政策又基本以数量为指引,因此充电桩建设和运营并未起大的波澜。
直到 2022 年,针对充电桩的经济补贴政策才真正落地。
出海放量,渠道是核心
Interstellar AC Charger 来源:盛弘股份官网
此外,外形小巧的交流桩也能通过线上(电商、官网)与线下(商超、零售商等)渠道直接面向 C 端客户销售。
主要面向 B 端客户的直流桩,竞争的核心点则在性价比上。天风证券的一份研报中提到,在品质相同或相近的前提下,国产直流桩平均价格约为1元/W以内,ABB 等国际品牌的价格约为2元/W,而我国厂商的毛利率甚至优于海外竞争对手。
桩企出海主流渠道
快充需求带来的想象空间
交流慢桩和直流快桩示意图 图源:优优绿能招股书
甘春明谈到:“充电桩在海外的售后服务是一个巨大挑战,这就要求桩企将产品做得更稳定、维护成本更低,免维护是目前出海桩企的一大竞争点,这很大程度上取决于充电模块的功能指标,所以充电模块还需要进化。”
海外不同国家的电力要求、通信标准、气候条件等也需要桩企去匹配。甘春明补充道:“通用模块厂商能够提供的大多是标准品,但比如在欧洲各个国家就有大功率、智能化、网络平台化等不同功能要求,一些功能需要充电模块去支撑,自研或定制有更高的灵活性。”
此外,占直流桩成本20%的充电枪线也是零部件出口的机会点,尤其是匹配超充桩等的大功率液冷充电枪。
目前,国内液冷充电枪的主要参与者不少,沃尔核材、永贵电器、中航光电等都取得了技术突破,加之国内供应链的完善,液冷充电枪线出海既有技术壁垒,也有成本优势。比如,沃尔核材掌握了大功率液冷充电枪的核心技术,并拥有多项自主知识产权,目前已形成小批量销售。
欧美“关门”,对桩企出海影响大么?
尽管欧美国家想要铺开市场建桩的心情急迫,但对外来桩企的态度并不那么开放了。
今年2月份,美国要求所有获得补贴的充电桩都必须在美国本土制造,从2024年7月开始,所有部件的成本至少有55%在美国国内生产,欧洲则正推进《关键原材料法案》、《新电池法》、“碳税”等政策的落地。
如果这些政策在未来某一天落地,对渴望出海的中国桩企会产生多大影响?
能链智电王阳认为,“从短期看,很多政策还处于过渡期,尚未真正落地实施,对充电桩出口暂时还未产生直接影响,但一旦正式实施,中国企业进入对应的市场,就需要做到合规。如果计划长期发展的话,可以通过投资建厂等方式规避限制政策的风险。”
海外建厂是整个新能源产业的一大趋势,当前欧美市场充电桩市场仍处于蓝海爆发期,即便寻找代工厂或在当地设厂一定程度上提升了成本,头部企业仍然有利可寻。
并且,“充电桩出海涉及到安装、调试、维护和售后服务,这需要本地化的合作伙伴或建立本地服务团队,海外建厂或者寻找本土深度合作伙伴有利于补齐短板,”王阳补充道。
从根本上而言,对海外当地市场、政策的敏感程度是出海企业必备的硬技能之一。甘春明总结道:“对政策风向保持敏感,与行业协会、本地组织、政府部门保持沟通本身就是企业经营的一部分。根据市场需求、规则风向的变化去提前调整业务和产品布局,这种预判即是出海风险所在,也是机会所在。”

加入36氪出海学习交流群
目前,36氪出海学习交流群已经吸引超过13,000位出海人加入,他们来自国内外初创企业、行业巨头、投资机构等。在出海社群里,我们为成员挑选整理每日全球跨境资讯,帮助出海人把握最新动态;定期组织出海交流活动,链接出海生态圈,寻找潜在合作伙伴。欢迎添加36氪出海小助手微信(ID:wow36krchuhai-xzs2)申请入群,一同出海!
抱团交流
一个集大神卖家与逗趣同行于一体的交流群,扫码添加客服微信(备注“进群”哦)。
目前100000+人已关注加入我们
文章为作者独立观点,不代表AMZ520立场。如有侵权,请联系我们。
