信用卡大面积无效后又迎来53000商标爆雷?
点击蓝字 关注我们
大家好,我是奶酪。
信用卡大面积失效问题还没过去,最近又爆出53000+商标爆雷,今天奶酪就来跟大家详细聊一下信用卡和商标的问题以及该如何应对。
话不多说,我们直入主题,如果有想要深入了解的朋友,可以在文末添加奶酪的微信,咱们一起交流经验,解决问题!
01
亚马逊黑五网一破纪录,卖出逾10亿件商品的消息刚出,还有黑五销量激增801%,咱们中国制造称霸韩国电商平台等等,黑五网一看起来就是热热闹闹红红火火,但就是在这个关头,无论是论坛还是奶酪的卖家朋友,却都纷纷出来说自己的亚马逊信用卡无效了!

邮件里说,信用卡失效的原因是账单地址不匹配,按照以往的情况,信用卡无效一般都是信息填写不正确:信用卡地址、信用卡持有人、信用卡卡号、信用卡有效期等等,当卖家信用卡无法扣款、收款,导致无法完成交易,就会出现“信用卡无效”的提醒。
遇到这种情况,大部分卖家都会尝试先换一张新卡,但今年不少卖家尝试这种方式发现还是无效。
这种情况下,奶酪建议卖家朋友不要轻举妄动了,据奶酪所知,这次的亚马逊信用卡失效问题,如果卖家店铺的信用卡不存在问题,那么大概率是亚马逊系统出现问题,随意操作极有可能触发其他审核。
奶酪在这里教给大家几个Tips:
一.点击信用卡界面(核对清楚现在的账单地址)-管理付款方式-编辑信用卡信息,选择新地址,选择美国地址
二.失效商城全部替换一遍。
三.有效后,再编辑信用卡,换回原来的地址就行。
信用卡失效问题用这个方法一般都可以搞定~大家可以试一下。
02

说完信用卡失效的问题,奶酪再跟大家说一下11月28号晚上发生的爆雷事件,美国商标局公布最新补充陈述令:将取消53000+美国商标。

这次事件主要针对的就是mjcz公司,不少卖家都受到了波及。
而据最新消息说,受影响商标数量还在持续上涨。

该公司在29号出来发了申明。

申明的内容大致是这样:
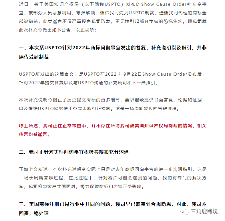
一.USPTO所发出的这篇官文,是USPTO在2022 年9月22日Show Cause Order发布后,针对2022年提交答复以及与USPTO沟通的补充说明和下一步指引。mjcz公司正在正常审查中,不存在所谓被美国知识产权局制裁的情况,相关传言都是谣言。
二.mjcz公司将与客户共进退,竭力保障客户的商标和店铺不受影响。
三.美国商标注册已是行业中共同的问题。
奶酪给大家总结一下,mjcz的意思就是,我们不会跑路、出问题的也不只有我们家,大家都存在这种问题。
不知道自己商标是否在此次事件中的卖家可以通过该网站进行自查:
https://www.amz123.com/tools-baolei
商标在此次爆雷名单里的卖家,奶酪这里有个解决方案。
如果商标已经注册成功,根据过去的经验,商标是不会在短期内就被撤销的,但在第五年到第六年宣誓的时候可能会不予通过,所以如果涉案商标对店铺十分重要的情况下,建议直接用同名商标,找靠谱的商标代理服务商重新申请注册,并且严选产品项目,提供真实的使用证据,注册成功后重新进行备案,将涉案商标撤销备案,并进行平行替换。
涉案商标不重要的情况下,奶酪就建议直接放弃,另行打造新品牌。
03

扫码关注
将会带来更多惊喜
期待共享奶酪
谢谢支持哟!
抱团交流
一个集大神卖家与逗趣同行于一体的交流群,扫码添加客服微信(备注“进群”哦)。
目前100000+人已关注加入我们
文章为作者独立观点,不代表AMZ520立场。如有侵权,请联系我们。
