Temu平台消防类及其他安全用品合规解读&资质上传指引

消防以及其他安全用品是指用于预防、控制和扑灭火灾以及保护自身安全的设备和用品。

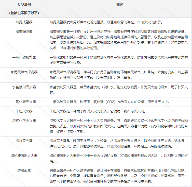
消防及其他安全用品销往各国家/地区市场的,应经过检测并符合对应国家/地区适用法规、标准和要求:

若商品销往其他国家/地区市场的,卖家应确保商品符合销售目的国家/地区适用法律法规规定。
实物图注意事项:
-
需在真实环境中拍摄清晰的产品照片
-
需拍摄清晰的产品标签信息,包括但不仅限于: 产品名称、产品型号、生产商等
*若根据相关法律法规,实物上无须显示上述产品标签信息,那么请将产品标签粘贴于产品或包装上。粘贴标签时要求按照法规规范,紧密粘贴,注意不能影响标签上所有信息的可识别度。

资质证书注意事项:
-
实验室出具的官方UL证书/检测报告,含检测实验室名称、签字或盖章
-
满足相关法规要求/检测标准
-
清晰展示产品具体信息,包括但不仅限于:证书编号、产品名称、产品型号、生产商
-
产品信息需与实物图中的信息一致

实物图注意事项
-
需在真实环境中拍摄清晰的产品照片
-
需拍摄清晰的产品标签信息,包括但不仅限于:产品名称、产品型号、生产商、CE logo等
*若根据相关法律法规,实物上无须显示上述产品标签信息,那么请将产品标签粘贴于产品或包装上。粘贴标签时要求按照法规规范,紧密粘贴,注意不能影响标签上所有信息的可识别度。

资质证书注意事项:
-
实验室出具的官方CE证书以及对应的检测报告,含检测实验室名称、签字或盖章
-
满足相关法规要求/检测标准
-
清晰展示产品具体信息,包括但不仅限于:证书编号、产品名称、产品型号、生产商等
-
产品信息需与实物图中的信息一致

以上内容来源Temu卖家课堂。
需要了解更多马上添加小编为您解答~




抱团交流
一个集大神卖家与逗趣同行于一体的交流群,扫码添加客服微信(备注“进群”哦)。
目前100000+人已关注加入我们
文章为作者独立观点,不代表AMZ520立场。如有侵权,请联系我们。
