如何避开查验“小黑屋”?玩具、服装、电子产品卖家必看
今年美国海关查验趋严绝对是堵在卖家心口的一面大墙。
自8月以来,美国海关对服装、玩具、电子产品、侵权产品、仿牌等进行重点查验。除了瞒报、低报、侵权等情况外,部分产品甚至需要增加溯源流程。货物一旦被查验,情况有两种:
第一,货物合规,检查后放行,时效会有所延误,尤其近期美线海关的查验率持续升高,时效相比以往可能更长;第二,货物不合规,那么很可能面临海关扣货、链接下架甚至店铺关闭的后果。
近期一些国内上市企业的货物被长时间查扣利润暴跌、被迫减产;一些跨境卖家也出现产品溯源标签被海关抄送亚马逊导致链接下架、货物无法达到CPSC的标准被罚没等情况。
因此,相关卖家需要格外重视查验风险。本文主要针对目前的查验情况梳理,希望给卖家一些参考:
海关查验一般查什么?
玩具、服装、电子产品的卖家怎样避开查验“小黑屋”?
被扣货怎么办?如何最大化降低查验率?
海关查验到底在查什么?
网上针对海关查验的内容纷繁复杂,其实简单来说,海关查验主要查收发货人向海关申报的内容是否与真实进出口货物相符。一般包含以下几个方面:
第一,货型和品牌,敏感类产品和侵权产品就很容易被查。比如服装和电子产品,基本属于侵权仿牌产品的重灾区。
第二,关税低申报,每个类目产品的价值在海关的系统里都会有个大概货值范围,低申报被查验的概率极高,一些服装类产品查验也通常是查这个问题。
第三,申报不符,比如产品名称、数量重量、货源地、商品编号等,被查的情况也非常多;
第四,国外例行查验,每年海关会有查验的任务指标,这里也不排除概率性问题。
从今年美线海关查验的情况来看,海关对于货物申报与实际货物符合的关注度会越来越高,卖家也应该重视货物查验,对箱内物品按属性进行分类,并如实告知合作的物流企业准确的品名,加强合作与配合,提高放行率。
服装、玩具、电子产品、
怎样避开查验“小黑屋”?
针对近期海关的高频查验品类来看,儿童玩具、服装、电子类商品已成重点关注对象。那么,这类卖家应该怎么出货,才能避免被关小黑屋?
1
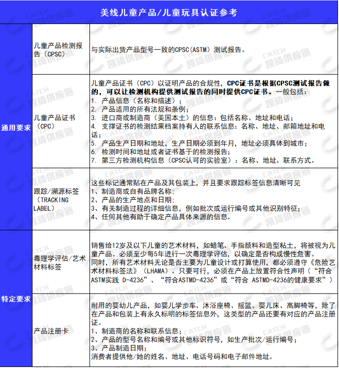
儿童玩具类:3大通用+2类特定要求
儿童玩具算是今年的美线查验届“新贵”,不仅被要求符合美国合规要求,还要质量过硬经得住考验,过海关时通常会要求抽样检测,可以说这类卖家咬牙扛下了今年海关严查的部分火力。
一般而言,儿童玩具类目指的是12岁以下儿童使用的玩具产品,包装、说明书上标有Baby、children、kids、age 1-12这些字样,常见的美国海关编码是950300。
这类产品必须提供测试报告和CPC证书,并在产品上印制溯源标签。光有这些还不够,还要确保符合美国CPSC部门的实验室检验标准,质量要合格。
否则一旦被查,进口商被扣货罚款,CPSC会通知亚马逊CPSC业务部门,可能会引发店铺关停的风险。儿童玩具的认证详情可以参考下图:

(整理:凯琦供应链)
随着儿童玩具类的CPSC查验趋严,卖家们在加强产品质量监管的同时,也要确保提供的资料符合认证需求、吻合实际的产品。
为了更好解决玩具类卖家的需求,凯琦目前也专门开设了玩具快船专线,为卖家提供玩具类产品的合规清关咨询建议,安全快捷,14个工作日提取或签收。如有相关需求,可以咨询您的凯琦业务顾问,或联系公众号后台小助手。
2
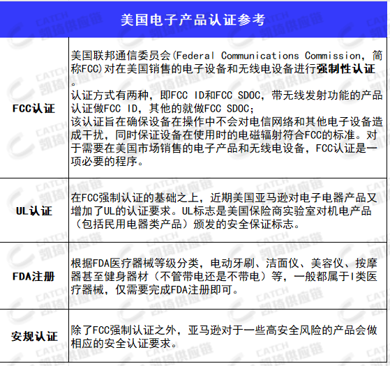
电子产品类:关注FCC标识认证
电子类产品也是美国站售卖火爆的品类之一。一般而言,电子类产品需要核查HDM1、蓝牙授权;被授权方/工厂信息需要体现在外箱/产品包装盒;此外,一旦发现产品或包装有UL标识、FCC标识等,需要提供相关的认证。

(整理:凯琦供应链)
3
服装类:核税补足,货权、新疆棉问题
作为容易卖出高利润的产品,服装和电子类产品向来是低保瞒报、仿牌侵权的重灾区。除了核税补足、避开仿牌等注意事项之外,服装类卖家还需要关注货权确认和美国对于新疆棉问题的禁令,避开此类查验。
另外,在近年来,出口美国的服装尤其冬季服装,因为窒息及伤害风险、烧伤风险及铅/镉/甲醛等含量超标风险被召回或风险预警的频率较高,这给不少商家的出海计划敲响了警钟。这也提醒卖家服装出海需要关注这几点:
①美国《纺织纤维产品识别法》及《羊毛产品标签法》要求进口纺织品及服装必须加施标志或标签,标签必须采用英文标识,且必须符合相关规则。
②服用纺织品的可燃性标准,主要针对服用纺织品(帽子、手套、鞋子例外)。
③儿童睡衣可燃性标准。
一般而言,被扣货大多是报关资料不齐全、低申报、违规物品等原因。海关通常会发通知,并要求在一定时间准备相关文件材料等,要仔细看清通知的内容,注意看问题出在哪里然后及时通知报关行,在报关行的配合下,把这些资料通过报关行发给海关。
发货选凯琦,助您安全出海
以上就是有关近期查验的一些介绍。卖家想要顺利通关,也需要注意选择靠谱的货代合作。
一方面,目前跨境电商出货大多是整柜拼箱,而海关查验一般是针对整条柜子,靠谱有实力的货代能够把控整个柜子的情况,即便被查验,柜子合规的话也能迅速通行;另一方面,靠谱货代对于产品的风险把控较强,规避冲货风险,账号也会更为安全、查验风险较小。
针对查验风险,凯琦目前组建了30+人的专业清关团队,拥有独立的清关团队数据库,申报准确、不瞒报漏报。同时对于市场一些常见的清关风险,我们做到了产品风控、本土bond清关、专品专舱,针对高查验产品有专门的渠道清关。这也是为什么,凯琦的查验率可以常年控制在2%以内。
详细情况,已合作的客户可以咨询您的业务顾问,新客户朋友可以后台留言了解。
抱团交流
一个集大神卖家与逗趣同行于一体的交流群,扫码添加客服微信(备注“进群”哦)。
目前100000+人已关注加入我们
下一篇:干货 | 备战购物季-旺季保证GMC安全的最佳实践,必须收藏!
文章为作者独立观点,不代表AMZ520立场。如有侵权,请联系我们。



