亚马逊卖家必知:这些申诉亚马逊偷偷改了审核机制!
最近,有卖家反馈,商品状况投诉绩效通知改版了。以前打勾确认就可以了。这次变了!
过几分钟刷新之后绩效就消失了。
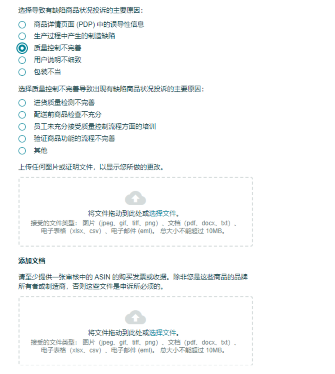
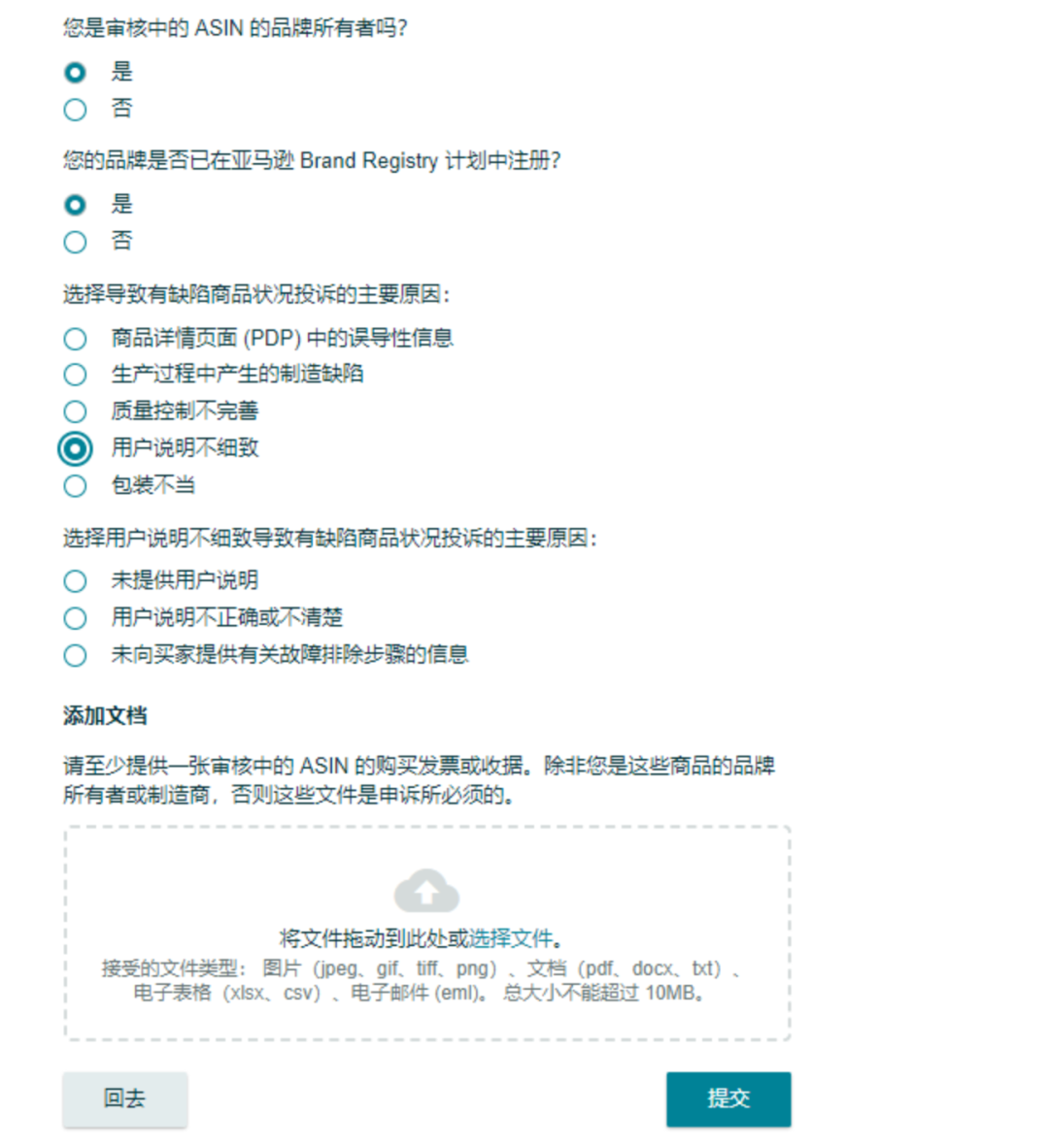
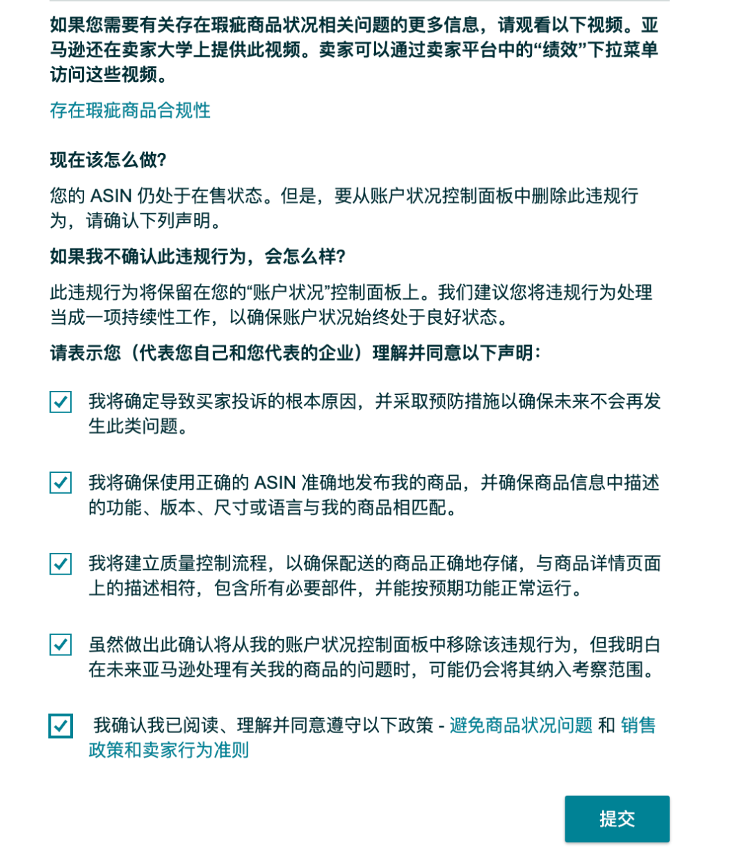
首先,请认真阅读卖家平台关于违规的绩效通知。
√ 买家消息
√ 买家反馈
√ 商品评论
√ 亚马逊商城交易索赔
√ 退货信息
√ “买家之声(Voice of the Customer )”控制面板
Step2:准备申诉材料
end
今日干货分享
想要完整版的朋友,可以分享公众号文章到朋友圈,或

抱团交流
一个集大神卖家与逗趣同行于一体的交流群,扫码添加客服微信(备注“进群”哦)。
目前100000+人已关注加入我们
下一篇:这款亚马逊自发货链接销量一路爆涨,是真趋势还是伪需求?!
文章为作者独立观点,不代表AMZ520立场。如有侵权,请联系我们。
