电商创业,亚马逊品牌备案样品、合同、发票详解,有品牌无品牌,有无UPC/EAN都可以上架产品?
大金链子本期重点回答学员几个问题:
一、品牌备案被拒绝的主要原因是什么?
1、样品不合格,样品应该是注册商标所在类目的样品,比如服饰,你就采购一件T恤就行。样品上面的品牌名最好是刺绣的,1688上面很多这种供应商。注意,不用要求包装上面必须有品牌名。重点是产品上面带有品牌名即可。
2、拍照效果不合格,因为总共只上传5张照片,前面、侧面、里面、后面、带包装再拍一张,高清晰拍摄,同样的一个背景,可以用手拿着拍。
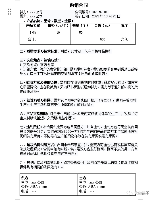
3、采购合同:之前大金链子发了一个合同模板,在这里再发一个模板,把这个模板填写好发给供应商盖章,然后扫描回传给你,你再盖章就行。如果供应商不配合盖章怎么办,很简单,这里可以用到一个生成章的软件http://redmi.work/:至于公章上面那串编码,可以用企查查这种软件查供应商的工商注册号,然后截取最前面10位数,然后最后再随机加3位数,总共设置一个13位数就差不多了。合同上面章的尺寸大小最好一样。

4、采购发票:你在采购样品的时候,就一定要跟供应商谈好,就说我采购一个产品,请帮忙开多少数量多少金额的发票,发票普票就可以的。提供统一社会信用代码给供应商就可以了。
5、合同和发票的日期要一致,产品品名要一致,最好产品品名里面加上品牌的名称。不加也可以通过品牌备案。
6、提交的时候上传商标注册证书PDF文件,填写注册号,上传合同和发票,一般3天左右,亚马逊品牌团队会给你回复,让你提交验证码,验证码找服务商,然后复制回复亚马逊,然后一天以内就品牌备案成功。
7、品牌备案不成功的主要原因:你注册的商标律师被亚马逊制裁了,需要更换律师,更换律师一般500元左右。
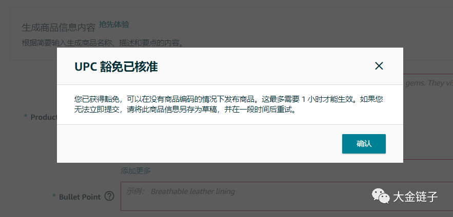
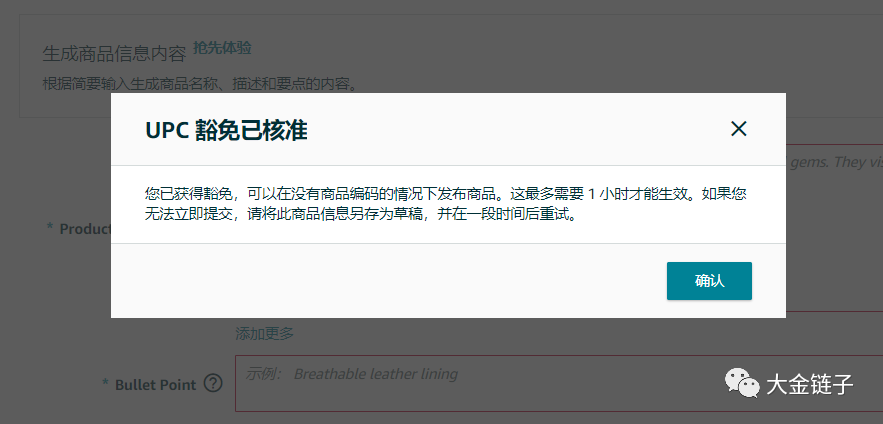
二、有品牌无品牌是否能上架所有类目产品,是否需要购买UPC/EAN?
1、无品牌可以用Generic上架产品,所有类目都可以豁免(豁免的流程之前文章我已经说过了),不需要UPC/EAN就能上架成功。无品牌还可以申请品牌白名单,如果自己不想弄白名单,可以自己买一个长期质保的白名单。

2、有品牌同样如此,所有类目都可以豁免,不需要UPC/EAN就能上架成功。有品牌还可以防止跟卖。
3、有无品牌,只要你的产品给力,也就是避开了同质化竞争,那么你的产品一样可以卖出去。只是容易被跟卖而已。
更多问题,欢迎大家找到大金链子进行咨询和学习。
♡♡♡♡♡♡♡♡♡♡♡♡♡♡♡♡♡♡♡♡♡♡♡♡♡
广告:自发货/FBA精品-学员招募中,价格实惠~
?传统FBM+FBA精品模式:1980学费(FBA/FBM都讲解思路和日常问题解决,不推荐产品和供应商)
?蓝海FBM模式+FBA精品模式:5980学费(目前亚马逊最好的模式,推荐FBM/FBA产品和供应商,供应商帮你发货,不用ERP,佛系收学员,时间宝贵,非诚勿扰,可小刀!!)
?如果想学习PS的,欢迎大家找大金链子咨询!
?自媒体写文章-公众号/BAI家号赚钱新模式,1980学费,选平台、定位、吸粉、变现、运营手把手教你。1个月内即可变现。
♡♡♡♡♡♡♡♡♡♡♡♡♡♡♡♡♡♡♡♡♡♡♡♡♡
抱团交流
一个集大神卖家与逗趣同行于一体的交流群,扫码添加客服微信(备注“进群”哦)。
目前100000+人已关注加入我们
下一篇:又一起香港的国人原告小灯串和电动玩具枪专利维权案件,快看有没你在卖的产品!!!
上一篇:TikTok全球用户达19亿?日销8000单:亚马逊卖家冲进TikTok Shop清货!
文章为作者独立观点,不代表AMZ520立场。如有侵权,请联系我们。
