这项申诉入口变了!如何应对亚马逊瑕疵品投诉?
申诉入口有变

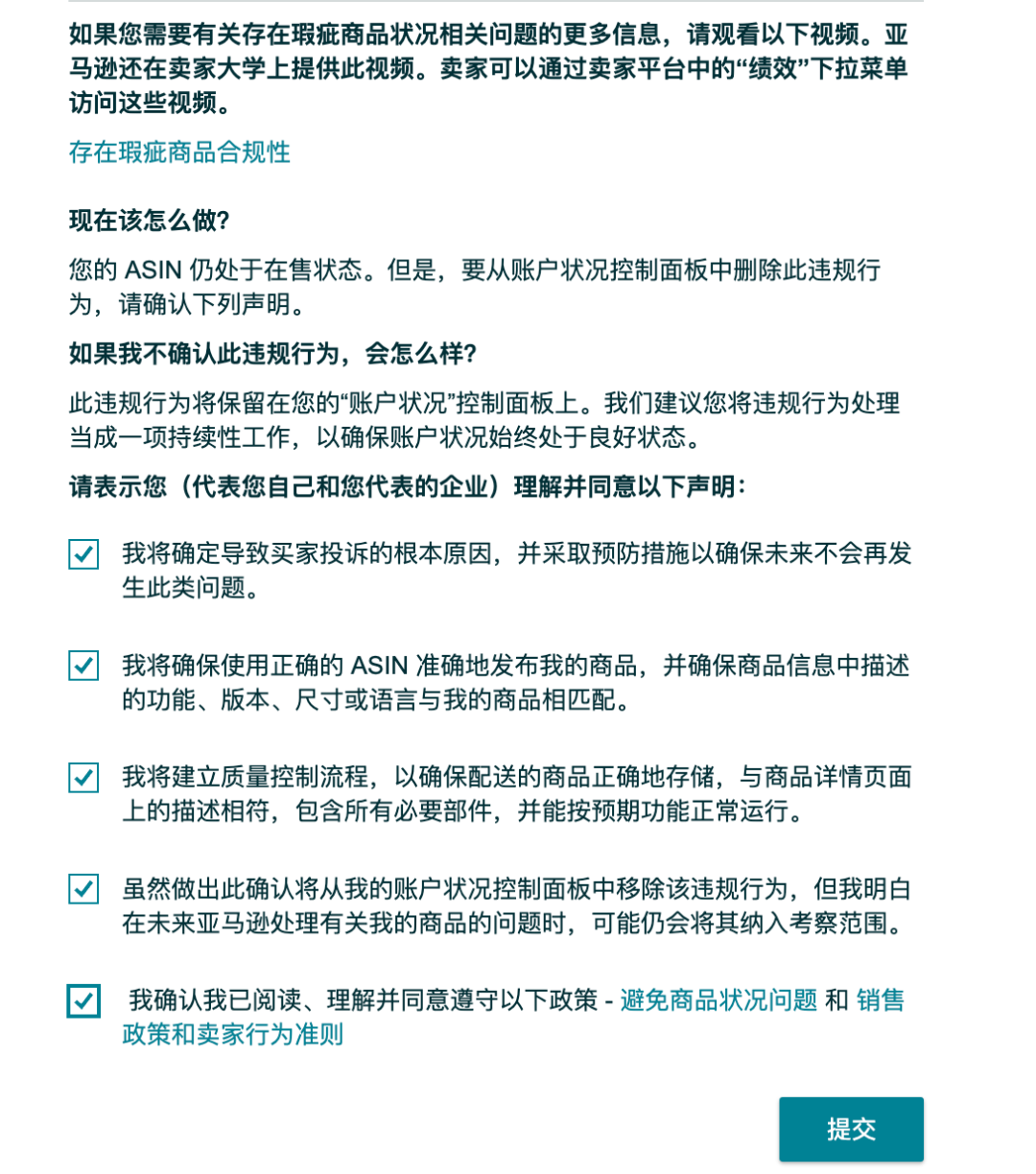
瑕疵品申诉指导
➤1.商品包装有问题,导致运输过程中产品受损;
➤2.商品在运输过程中有破损、丢失等情况;
➤3.产品在打包过程中,存在缺少零件的情况,导致产品无法正常使用;
➤6.买家或同行恶意投诉。
Step 1:找出原因
首先,请认真阅读卖家平台关于违规的绩效通知。根据邮件内容找出被投诉的具体原因;
其次,商品质量投诉均来自于发货完成的订单,卖家应该及时了解买家对自己商品的评价,找出问题商品的销售订单,了解商品问题的具体细节。可以通过以下渠道获取买家的反馈:
√ 买家消息
√ 买家反馈
√ 商品评论
√ 亚马逊商城交易索赔
√ 退货信息
√ “买家之声(Voice of the Customer )”控制面板
Step 2:准备申诉资料
卖家需要按照业绩通知,准备有关文件,包括行动计划书(POA)、以及所标记商品的有效发票(365 天内的开具的真实有效的发票)。
申诉信的思路还是按照这三大步骤来写:
➤导致问题发生的原因。可以结合订单差评和反馈进行分析总结,如工厂生产的产品有瑕疵、发货时质检不严、详情页面描述不准确、产品说明书不详尽等原因来分析;
➤解决问题的具体措施。针对上述的具体原因一一对应措施,如联系买家退款、重发货,指导买家使用产品等,尽力满足买家的需求;修改详情页面描述使用户更好地理解等;
➤避免将来产生这类问题的预防措施。如严格把控产品的质检流程、改进包装、提升仓储管理水平、加强对员工的培训等。
这里有一份瑕疵品申诉模板,需要的小伙伴可添加wenwen956688或后台私信领取~~

模板仅供参考
除了提供切实可行的POA,还要确保发票的有效性与真实性。可以到该网址查询发票:https://inv-veri.chinatax.gov.cn/。发票必须满足以下条件:
在过去365天内的开具
须包括供应商与买方的联系信息,包括姓名、电话号码、地址和网站
必须是真实且未经更改的
不可用非正式的电邮、文件或截图充当发票
以jpg,png,gif,pdf的图式档上传
如果有多张发票,建议统一一个供应商,不然到后面越解释越复杂,亚马逊就会怀疑资料的真实性,进而延长了申诉时效,增加了申诉难度。
Step 3:提交申诉
完成上述准备后,在后台提交申诉即可。
扫码添加客服微信
咨询更多申诉问题
欢迎关注我们的知识星球
享有365天全天候
一对一专员咨询
店铺诊断和高难案例分享
抱团交流
一个集大神卖家与逗趣同行于一体的交流群,扫码添加客服微信(备注“进群”哦)。
目前100000+人已关注加入我们
下一篇:品牌方舟日报|护理品牌Hims & Hers Q3季度营收2.2亿美元;L Catterton对时装品牌ETRO增资1500万
上一篇:【TRO 23-cv-6614】速看!Toy Gun凝胶球喷射枪两项专利维权,这款产品不能再卖!
文章为作者独立观点,不代表AMZ520立场。如有侵权,请联系我们。
