【重要】亚马逊新增2个禁售品类、8个售前审核品类!涉及12个站点!


图片

近期,不少美国站、加拿大站、英国站、法国站、意大利站、德国站以及西班牙站卖家陆续收到了亚马逊合规政策要求邮件,包括美国站对于“发光二极管 (LED) 头灯转换套件”品类,加拿大站对于“木炭”品类,英国、法国、意大利、德国以及西班牙对于“电动交通设备”“电动交通设备配件”“儿童玩具”品类,澳大利站对于“运动补充剂”品类,以及日本站对于“磁力球拼装玩具”“高吸水性树脂玩具(泡大珠玩具)”品类合规要求均有更新,请您及时关注!

图片

在此,小编为大家整理了不同品类合规政策实施及下架的关键时间点,详情可参考下方表格。如果您未在产品下架日期前提交合规文件并成功通过审核,您的产品将面临下架风险,建议您尽快采取行动,完成合规要求!

图片
图片
图片

LED前照灯转换套件是用于机动车的售后照明产品,旨在将机动车辆从卤素灯或HID前照灯升级为LED前照灯。这些套件的主要组件是使用LED阵列技术作为光源的替换光源或灯泡,它取代了最初配备的卤素或HID光源技术。

温馨提醒:从2023年10月31日起,发光二极管(LED)前照灯转换套件的销售将在亚马逊美国商店中受到限制。

LED 前照灯转换套件不符合联邦机动车辆安全标准(FMVSS编号108)。所以卖家不能继续在美国商店出售或分销这些产品。

您可复制以下链接至浏览器,前往查看有关机动车辆法规的更多信息:

1. FMVSS编号108:

https://www.gpo.gov/fdsys/pkg/CFR-2004-title49-vol5/xml/CFR-2004-title49-vol5-sec571-108.xml

2. 汽车和户外动力车帮助页面:

https://sourl.cn/XnkQVN

如果您在亚马逊运营中心还有这些商品的剩余库存,则需要创建移除订单,以便退回或弃置剩余库存。如果您在收到移除通知后30天内没有为受影响的ASIN提交移除订单,亚马逊可能会根据适用于您的商品的服务条款和政策处置这些不可售库存。

图片

此次合规要求更新适用于呼吸贴。呼吸贴是一种多孔或非多孔的胶带,贴在嘴上,通常贴在上下唇上,使人在睡眠时无法轻易打开嘴。目前,市场上销售的呼吸贴用于解决睡眠问题或睡眠障碍,或者解决睡眠期间的异常问题,用于调节通过鼻子的气流。

温馨提醒:亚马逊必须确保买家在亚马逊商城找到的商品品类充足、安全可靠、符合相关法规要求。出于安全考虑,自2023年9月26日起,亚马逊禁止销售呼吸贴。

图片
图片

此次合规要求更新适用于以下9种不同的电动交通设备:

1

滑板车产品

滑板车产品(也称为“自平衡踏板车”或“自平衡电动滑板车”)是一种电动交通设备,有两个轮子,两轮之间有一个踏板,使用者可以站立在踏板上。使用者可以通过移动双脚来控制滑板车产品向前或向后移动。

2

自平衡单轮车

自平衡单轮车使用传感器与电动马达相结合,协助骑乘者在单轮车上保持平衡,这种设备没有手柄供使用者抓握。自平衡单轮车也称为“单轮踏板车”。

3

电动滑板

电动滑板有四个轮子和一个带有动力系统的附加电池组,可以增加扭矩,帮助滑手行进。电动滑板可能有手持遥控器,让骑车人在使用期间控制滑板。

4

电动滑板车

电动滑板车是一种电动交通设备,具有两个或多个轮子、一个踏板、一个便于使用者抓握的垂直杆和相关转向控制部件。电动滑板车有多种类型,包括可折叠踏板车、带支架踏板车和可骑乘踏板车(如轻便电动摩托车)。电动滑板车的行驶距离有限,且最大速度不超过 40 英里/小时。

5

自平衡个人交通设备

自平衡交通设备可能有一个或两个车轮。这些设备由可充电电池组供电,并通过骑车人的转移重心来平衡设备。

6

电动三轮车

电动三轮车是一种有三个轮子的设备,用于个人出行,带有额外的电池和踏板动力系统,可增加扭矩,帮助骑乘者行进。

7

电动自行车

电动自行车是个人出行使用的两轮设备。电动自行车通过加装电池和踏板动力系统来增加扭矩,从而帮助骑乘者行进。

8

电动轻便摩托车和电动自行车

带座椅的可骑乘踏板车(轻便摩托车),有两个或三个轮子,最高速度可达45千米/小时。电动自行车配备了电动马达和踏板作为辅助,最高速度可达25千米/小时。两者均用于个人出行。

9

电动四轮车

电动四轮车是一款四轮轻型电动车,最高速度可达45千米/小时,用于个人出行。

上下滑动查看9种电动交通设备

亚马逊要求所有电动交通设备均经过检测并符合下列法规、标准和要求:

图片

?您可复制下方链接查看符合性申明(DoC)的具体要求:

https://europa.eu/youreurope/business/product-requirements/compliance/technical-documentation-conformity/index_en.htm

亚马逊要求所有电动交通设备均经过检测并符合下列法规、标准和要求。

?您可复制下方链接至浏览器查看英/法/德/意/西站点的电动交通设备帮助页面,以获得详细信息:

1

英国-电动交通设备帮助页面

https://sellercentral.amazon.co.uk/help/hub/reference/external/GMUW6CKYLY4AP8MK?locale=zh-CN

2

法国-电动交通设备帮助页面

https://sellercentral.amazon.fr/help/hub/reference/external/GMUW6CKYLY4AP8MK?locale=zh-CN

3

意大利-电动交通设备帮助页面

https://sellercentral.amazon.it/help/hub/reference/external/GMUW6CKYLY4AP8MK?locale=zh-CN

4

德国-电动交通设备帮助页面

https://sellercentral.amazon.de/help/hub/reference/external/GMUW6CKYLY4AP8MK?locale=zh-CN

5

西班牙-电动交通设备帮助页面

https://sellercentral.amazon.es/help/hub/reference/external/GMUW6CKYLY4AP8MK?locale=zh-CN

上下滑动复制英/法/德/意/西的帮助页面链接

温馨提示:请您在2023年11月23日前提交合规文件并成功通过审核,否则将面临产品下架风险。

图片

此次合规要求更新适用于以下两种不同的电动交通设备配件:

1

电动交通设备的电池

电动自行车或电动滑板车的独立替换电池。电动交通设备的电池包括作为电动自行车或电动滑板车配件单独销售的任何(原装或非原装)电池。

注意:某些类型的替换电池没有CE或UKCA标志。此类商品不符合在亚马逊商城销售的要求。示例:没有额外电子设备(如过充电保护装置)的独立锂离子电池。

2

电动交通设备的充电器

电动自行车或电动滑板车的独立充电器。电动交通设备的充电器包括作为电动自行车或电动滑板车配件单独销售的任何(原装或非原装)充电器。

上下滑动查看2种电动交通设备配件

亚马逊要求所有电动交通设备配件均经过检测并符合下列法规、标准和要求:

图片

?您可复制下方链接至浏览器查看英/法/德/意/西站点的电动交通设备配件帮助页面,以获得详细信息:

1

英国-电动交通设备配件帮助页面

https://sellercentral.amazon.co.uk/help/hub/reference/external/G7HM69VDEMRW7TPE?locale=zh-CN

2

法国-电动交通设备配件帮助页面

https://sellercentral.amazon.fr/help/hub/reference/external/GMUW6CKYLY4AP8MK?locale=zh-CN

3

意大利-电动交通设备配件帮助页面

https://sellercentral.amazon.it/help/hub/reference/external/G7HM69VDEMRW7TPE?locale=zh-CN

4

德国-电动交通设备配件帮助页面

https://sellercentral.amazon.de/help/hub/reference/external/G7HM69VDEMRW7TPE?locale=zh-CN

5

西班牙-电动交通设备配件帮助页面

https://sellercentral.amazon.es/help/hub/reference/external/G7HM69VDEMRW7TPE?locale=zh-CN

上下滑动复制英/法/德/意/西的帮助页面链接

温馨提示:请您在2023年11月23日前提交合规文件并成功通过审核,否则将面临产品下架风险。

图片

本政策适用的儿童玩具定义为:供14岁或以下儿童在学习或玩耍时使用的商品。

玩具商品根据以下标准被确定:

?商品包装上标示的年龄分级表明该玩具专供14 岁或以下儿童使用;

?在商品的包装、展示、促销或广告中,均显示该商品适合 14 岁或以下儿童使用。

亚马逊要求所有其他儿童玩具均经过检测并符合下列法规、标准和要求:

图片

?您可复制下方链接至浏览器查看英/法/德/意/西站点的儿童玩具安全指令具体要求:

1

英国-玩具安全指令

https://sellercentral.amazon.co.uk/gp/help/external/GJ42UXNKWUNT5BHA?locale=zh-CN

2

法/德/意/西-玩具安全指令

https://sellercentral.amazon.co.uk/help/hub/reference/external/GJ42UXNKWUNT5BHA?locale=en-GB

?您可复制下方链接至浏览器查看英/法/德/意/西站点的儿童玩具帮助页面,以获得详细信息:

1

英国-儿童玩具帮助页面

https://sellercentral.amazon.co.uk/help/hub/reference/external/GKJRA3FRPRKVBJJS?locale=zh-CN

2

法国-儿童玩具帮助页面

https://sellercentral.amazon.fr/help/hub/reference/external/GKJRA3FRPRKVBJJS?locale=zh-CN

3

德国-儿童玩具帮助页面

https://sellercentral.amazon.de/help/hub/reference/external/GKJRA3FRPRKVBJJS?locale=zh-CN

4

意大利-儿童玩具帮助页面

https://sellercentral.amazon.it/help/hub/reference/external/GKJRA3FRPRKVBJJS?locale=zh-CN

5

西班牙-儿童玩具帮助页面

https://sellercentral.amazon.es/help/hub/reference/external/GKJRA3FRPRKVBJJS?locale=zh-CN

上下滑动复制英/法/德/意/西的帮助页面链接

温馨提示:请您在2023年10月15日前提交合规文件并成功通过审核,否则将面临产品下架风险。

图片

本政策适用的木炭定义为由无定形碳组成的黑色或深色多孔固体,通过在空气较少的烘炉中缓慢燃烧木材、骨头或其他有机物质制得。本政策适用于家用烹饪或取暖用的木炭。

要在亚马逊商城发布木炭商品,您必须提交相应图片,证明商品符合《木炭法规》(SOR/2016-178)中的要求

?您可复制下方链接至浏览器查看《木炭法规》(SOR/2016-178)中的要求具体要求:

https://sellercentral.amazon.co.uk/gp/help/external/GJ42UXNKWUNT5BHA?locale=zh-CN

此外,您还必须向亚马逊提供商品的制造商或独立贴标方(分销商)的名称。

温馨提示:请您在2023年11月25日前提交合规文件并成功通过审核,否则将面临产品下架风险。

图片

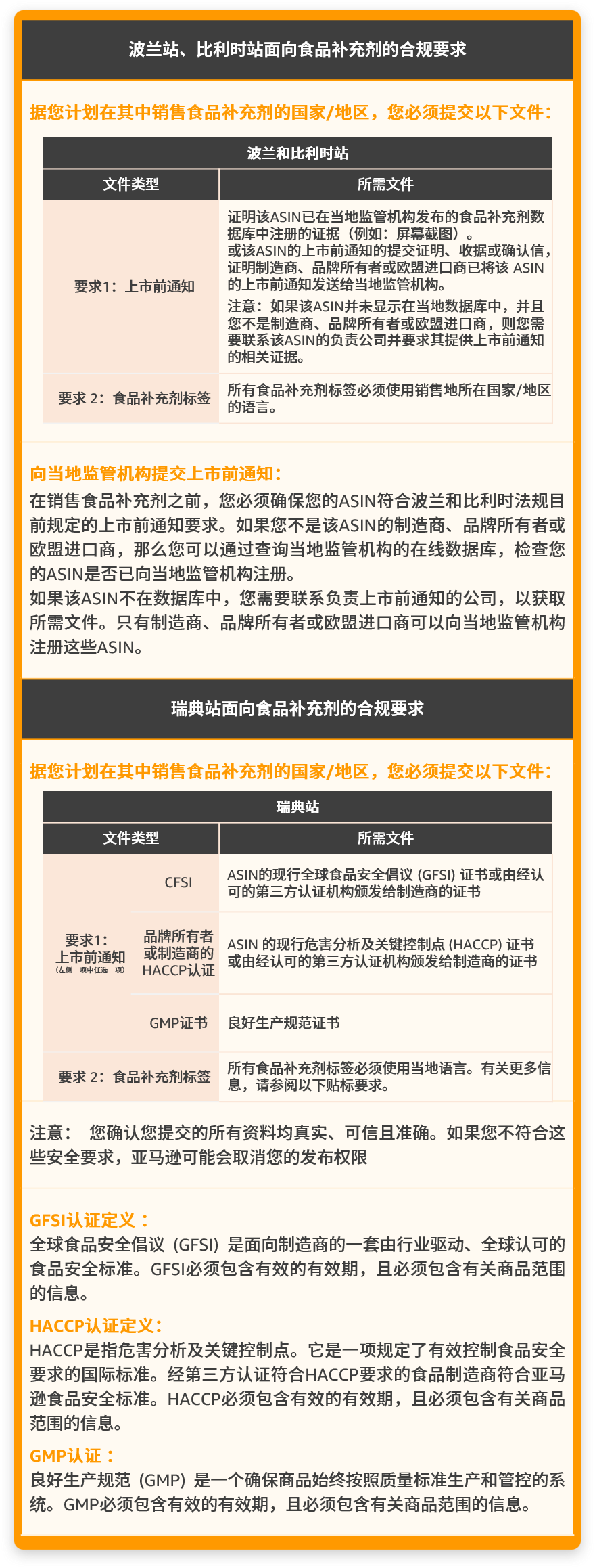
此合规要求更新适用的食品补充剂定义为:对日常膳食起到补充作用的食品。补充剂中含有具有营养或生理影响的成分,意味着其可对人体产生物理作用。维生素、矿物质、微量元素、氨基酸、纤维、植物或草本提取物等都属于食品补充剂。

欧盟要求为确保这些商品可安全使用,其成分和描述需要遵守多项不同的法律法规要求,其中主要的法律文件是欧盟第2002/46/EC号指令

?您可复制下方链接至浏览器查看指令要求:

http://data.europa.eu/eli/dir/2002/46/2017-07-26

该指令由欧盟各成员国的国家立法机关实施,因此每个司法管辖区的实施方法可能略有不同。例如,关于食品补充剂的构成和食品补充剂中可以包含哪些成分,各国就有不同解读。

食品补充剂以剂量形式出售,如片剂、胶囊、包衣片,或用于按可测量的小剂量摄入的粉末和液体。与常规食品不同的是,食品补充剂需要告知消费者推荐的剂量以及其他强制性信息和警告,例如,应将其存放在儿童接触不到的地方。

?您可复制下方链接至浏览器查看更多欧盟食品补充剂相关具体要求:

1

波兰-食品补充剂帮助页面

https://sellercentral.amazon.pl/help/hub/reference/external/G202156050?locale=zh-CN

2

瑞典-食品补充剂帮助页面

https://sellercentral.amazon.se/help/hub/reference/external/G202156050?locale=zh-CN

3

比利时-食品补充剂帮助页面

https://sellercentral.amazon.com.be/help/hub/reference/external/G202156050?locale=zh-CN

上下滑动复制波兰/比利时/瑞典站的帮助页面链接

温馨提示:请您在2023年11月18日前提交合规文件并成功通过审核,否则将面临产品下架风险。

图片

此合规要求更新适用的运动补充剂定义:旨在帮助人们在锻炼前后或锻炼过程中更有效地补充体力。此类商品涉及广泛,通常宣称可以在运动、健身或娱乐过程中起辅助作用,专为帮助运动人群实现特定的营养或绩效目标(如提高肌肉质量)定制。

亚马逊澳大利亚商城运动补充剂政策:

补充剂在澳大利亚境内涵盖一系列商品,包括维生素、矿物质、运动营养品(如蛋白粉)以及可能提高营养和绩效的其他商品在澳大利亚,补充剂可能作为食品或药品受到监管,具体取决于多种因素,包括商品的成分、营销声明以及商品的呈现方式(包括剂型,例如片剂或粉剂)。

卖家应负责确定所提供的运动补充剂根据澳大利亚法律的规定是否属于食品或药品。分类取决于商品的成分、营销声明、剂型(例如胶囊剂、片剂和液剂)以及买家是否可能因其呈现方式而认为商品可供治疗使用。

2020年9月23日,澳大利亚政府根据《医疗用品法》(1989 年)第 7(1) 款发布了一项声明,阐明运动补充剂在澳大利亚属于医疗用品(药品),原因如下:

?其成分对消费者而言存在较高风险;

?以片剂、胶囊剂或丸剂形式呈现(2023 年11月30日当天或之后);

?使用、宣传或出售的目的是用于治疗或可能用于治疗。

符合上述声明的商品必须在澳大利亚医疗用品登记 (ARTG) 数据库中登记,然后才能在澳大利亚供应。

?有关更多信息,您可复制下方链接至浏览器查看:

1

澳大利亚运动补充剂法规变更

https://www.tga.gov.au/resources/resource/guidance/changes-regulation-sports-supplements-australia

2

澳大利亚医疗用品登记 (ARTG) 

https://www.tga.gov.au/resources/artg

温馨提示:请您在2023年11月7日前提交合规文件并成功通过审核,否则将面临产品下架风险。

图片

此合规要求更新适用的的磁力球拼装玩具定义为:利用磁石和磁石间的吸引力来拼装组合成不同的形状以用于娱乐的产品

构成产品的单个磁石或包含磁石的零部件的尺寸小于法律规定的情况,需要提交安全认证材料。然而,为确认产品或零部件的尺寸,亚马逊可能会要求您提供相关证明文件或信息等。

?有关产品尺寸的详细信息,您可复制以下链接至浏览器,参考日本经济产业省相关条例的规定。

https://www.meti.go.jp/policy/consumer/seian/shouan/contents/shourei_ookisa.pdf

亚马逊要求所有磁力球拼装玩具均经过检测并符合消费用品安全法(PSC)。

?您可复制以下链接至浏览器,查看具体法规要求:

https://www.japaneselawtranslation.go.jp/law/detail/?id=1838

温馨提示:请您在2023年11月11日前提交合规文件并成功通过审核,否则将面临产品下架风险。

图片

此合规要求更新适用的的高吸水性树脂玩具(泡大珠玩具)定义为:使用高吸水性树脂材料(吸水后可膨胀的合成树脂)制作的玩具。通常叫做泡大珠玩具。产品吸水前的尺寸小于法律规定的情况,需要提交安全认证材料。然而,为确认产品或零部件的尺寸,亚马逊可能会要求您提供相关证明文件或信息等

?有关产品尺寸的详细信息,可复制以下链接至浏览区,参考日本经济产业省相关条例的规定:

https://www.meti.go.jp/policy/consumer/seian/shouan/contents/shourei_ookisa.pdf

亚马逊要求所有高吸水性树脂玩具(泡大珠玩具)均经过检测并符合消费用品安全法(PSC)。

?您可复制以下链接至浏览器,查看具体法规要求:

https://www.japaneselawtranslation.go.jp/law/detail/?id=1838

温馨提示:请您在2023年11月11日前提交合规文件并成功通过审核,否则将面临产品下架风险。

图片

卖家需要根据所售品类,及时将相关合规信息上传至亚马逊卖家平台!此外,如果您认为您的商品被错误地归类为禁售商品,可前往亚马逊卖家平台提交申诉。

图片

您可通过下方表格,详细了解各站点对应品类商品所需提交的合规文件信息:

图片

?您可复制以下链接前往浏览器,了解更多有关CE标志和UKCA标志的内容:

1

CE标志

https://sellercentral.amazon.co.uk/help/hub/reference/external/G3NRFVS4YUYRQ85J

2

UKCA标志

https://sellercentral.amazon.co.uk/help/hub/reference/external/G3NRFVS4YUYRQ85J

上下滑动查看电动交通设备及其配件的合规要求

图片

?您可复制以下链接前往浏览器,前往更多官方合规网页:

1

国际标准化组织(ISO)17025 

https://www.iso.org/ISO-IEC-17025-testing-and-calibration-laboratories.html

2

欧盟委员会玩具安全指南

https://single-market-economy.ec.europa.eu/sectors/toys/toy-safety/guidance_en

3

欧盟委员会向欧盟市场投放玩具

https://single-market-economy.ec.europa.eu/sectors/toys/placing-toys-eu-market_en

4

欧盟委员会玩具安全协调标准

https://single-market-economy.ec.europa.eu/single-market/european-standards/harmonised-standards/toy-safety_en

5

欧盟委员会技术文件和欧盟符合性声明

https://europa.eu/youreurope/business/product-requirements/compliance/technical-documentation-conformity/index_en.htm

上下滑动查看儿童玩具的合规要求

图片

上下滑动查看木炭的合规要求

图片

?您可复制以下链接前往浏览器,获取更多国家/地区监管机构的资源:

1

负责接收补充剂上市前通知的波兰有关部门

https://powiadomienia.gis.gov.pl/esp/

2

负责接收补充剂上市前通知的比利时有关部门

https://www.health.belgium.be/en/food/specific-foods/food-supplements-and-enriched-foodstuffs/commercialisation

上下滑动查看食品补充剂的合规要求

图片

上下滑动查看食品补充剂限制

图片

上下滑动查看运动补充剂的合规要求

图片

?您可复制以下链接前往浏览器,获取官方法规链接:

1

PSC: 消费用品安全法(日语)

https://www.meti.go.jp/policy/consumer/seian/shouan/act_outline.html

2

PSC: 消费用品安全法(英语)

https://www.japaneselawtranslation.go.jp/law/detail/?id=1838

上下滑动查看日本站品类合规要求

图片

如您想针对美国站“发光二极管 (LED) 头灯转换套件”商品,加拿大站“呼吸贴”商品,日本站“磁力球拼装玩具”“高吸水性树脂玩具(泡大珠玩具)”商品,澳大利亚站“运动补充剂”商品以及英国站、法国站、意大利站、德国站、西班牙站“电动交通设备及配件”“儿童玩具”商品提交文件或就合规性要求提出申诉,请参阅如下提交信息:

如果您认为您在美国站销售的商品被错误地分类为发光二极管 (LED) 头灯转换套件,请通过电子邮件将以下信息提交至rp-core-pre-enforcement-appeals@amazon.com

在主题栏中注明 “LED前照灯——识别不正确”

您认为被错误分类的ASIN列表

可证明ASIN分类错误的证据

如果认为您在加拿大站销售的商品被错误地分类为呼吸贴,请将以下信息提交至highrisk-childsafety@amazon.com

您认为被错误分类的ASIN的列表

您认为ASIN被错误分类的理由

? 证明ASIN被错误分类的证据

如果认为您在英国站销售的商品被错误地分类为禁售商品,请将以下信息提交至highrisk-childsafety-eu@amazon.co.uk

您认为被错误分类的ASIN的列表

您认为ASIN被错误分类的理由

? 证明ASIN被错误分类的证据

如果认为您在法国站、德国站、意大利站、西班牙站销售的商品被错误地分类为禁售商品,请将以下信息提交至highrisk-childsafety-eu@amazon.co.eu

您认为被错误分类的ASIN的列表

您认为ASIN被错误分类的理由

? 证明ASIN被错误分类的证据

如果您在英国站、法国站、德国站、意大利站、西班牙站销售的电动交通设备相关商品提交文件或就合规性要求提出申诉,请将相关信息发送至eu-e-mobility@amazon.co.uk

如果您在澳大利亚站销售的运动补充剂相关商品提交文件或就合规性要求提出申诉,请将相关信息发送至sportssupplement@amazon.com.au

亚马逊网站上销售的磁力球拼装玩具均须符合指定的认证标准。要在亚马逊商城销售这些商品,您必须将以下信息和文件提交至此电子邮件地址进行申请:child-safety@amazon.co.jp

亚马逊网站上销售的高吸水性树脂玩具(泡大珠玩具)均须符合指定的认证标准。要在亚马逊商城销售这些商品,您必须将以下信息和文件提交至此电子邮件地址进行申请:child-safety@amazon.co.jp

上下滑动查看对应站点的合规文件提交/申诉方式

为单个商品提交合规文件或申诉



Step1

登录亚马逊卖家平台,点击“绩效 > 账户状况”

图片

(点击查看大图?)



Step2

在“账户状况”页面的右下角,点击“管理您的合规性 > 商品合规性请求”,并找到您要采取措施的商品,点击对应的“添加或申诉合规性”按钮;

图片

(点击查看大图?)



Step3

?如欲提供合规文件和信息,请点击“提供文件”

?如欲上传文件,请拖放文件,或打开浏览窗口以选择文件;

?如欲进行申诉,请点击“申诉请求”,并从下拉菜单中选择相应的“申诉原因”,输入为您的申诉提供支持或对您的申诉进行澄清所需的其他注释信息;

图片

(点击查看大图?)



Step4

点击“提交”,以发送您提交的信息供亚马逊审核。

注意:上传文件时,您必须提供该ASIN的所有必要文件。系统不允许仅提交部分文件,否则您的提交将会被系统拒绝。

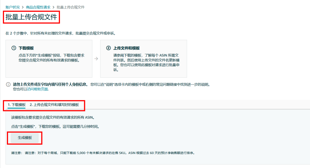
批量提交合规文件或申诉



Step1

登录亚马逊卖家平台,点击“绩效 > 账户状况”

图片

(点击查看大图?)



Step2

在“账户状况”页面的右下角,点击“管理您的合规性 > 商品合规性请求”,并找到您要采取措施的商品,点击对应的“添加或申诉合规性”按钮;

图片

(点击查看大图?)



Step3

点击“上传合规文件 > 生成模板”,以下载包含您所有有效请求的模板;

图片

(点击查看大图?)



Step4

填写完模板后,点击“上传合规文件和填写好的模板”选项卡:

?上传您在模板中为相关ASIN列出的文件,您可以拖放文件,也可以打开浏览窗口选择文件;

?点击“选择文件”以上传填写完毕的模板;



Step5

点击“提交”,以发送您提交的信息供亚马逊审核。

注意:您向亚马逊提供的所有文件、检测报告或证书必须真实采用原格式(即未经修改)。

图片
图片

在选品阶段,您可以使用合规性参考(Compliance Knowledge Portal,简称CKP)工具,随时了解上架新品及拓展品类的相关合规政策,查询在亚马逊销售的高风险产品类型(如儿童玩具、吹风机、灯具、充电宝等)的合规要求和解决方案,并为您提供精选的合规服务商信息,方便您挑选合规解决方案。

合规性参考工具

4大优势助您轻松合规!

?一站呈现,涵盖多类型合规政策

?覆盖面广,提供国内外专业服务商

?无需跳转注册,轻松查看多国合规要求

?操作方便,可在卖家平台直接使用

?您可复制以下链接至浏览器,登录亚马逊卖家平台,使用“合规性参考”工具:

https://sellercentral.amazon.de/ckp?ref=ckp_pc_wechatpost

?您也可通过以下路径访问“合规性参考“工具:登录亚马逊卖家平台,点击“绩效” > “账户状况” > “管理您的合规性” > “合规性参考”,通过“关键词/选择商品类型/HS代码搜索”三种方式查找商品。

图片

(点击查看大图?)

更多详情可参见?《免费使用!亚马逊合规神器“合规性参考”在日本站正式上线》

图片

在运营过程中,您可以使用管理您的合规性(Manage Your Compliance,简称MYC)工具,帮助您上传合规性文件,全方位管理在架商品合规事项,及时解决合规问题,轻松简单地应对合规要求。2023年“管理您的合规性”工具还将新增“生产者责任延伸(EPR)”和“欧盟商品安全法规(GP)”等合规政策介绍,连接合规服务商网络集成,实现服务商线上沟通。

?您可通过以下路径访问“管理您的合规性”工具:登录亚马逊卖家平台,点击“绩效” > “账户状况” > “管理您的合规性”。

图片

(点击查看大图?)

更多详情可参见?《产品不属于限制商品却被下架?!亚马逊免费合规神器助您快速排“雷”!》

预约直播

近期热点

图片
图片

参与投票

请参与投票告诉小编这篇文章是否给您带来帮助吧。若您认为没有帮助,请务必在文末给小编留言原因以及想看的内容,帮助小编为大家提供更好的内容。

图片


抱团交流

一个集大神卖家与逗趣同行于一体的交流群,扫码添加客服微信(备注“进群”哦)。

目前100000+人已关注加入我们

下一篇:错过等一年!2023亚马逊官方讲堂特训营又有新花样!

上一篇:2023云栖大会:属于开发者的狂欢

文章为作者独立观点,不代表AMZ520立场。如有侵权,请联系我们。

亚马逊全球开店

亚马逊全球开店官方公众号,致力于为中国跨境卖家提供最新,最全亚马逊全球开店资讯,运营干货分享及开店技巧。

    积分排行* 30分钟更新一次
尾页