亚马逊品牌审查政策大变!手把手教你不再被封杀/误判
-END-
前段时间,在大规模品牌核查行动后,诸多无辜卖家遭到了牵连,苦寻多种途径仍然恢复品牌无果。好在亚马逊目前不仅自动恢复了部分卖家的品牌,还开始放宽了相关的品牌申诉限制,不少卖家反映申诉通过率变高了。
近期如果因为品牌滥用还没恢复的卖家,可以尝试以下方式来自行申诉。
01
如何进行品牌申诉
自查品牌滥用思路:
遇到品牌滥用,需要先分析是备案店铺的问题,还有授权店铺的问题;是店铺绩效问题,还是误投诉导致的,以下是知无不言卖家总结的品牌滥用自查思路,希望能帮助到各位:
备案的账号有没有绩效问题
品牌授权的其他店铺有无绩效问题,有无被封的情况
是否是uspto 作废商标
是否赶过跟卖,是否投诉过别人,投诉权限之前被取消
新品牌还是老品牌,目前标是TM还是R标
之前店铺有无备案过其他商标被移除
品牌账号是不是长时间没有登录
据业内人士透露,亚马逊最新一轮的品牌核查会比之前的更加严格。 而回顾今年以来的品牌滥用扫号潮,导致品牌滥用的原因颇多,除新店铺权重较低、赶跟卖导致的品牌滥用外,其中讨论度最高的,莫过于网传的“黑律师名单”。
亚马逊的品牌备案要求卖家成功向美国专利商标局( USPTO ) 注册商标后才能申请,而USPTO要求在外国定居的申请人或注册人由美国持照律师代表注册商标。所以,大多数卖家只能通过美国律师来完成商标的注册。
值得注意的是,申诉前一定要搞清楚,律师是否存在(被拉黑/被制裁/有无资质)等问题,否则亚马逊是不会通过申诉的,即使通过后,也有很大概率会再被封。如果发现律师问题都需要去更换再去申诉,如何查律师制裁和资质的网站操作。
02
律师资质查询
很多卖家品牌备案时因律师问题被拒,那我们如何查律师是否有违规?



2、查询商标状态是否异常:https://tsdr.uspto.gov/


03
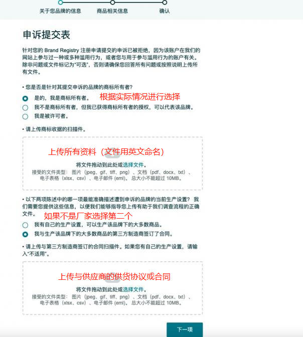
品牌申诉所需材料证明
自有品牌提供商标受理通知书、商标证书等文件。如果商标所有人与店铺不一致,还可以提供商标授权书;
品牌官网的销售链接,以证明自己是合法销售该品牌产品的;
产品图片和包装图片,清晰展示品牌标识的实拍图;
真实的采购增值税发票等购买证明;
供应商的合同或供货协议,其中需要体现品牌名;
店铺的营业执照;(如果是法人申请得再加上个人身份证)
店铺绩效截图,以证明自己的店铺在合规运营。
04
品牌申诉的过程后台操作
打开亚马逊后台品牌申诉入口:
若申诉只有以下页面,直接把申诉模板里面内容填写进去即可,其他资料暂时不用提供。
注意
①申诉资料上传位置要准确,产品图不能p,否则有可能会被拒绝,申诉入口消失。
②不要频繁申诉,一两次不过又没有其他资料的,要找专业人士解决,不要一直申诉,导致拒死。
③申诉资料提交后,若收到视频认证邮件,卖家可准备好资料进行视频认证,资料准备充足一般都可以审核通过。
如何更快、更顺利完成备案?
卖家们记得事先做好以下措施,配合亚马逊的调查:
店铺绩效先检查是否正常,若有异常先解决处理好;
品牌注册持有信息最好跟店铺的公司或法人信息一致;
卖家最好自己准备备案所需的产品图,产品或产品包装打标,看起来不要像是p的、清晰即可,尽量不要用p的图;
备案过程填写信息最好按照最新的备案流程来操作填写;
找正规的代理机构,正规的持牌律师协助进行备案操作;
做好品牌隔离措施,一个品牌只备案到一个店铺上;
不要频繁使用品牌投诉,确定侵权再进行投诉。
对于上述内容需要品牌申诉教程PDF文档+律师黑名单的卖家朋友,可以添加小吒(下方微信)领取。
“阅读原文”领跨境学习资料与干货视频
抱团交流
一个集大神卖家与逗趣同行于一体的交流群,扫码添加客服微信(备注“进群”哦)。
目前100000+人已关注加入我们
下一篇:Nox聚星Brand榜(Q3):芭比逆袭Minecraft成为榜首,粉色风暴席卷全球!
文章为作者独立观点,不代表AMZ520立场。如有侵权,请联系我们。




