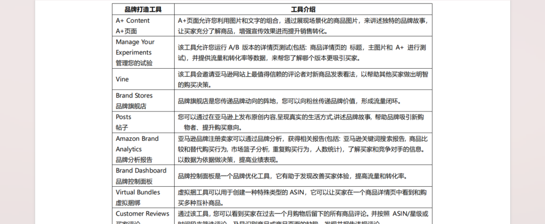
亚马逊新品推广期,如何安全快速增加Review?
那什么是亚马逊测评呢?
亚马逊测评就是亚马逊卖家通过真实购买物品来获取亚马逊平台买家的综合服务点评。详细点说呢,就是亚马逊卖家通过发布商品信息,联系亚马逊买家,通过亚马逊软件进入商铺进行选购商品,让买家收到商品后,让其对卖家本身以及其产品包括:产品本身质量、产品外观要求、卖家服务态度以及物流收货体验等等一系列服务,进行留下优质真实的综合评价。
这些真实评价在亚马逊卖家管理系统中被称作为“Review”、“Feedback”。它符合任何电商平台的规则,是买家、电商平台、卖家都能认可的一种获取评论方法。
那亚马逊新品推广期,如何快速增加Review?
马逊新品推广是所有跨境卖家重视的一部分,很多卖家由于操作不当导致新品夭折。很多爆款都是在前期就做好一切的准备工作,才爆单的,店铺新品推广之前卖家应该熟悉市场现状,预测产品生命周期,在发育期、上升期、成熟期、衰退期,及时运用不同策略调整运营。
方法一:流量池前端入口引流
方法二:私域流量池的购买
方法三:红人推广
方法四:真人测评
这就是卖家最喜欢的测评,但是实际上真人测评中目前大概可以分为两类:
(1) 真人好评(职业测评师)
(2) 真人测评
海外真人买手,经过服务商profile筛选剩余多数为自然人买家,购买的账户都是他们自己的常用账户,账户安全性和权重都比较优质。唯一不同的是这种方式的Review是由买家来真实评定的,他觉得好就给你一个很满意的Review,但是觉得不好可能甚至会给差评。
每日干货
今天给大家分享亚马逊品牌审核滥用相关解答 要清晰完整版本朋友,可以分享公众号文章到朋友圈或发到2个250人以上的亚马逊卖家交流群,24小时后找苏苏领取。
加入星球获取海量亚马逊干货资料
每天10:30准时分享新的干货还有多年亚马逊经验运营为你解答问题
需要亚马逊站外推广,赶跟卖,类目审核,A+,主图上视频,首页无差评等服务欢迎大家加苏苏咨询噢~
抱团交流
一个集大神卖家与逗趣同行于一体的交流群,扫码添加客服微信(备注“进群”哦)。

目前100000+人已关注加入我们












下一篇:Flexport 裁员600人后官宣最新一届管理层成员,Ryan Petersen 表示公司将恢复盈利
文章为作者独立观点,不代表AMZ520立场。如有侵权,请联系我们。