大批卖家被亚马逊警告!美国站不得售卖这类产品了?

出品:卖家之家
编辑:bysand
亚马逊每个站点并不是你想卖什么就能卖什么。
近日,不少美国站卖家收到一封“亚马逊禁售发光二极管(LED)头灯改装套件的通知。”
不给卖LED车灯了?
根据卖家们收到的邮件显示:从2023年10月31日起,亚马逊将限制发光二极管(LED)头灯改装套件在美国商店的销售。
理由为:LED大灯改装套件不符合联邦机动车安全标准(FMVSS NO.108)。亚马逊政策禁止列出或销售不符合所有适用法律的产品,因此美国商店的卖家不得再销售或分销这些产品。
据悉,开始卖家们还以为只是bug,但随着收到这封邮件的卖家范围变广,大家开始担心了起来。
一位卖家对这封邮件进行解读,据他了解政策原文是“Light emitting diodes (LED) headlamp conversion kits”。
字面理解这是针对车大灯类型产品的禁售,不知道后续亚马逊执行力度如何,只能说led车灯行业要大地震了,毕竟车大灯是产出最高也是利润最高的类目。诸如雾灯、小灯之类应该不会受限,它们也符合DOT。
据数据统计,美国是全球第一大车头灯进口国,其中25%车灯产品来自中国。美国也是全球最大的越野车市场,加之越野车配件消耗率高,使越野车用LED头灯成为高增长品类。
在该卖家看来,其实玩车灯的卖家心里多少有预期,车大灯就是非法改装,感觉又要见证历史了。。。
一位卖家肯定地表示:“不是bug,真地震了。”能做这一类目的都是有一定体量的卖家。如一位卖家所言,“车灯要大洗牌了,同行们一起蹲个解决办法或者后续吧,只能期待是bug了,否则全都玩完咯。”
需创建移除订单
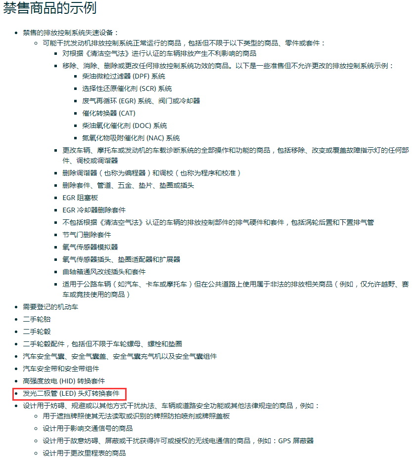
查看美国站的禁售商品,发光二极管(LED)头灯改装套件赫然在目。
眼下,如果卖家在亚马逊履行中心存在这类商品的剩余库存,就需要创建移除订单,以退回或处理剩余库存。如果卖家在收到移除通知后30天内未提交受影响的ASIN的移除订单,亚马逊可能会根据适用于您的listing的服务条款和政策处理这些无法销售的库存。
一旦亚马逊创建了移除订单,卖家将无法取消,而亚马逊也会根据卖家的要求补偿卖家移除受影响库存的费用。
除了发光二极管(LED)头灯改装套件被禁止外,随着圣诞节的到来,卖家们也要注意普通LED灯的销售。
以往每年圣诞旺季前,亚马逊平台总会对圣诞类的产品进行一次地毯式严查,LED灯具就是重灾区。因为大多数灯具属于高压产品,产品不合格很容易造成火灾,危及民众生命和财产安全。
在美国站点销售圣诞灯具首先要符合美国当地的安规标准:
季节性/装饰性灯饰:必须获得UL588标准;
便携式灯具:UL153;
固定式灯具:UL1598;手电筒、带电池的手灯、工作灯:UL1576;
光源:UL1993;
小夜灯:UL1786;
低压庭院灯:UL1838;
如果灯具类产品带无线射频遥控、开关、调光等功能,则还需要提交相关的无线电射频装置(FCC)认证。
在美国,联邦通信委员会(FCC)会对可以发射无线电波的电子装置(称为“无线电射频装置”或“RF 装置”)进行监管。这些装置可能会干扰获得授权的无线电通信,它们必须依据适当的 FCC 程序获得授权,才能在美国推广、进口或使用。
灯具产品历来是一项安全性要求很高的产品,卖家们出口至欧美国家/地区时,记得需要满足当地的法律法规要求。
亚马逊店铺视频过审,法人回答不了,可以授权给其他人来过审吗?会通过吗?产品售完没货了需要赶跟卖吗?主动来问帮发群组推广的是不是骗子呢?……
卖家之家网站和社群每天都有不少卖家面临运营难题,需要有经验的行业伙伴解答。即日起,卖家之家问答频道上线试运营,提问、回答都有机会赚取收益,如果您熟悉跨境电商运营,特邀您帮忙解答一下这些难题,电脑端打开mjzj.com/ask或者扫码进群交流







往期精选
商务合作:anchor6633(微信号)
转载授权:mjzj333
卖家之家构建一站式跨境电商资讯平台
精准布局内容矩阵

抱团交流
一个集大神卖家与逗趣同行于一体的交流群,扫码添加客服微信(备注“进群”哦)。
目前100000+人已关注加入我们
文章为作者独立观点,不代表AMZ520立场。如有侵权,请联系我们。
