大赦天下?!亚马逊大批被移除品牌自动恢复!
点击蓝字 关注我们
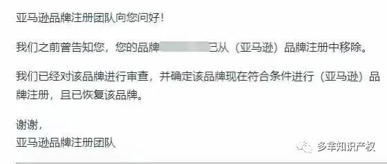
亚马逊大批被移除品牌自动恢复
这波扫号潮最早可以追溯到今年6月。到8月底,品牌滥用问题进一步扩大,至少上万卖家品牌被大批量移除!
但在昨天,正值亚马逊秋季Prime Day次日,许多之前被波及的卖家纷纷发来贺电,表示自己的品牌自动恢复了!
不少卖家表示,自己是纯白帽,品牌被移除后,没有做任何操作,不换律师不申诉,品牌自动就恢复了。
但也有卖家称自己反复申诉、不断咨询服务商、更换律师也没有恢复,在苦苦等待……但不排除未来亚马逊会持续更新名单,还是有可能得到更正的!
许多卖家猜测,此次品牌自动恢复的现象可能主要针对那些被误判的品牌,因为以前已有不少类似的情况发生。然而也有卖家并不认同这一观点,因为在被移除品牌后,许多卖家曾尝试进行申诉、不断咨询服务商也没有结果。尽管如此,他们的品牌在此次也得以自动恢复。
另一位卖家透露,他的品牌恰好是通过网传的“黑律师”办理的。他怀疑品牌被移除可能和这有关。在正准备换律师时,品牌却意外恢复了。
但是也有卖家表示,自己恢复的品牌中,只有部分品牌功能恢复使用,相关品牌工具可以使用;其他账户或功能仍处于品牌滥用状态,如:用户管理权限等功能受到限制,且无法取消授权、无法创建新品等。需要耐心等待平台更新,慢慢恢复功能。
品牌还没恢复的卖家们可以再等等,预计平台正在逐步恢复。品牌恢复正常,卖家也可以安心的备战旺季!
品牌被移除的原因
不管这次有没有受到牵连,不可否认的是亚马逊对于品牌管理更加重视,今后对不合规品牌审核可能也愈加严苛!那卖家们该如何尽量避免踩雷?
以下几种情况可能会被移除品牌:
①商标出现暴雷,店铺和品牌被亚马逊盯上;
②律师出现问题,需留意律师的资质情况及是否存在违规行为;
③同一主体注册的其他平台有违规行为,所有站点需正常营业;
④备案账号或授权账号出现问题;
⑤违规合并变体;
⑥商标因素,需查询商标状态是否正常;
⑦采取过投诉方式处理过跟卖或侵权问题;
⑧品牌授权过多的店铺(超5个或7个,说法不一),导致滥用;
⑨使用其他账号进行品牌备案再授权给店铺,后续撤销备案;
如果收到品牌滥用/被移除的通知,想要提升申述的成功率,先找出品牌被移除的真正原因,对照以上几种情况排查。解决问题后再根据自身情况进行申诉。
申诉教程
申诉材料需要哪些?
①商标受理通知书、商标证书/商标授权书;
②品牌官网的销售链接;
③产品图片和包装图片,能够清晰展示 logo 的实拍图;
④生产证明,例如和供应商的合同/供货协议等,需要体现品牌名(购货方是店铺注册的公司名,供货方是供应商);
⑤真实的采购增值税发票等(带有品牌名和合同的供应商一致,购买方是店铺公司名,销售方是供应商);
⑥店铺营业执照(如果是法人申请需要再加上个人身份证);
⑦店铺后台绩效截图;
⑧POA 申诉信;
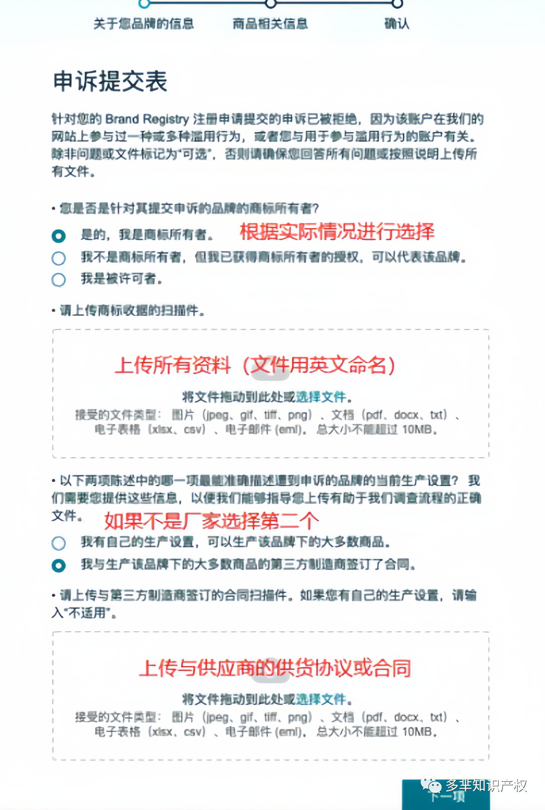
如何进行申诉?
Tips:上传所有资料文件时,需分开上传(营业执照和法人身份证可放在一个文档里面)。
如果有授权书,授权书需是全英文的。
如果申诉只有以下页面,直接把申诉信里面内容填写进去即可。
温馨提示:
①申诉资料上传位置要准确,上传的产品图片不能进行任何形式的修改或编辑。
②注册商标的信息和店铺是一致的可以参考上述申诉方法,信息不一致的可以先不要申诉。新店铺的话可以试着换个店铺备案,备案成功后再进行授权。
③申诉资料提交后,如果收到视频认证邮件,可以准备好资料进行视频认证,证据充分一般都可以审核通过。
POA 申诉信该怎么写?
POA 申诉信要根据被移除原因撰写,内容框架及要点可以参考以下内容。机械地套用模版,可能反而会降低申诉成功率!
内容应当简洁明了,主题清晰,客观描述。
不要漏写,也不要自爆其他情况。
最好附上图文或数据,让内容具有说服力,以提升申诉成功率!
申述信内容框架:
Root Cause(违规经过/原因):
品牌被移除的经过、时间、原因等;
Corrective Actions Have Taken(整改经过):
品牌被移除对你的重大影响(可以适当卖一下惨)及你对此进行了哪些整改,如:律师可能存在问题,已更换律师等;
Preventative Measures(预防/改进计划):
为防止再出现这一情况你做了什么计划,如:提升了自己的品牌意识、后续将加入透明计划、以后注册新品牌会使用 IP Accelerator等;
↓↓多芈跨境资讯交流分享群↓↓
欢迎各位卖家朋友入群✨
我们会分享各种跨境资讯、跨境干货、
TRO案件等文章供大家参考、交流、学习!
如果有疑问,也欢迎提出!
THE END
以上为本期跨境资讯的全部内容。请各位卖家做好自查工作,规避品牌被移除风险。预防侵权,重视品牌保护,从注册商标、版权、专利做起,如有注册需求,欢迎随时咨询我们。如有涉及侵权的朋友们,可以第一时间联系我们,我们会针对不同案情提供最专业的服务。
抱团交流
一个集大神卖家与逗趣同行于一体的交流群,扫码添加客服微信(备注“进群”哦)。
目前100000+人已关注加入我们
上一篇:中文在线推出“写小说”大模型;英国监管机构正式批准微软收购动视暴雪 | 一句话看出海新鲜事
文章为作者独立观点,不代表AMZ520立场。如有侵权,请联系我们。
