亚马逊各类玩法汇总,值得收藏!

今天给大家分享整理好的亚马逊玩法汇总,里面涵盖了亚马逊多种白帽、黑帽玩法,适合有一定经验的亚马逊操盘者,经理,创业老板学习。
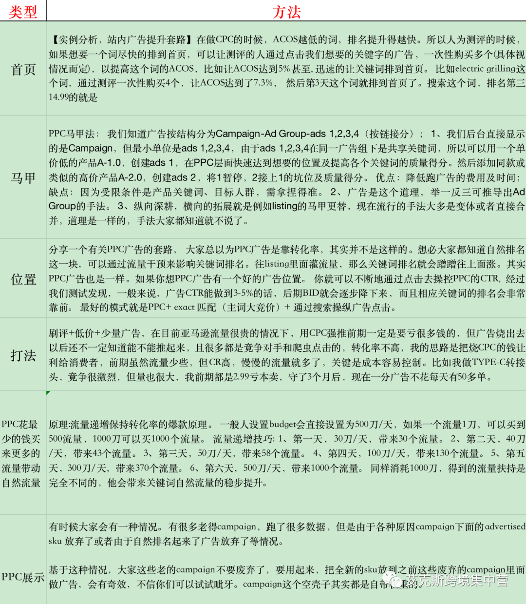
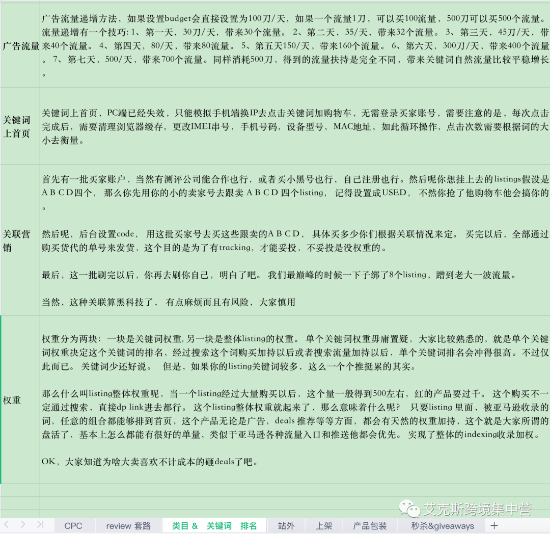
以下为部分内容,需要完整版Excel的朋友,可以分享公众号文章到朋友圈集赞10个或者发到2个250人以上的“活跃”亚马逊卖家交流群,24小时后找客服领取。+v:aksvideo










其他精选文章:
抱团交流
一个集大神卖家与逗趣同行于一体的交流群,扫码添加客服微信(备注“进群”哦)。
目前100000+人已关注加入我们
下一篇:速避坑!Keener律所代表2位国内卖家发起专利诉讼
文章为作者独立观点,不代表AMZ520立场。如有侵权,请联系我们。
