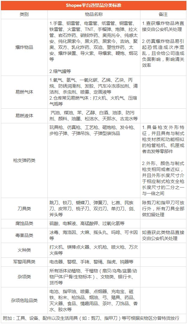
Shopee平台违禁品分类标准和常见违禁品类型
Shopee平台违禁品分类标准和常见违禁品类型

所有查获的违禁品不限制于表格内物品名称,将以物品实物是否附带有国家民航总局明令禁止运输的危险品功能以及是否威胁航空器安全飞行的因素和国家检验检疫局及海关限制出口,为最终类别判定标准。

① 禁运商品指导目录: 国家邮政局 公安部 国家安全部关于发布《禁止寄递物品管理规定》的通告
② 若卖家想要确认商品是否可以邮寄,可以拨打仓库客服电话咨询,仓库电话号码:4009302015
近期在Shopee仓库、海关、机场发现多起卖家运输违禁品的情况,导致许多包裹被机场或海关扣留,影响物流时效。为了提升买家的购物体验,同时避免运输违禁品造成物流时效延误,请卖家自查并下架违禁品。若有卖家寄运禁售商品每件商品将计3分惩罚计分。
● 管制刀具
● 打火机/火种/万次火柴/万能打火石等
● 玩具枪/枪支仿制品/鱼枪等
● 镁棒
● 警棍/双截棍/指虎等
● 活体类物品
● 假货/侵权商品
易联支付
点击下面二维码联系




更多跨境电商相关服务
“海贤汇”公众平台
抱团交流
一个集大神卖家与逗趣同行于一体的交流群,扫码添加客服微信(备注“进群”哦)。
目前100000+人已关注加入我们
文章为作者独立观点,不代表AMZ520立场。如有侵权,请联系我们。

